我是靠谱客的博主 笨笨绿草,这篇文章主要介绍用74ls90组成二十四进制计数器_六十进制应该怎么怎么设计呢?,现在分享给大家,希望可以做个参考。

今天我们依旧来看译码器,做一个简单的六进制计数电路,我希望通过今天的学习,能够自己搭建任意进制的计数电路,从而掌握译码器的用法。

74LS90计数器是一种中规模二-五-十进制异步计数器。

R01、R02是计数器置0端,同时为1有效;

R91和R92为置9端,同时为1时有效;

若用A输入,QA输出,为二进制计数器;

如B为输入,QB-QD可输出五进制计数器;

将QA与B相连,A做为输入端,QA-QD输出十进制计数器;

若QD与A输入端相连,B为输入端,电路为二-五混合进制计数器。

e69380471a922ff508770acd2702c316.png

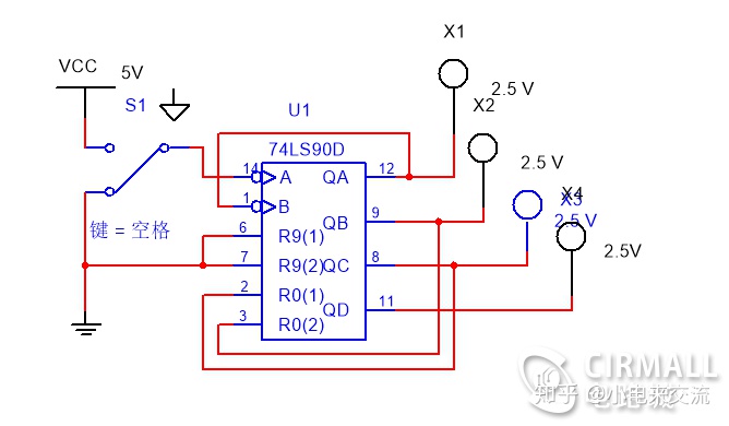
由于要搭建六进制电路,所以我们选择将QA与B相连,A做为输入端,QA-QD输出十进制计数器;R01、R02是计数器置0端,同时为1有效,所以分别连接QB、QC;搭建电路如下:

306e3ce56deede0e3024eb7de8d27e09.png

进过测试,可满足要求。测试结果如下:

e7ed22cdb462ed3991c3bbc1544ae894.png

9e8bfb53235c80346f82d574b8a40a50.png

9d51f68e18c7b11ae53f64e83eb4348b.png

eebe4037502722dd1ea2908275c3939a.png

d448f1a1c894b1d8871b815f247abf63.png

1208731349127f71f674f3ab382fbbae.png

然后进位清零,符合要求。

那么大家想一下,六十进制应该怎么怎么设计呢?

答案公布:http://www.cirmall.com/bbs/thread-161252-1-1.html?+BB

最后

以上就是笨笨绿草最近收集整理的关于用74ls90组成二十四进制计数器_六十进制应该怎么怎么设计呢?的全部内容,更多相关用74ls90组成二十四进制计数器_六十进制应该怎么怎么设计呢内容请搜索靠谱客的其他文章。

本图文内容来源于网友提供,作为学习参考使用,或来自网络收集整理,版权属于原作者所有。
点赞(191)

评论列表共有 0 条评论

立即
投稿
返回
顶部