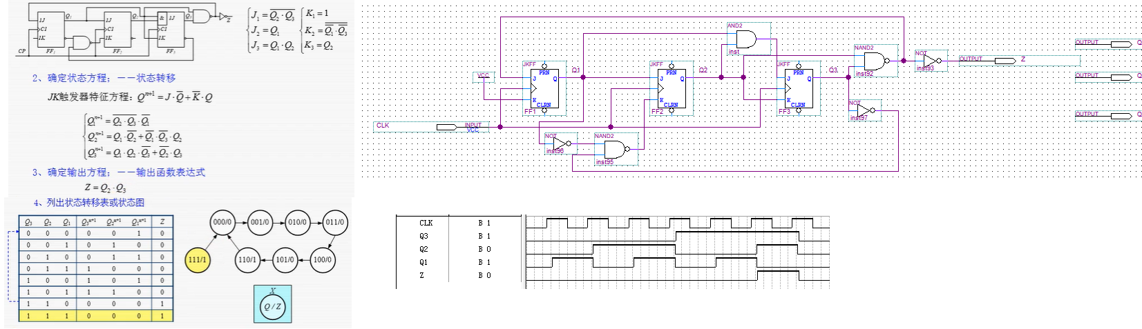
- 分析是给出电路图分析逻辑功能
- 根据驱动方程写出状态转移方程绘制状态转移表
- 犯得两个错误
- Q 2 Q 1 ‾ ≠ Q 2 ‾ ⋅ Q 1 ‾ overline{Q_2Q_1}neqoverline{Q_2} cdot overline{Q_1} Q2Q1=Q2⋅Q1
- 注意连线从Q2口出还是Q2反口出

- 参考分析可以反向思考设计一个可以自启动的模7计数器
最后
以上就是怕孤独电源最近收集整理的关于quartus仿真25:JK触发器构成的模7计数器(分析)的全部内容,更多相关quartus仿真25:JK触发器构成内容请搜索靠谱客的其他文章。
本图文内容来源于网友提供,作为学习参考使用,或来自网络收集整理,版权属于原作者所有。
发表评论 取消回复