一、设计目的及要求
(一)设计目的
《模拟电子电路》与《数字电子电路》两门课程,是电子信息工程专业的理论性与实际性相结合的专业基础课程,在学习理论的基础上,进行课程设计,以达到以下目的:
(1)培养学生综合运用理论知识解决实际问题的能力。
(2)掌握电子电路的一般的设计方法,了解电子产品研制开发过程
(3)提高电子电路实验技能及仪器使用能力。
(4)掌握电子电路安装和调试的方法及故障排除方法。
(5)学会撰写课程设计总结报告。
(6)学会查阅手册和文献资料。
(7)培养创新能力和创新思维。
(二)设计要求
(1)可供4名选手参加比赛的数字式抢答器,每名选手设置一个抢答按钮供抢答者使用。给节目主持人设置一个控制开关,用来控制系统的清零和抢答的开始。
(2)抢答器具有数据锁存和显示功能,抢答开始后,若有选手按动抢答按钮,编号立即被锁存,并在LED数码管上显示出选手的编号,同时扬声器给出声响提示。此外,要封锁输入电路,禁止其他选手的抢答。优先抢答选手的编号一直保持到主持人将系统清零为止。
(3)抢答器具有定时抢答的功能,能设定抢答时间,当主持人按下开始按钮时,定时器立即倒计时,并显示。选手在设定的时间内抢答有效,超过时间抢答无效,定时器显示00。
(提示:使用555定时器)
二、系统总体解决方案
相关资料如下:经本人调试能正常运行且运行效果较好。
智能抢答器电子系统综合设计:包含Altium Designer总项目、各芯片数据手册、Proteus仿真项目、元器件清单。网址:https://download.csdn.net/download/weixin_44410704/19705309
智能抢答器电子系统综合设计AD Project:https://download.csdn.net/download/weixin_44410704/19705405
智能抢答器电子系统综合设计Proteus schematic:https://download.csdn.net/download/weixin_44410704/19705440
本系统主要分成三个模块,分别是按键保持与封锁电路、倒计时电路、倒计时时间预置电路。
按键保持与封锁电路中使用D触发器及逻辑门实现按键锁存与封锁,从而当一个选手按下抢答按钮时,其他选手不能再抢答;使用数码管及编码器和译码器实现选手编号显示,使用逻辑门实现音响电路,从而实现视听提示的效果。
倒计时电路中,使用555定时器产生周期为1s的振荡电路,将其作为74LS192的时钟输入,使用74LS192的倒计时功能,从而实现系统的倒计时,并用数码管显示出倒计时时间。
倒计时预置电路中,通过拨码开关控制74LS192的初始值,通过单刀双掷开关控制74LS192的预置,从而实现倒计时时间预置的功能。
三、系统硬件设计方案
(一)系统整体硬件框图
(1)系统仿真图

(2)系统原理图

(二) 模块介绍
(1)按键保持与封锁电路
①选手按键电路

选手按键的状态作为D触发器的时钟输入,当选手按下抢答按钮时,发送一个脉冲给D触发器。
②选手按键保持与封锁电路

当收到来自选手按键电路的脉冲时,D触发器触发,使得D触发器的输出Q为高电平并保持,同时,将Q的状态作为五输入或非门的输入,使得五输入或非门输出低电平,将其作为其他D触发器R(Reset)端的输入,从而封锁其他D触发器,达到按键封锁的效果。
③选手按键显示电路
将四个D触发器的输出Q非按顺序分别作为74LS148编码器的输入,对选手的编号进行编码,然后将74LS148的四个输出按顺序作为74LS248译码器的输入,将74LS248与数码管相连,从而显示出当前抢答选手的编号。
④选手按键扬声器电路

将四个D触发器的输出Q作为四输入或非门(CD4002)的输入,当一个选手抢答时,四输入或非门的输出为低电平,从而驱动有源蜂鸣器发出声音。
(2)倒计时电路
①1秒计时电路

用Ne555定时器设计多谐振荡器,使得方波周期为1秒。
其波形图为:
②倒计时电路

使用两个74LS192设计两位倒计时计数器,将Ne555产生的方波作为低位74LS192的输入,从而实现倒计时,将高位74LS192的DN端与TCD端作为两输入或非门74LS02的输入,再将该或非门的输出作为五输入或非门74S260的输入,从而实现当计时器计时到00时,选手不能再抢答;使用74LS248和数码管设计显示电路,将74LS192的输出作为74LS248的输入,从而实现倒计时显示。
(3)倒计时时间预置电路
①倒计时时间设置电路

使用拨码开关上设置74LS192的预置值,当拨码开关掷向ON方向时,其对应的74LS192的预置位为高电平,反之,预置为低电平。
②主持人按键 倒计时时间预置电路

将单刀双掷开关连接到74LS192的预置使能位,当该开关拨到3时,74LS192预置成功,再将该开关拨到1处,D801灯亮,等待主持人拨动抢答开始开关控制抢答开始。
(4)其他重要电路
①主持人按键 控制抢答开始

将开关1处作为五输入或非门的输入,从而实现控制选手抢答开始;将开关1处作为三输入与门CD4073的输入,从而实现控制倒计时开始;所以,当该开关拨到1处时,D901亮,在D801亮的条件下,抢答开始;当开关拨到3处时,抢答停止。
②各种逻辑门电路

两输入与门74LS08的输入为CD4073的输出,计数器高位的TCD,实现对倒计时的控制作用,并且当倒计时到00时保持不变;
两输入或非门74LS02的输入为计数器高位的DN脚和TCD脚,实现当倒计时到00时,禁止抢答的功能;
三输入与门CD4073的输入为四输入或非门的输出,1秒计时器的输出和锁存器SR的输出,从而实现各模块对倒计时的控制功能;
两输入与非门74LS00设计为SR锁存器,实现主持人控制抢答开始开关的锁存。
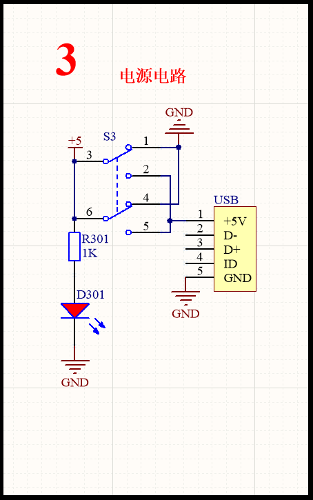
③电源电路

使用USB为系统供电,并使用开关控制电源的接通与断开。
(5)元器件列表

四、系统的实现
(一)使用Altium Designer画PCB
(1)PCB正面
①PCB正面2D

②PCB正面3D

(2)PCB反面
①PCB反面2D

②PCB反面3D

(二)在线下单送嘉立创打板
(三)在线购买元器件
(四)焊接
焊接过程中,一个小模块焊好之后测试是否正常,保证焊接正确。
(五)系统测试
在完成焊接之后,使用充电宝或者电源适配器给电路板供5V的电源,测试电路板的各种功能;第一次调试时发现按键保持与封锁电路无法正常工作,使用万用表测试相关输入输出是否正常,发现D触发器的输出异常,最后确定是74LS74芯片损坏,换了芯片以后,按键保持与封锁电路运行正常,但是当选手按下抢答键时,蜂鸣器无法正常工作;经过各方面调试,发现蜂鸣器获得的“低电平”为2.56V,考虑到蜂鸣器接了一个10K的电阻,认为可能时该电阻对蜂鸣器的负极产生了升压,所以我将该电阻换成了0欧,然后蜂鸣器能够正常工作了,但是当选手按下抢答按钮时,倒计时不能暂停;所以我又测试了相关电路,发现各输入输出正常,所以认为是CD4002的输出电流太小,无法为蜂鸣器提供足够的功率,所以我使用了一个三极管,E极接蜂鸣器负极,蜂鸣器正极接+5V电源,B级接四输入或非门的输出,C极接地,让三极管驱动蜂鸣器,最后调试成功,各模块都能正常工作了。
(六)结果
各模块正常工作,达到题目的要求。
下图附成品图:

最后
以上就是无私雨最近收集整理的关于四路智能抢答器电子系统综合设计一、设计目的及要求二、系统总体解决方案三、系统硬件设计方案四、系统的实现的全部内容,更多相关四路智能抢答器电子系统综合设计一、设计目内容请搜索靠谱客的其他文章。
发表评论 取消回复