六个过程:
1、制定项目章程:编写一份正式文件的过程,这份文件就是项目章程。通过发布项目章程,正式地批准项目并授权项目经理在项目活动中使用组织资源。
2,制定项目管理计划:定义、准备和协调所有子计划,并把它们整合为一份综合项目管理计划的过程。项目管理计划包括经过整合的项目基准和子计划。
3,指导与管理项日执行:为实现项目目标而领导和执行项目管理计划中所确定的工作,并实施己批准变更的过程。
4,监控项目工作:跟踪、审查和报告项目进展,以实现项目管理计划中确定的绩效目标的过程。
5, 实施整体变更控制:审查所有变更请求,批准变更,管理对可交付成果、组织过程资产、项目文件和项目管理计划的变更,并对变更处理结果进行沟通的过程。
6,结束项口或阶段:完成所有项口管理过程组的所有活动,以正式结束项目或阶段的过程。
输入输出工具
| 过程 | 输入 | 工具 | 输出 |
| 1、制定项目章程 | 项目工作说明书、 商业论证、 协议、 事业环境因素、 组织过程资产 | 专家判断、 引导技术 | 项目章程 |
| 2、制定项目管理计划: | 项目章程、 其它过程的输出、 事业环境因素、 组织过程资产 | 专家判断、 引导技术 | 项目管理计划 |
| 3、指导和管理项目工作 | 项目管理计划、 批准的变更请求、 事业环境因素、 组织过程资产 | 专家判断、 信息管理系统、 会议 | 可交付的成果、 工作绩效数据、 变更请求、 项目管理计划更新、 项目文件更新 |
| 4、监控项目工作 | 项目管理计划、 进度预测、 成本预测、 确认的变更、 工作绩效信息、 事业环境因素、 组织过程资产 | 专家判断、 分析技术、 项目管理信息系统、 会议 | 变更请求、 工作绩效报告、 项目管理计划更新、 项目文件更新 |
| 5、实施整体变更控制 | 项目管理计划、 工作绩效报告、 变更请求、 事业环境因素、 组织过程资产 | 专家判断、 会议、 变更控制工具 | 批准的变更请求、 变更日志、 项目管理计划更新、 项目文件更新 |
| 6、结束项目或阶段 | 项目管理计划、验收的可交付成果、组织过程资产 | 专家判断、分析技术、会议 | 最终产品、服务或成果移交; 组织过程资产更新 |
4W1H

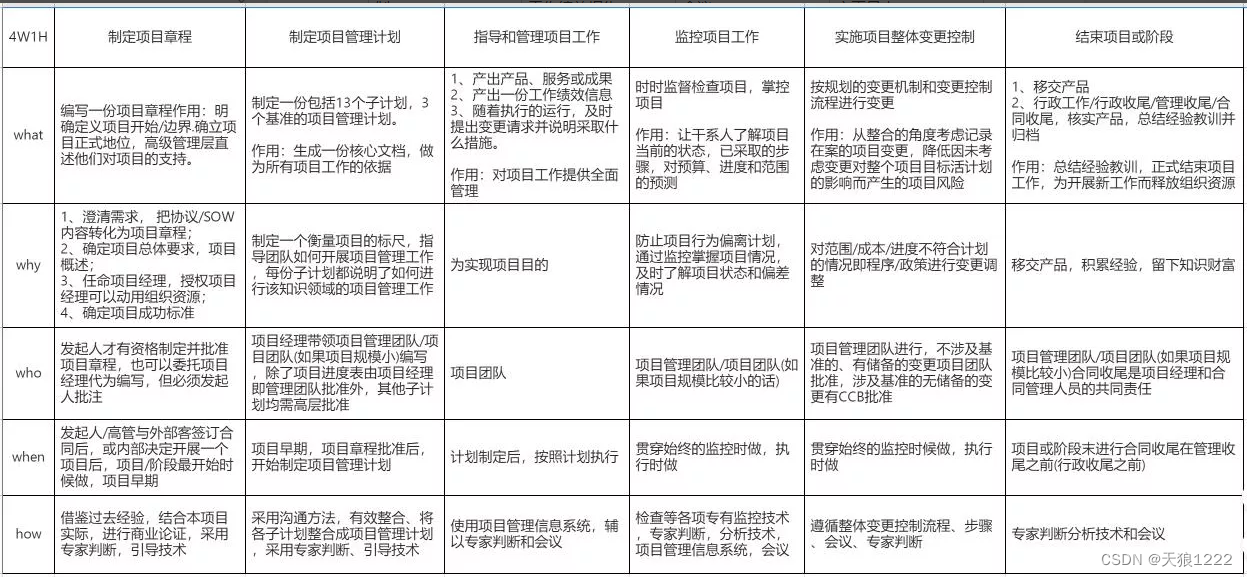
| 4W1H | 制定项目章程 | 制定项目管理计划 | 指导和管理项目工作 | 监控项目工作 | 实施项目整体变更控制 | 结束项目或阶段 |
| what | 编写一份项目章程作用;明确定义项目开始/边界.确立项目正式地位,高级管理层直述他们对项目的支持。 | 制定一份包括13个子计划,3个基准的项目管理计划作用;生成一份核心文档,做为所有项目工作的依据 | 1、产出产品、服务或成果 2、产出一份工作绩效信息 3、随着执行的运行,及时提出变更请求并说明采取什么措施。作用;对项目工作提供全面管理 | 时时监督检查项目,掌控项目作用; 让干系人了解项目当前的状态,已采取的步骤,对预算、进度和范围的预测 | 按规划的变更机制和变更控制流程进行变更作用; 从整合的角度考虑记录在案的项目变更,降低因未考虑变更对整个项目目标活计划的影响而产生的项目风险 | 1、移交产品 2、行政工作/行政收尾/管理收尾/合同收尾,核实产品,总结经验教训并归档作用; 总结经验教训,正式结束项目工作,为开展新工作而释放组织资源 |
| why | 1、澄清需求, 把协议/SOW内容转化为项目章程; 2、确定项目总体要求,项目概述; 3、任命项目经理,授权项目经理可以动用组织资源; 4、确定项目成功标准 | 制定一个衡量项目的标尺,指导团队如何开展项目管理工作,每份子计划都说明了如何进行该知识领域的项目管理工作 | 为实现项目目的 | 防止项目行为偏离计划,通过监控掌握项目情况,及时了解项目状态和偏差情况 | 对范围/成本/进度不符合计划的情况即程序/政策进行变更调整 | 移交产品,积累经验,留下知识财富 |
| who | 发起人才有资格制定并批准项目章程,也可以委托项目经理代为编写,但必须发起人批注 | 项目经理带领项目管理团队/项目团队(如果项目规模小)编写,除了项目进度表由项目经理即管理团队批准外,其他子计划均需高层批准 | 项目团队 | 项目管理团队/项目团队(如果项目规模比较小的话) | 项目管理团队进行,不涉及基准的、有储备的变更项目团队批准,涉及基准的无储备的变更有CCB批准 | 项目管理团队/项目团队(如果项目规模比较小)合同收尾是项目经理和合同管理人员的共同责任 |
| where | 发起人/高管与外部客签订合同后,或内部决定开展一个项目后,项目/阶段最开始时候做,项目早期 | 项目早期,项目章程批准后,开始制定项目管理计划 | 计划制定后,按照计划执行 | 贯穿始终的监控时做,执行时做 | 贯穿始终的监控时候做,执行时做 | 项目或阶段末进行合同收尾在管理收尾之前(行政收尾之前) |
| how | 借鉴过去经验,结合本项目实际,进行商业论证,采用专家判断,引导技术 | 采用沟通方法,有效整合、将各子计划整合成项目管理计划,采用专家判断、引导技术 | 使用项目管理信息系统,辅以专家判断和会议 | 检查等各项专有监控技术,专家判断,分析技术,项目管理信息系统,会议 | 遵循整体变更控制流程、步骤、会议、专家判断 | 专家判断分析技术和会议 |
1、制定项目章程
可以写点项目章程里的作用、内容等。
专家判断和引导技术如何举例?
范例:
为保证项目顺利实施,我们首先编制了项目章程。考虑到项目章程的全面性和权威性,我们以合同和甲方企业提供的工作任务说明书为依据,并邀请了甲方企业的部分领导和相关领域的专家共同制定了项目章程并签字,明确了项目概况,产品需求,干系人的需求和期望,概要的里程碑计划等内容。之后,通过企业的科技与信息化部,将项目章程下发给公司及各部门经理等各项目干系人,使得各项目干系人的利益集中到项目章程,上,便于以后的冲突解决和沟通。
2、制定项目管理计划
思考:项目管理计划的目的、内容、制定原则、步骤、方法等?
参考模板:
规划XX管理是:xx。在x信息系统规划阶段,我依据XX等资料,邀请XX等关键干系人参加,以专题会议形式对平台建设的管理组织结构,审批流程、XX绩效审计周期、xx责任矩阵等内容进行了深入探讨。
根据会议达成共识,制定XX管理计划的主要内容有:1、2、3、。。。我们将X管理计划纳入整体管理计划一起通过了评审,该计划为X管理提供准则和指南。
范例:
工欲善其事,必先利其器,信息系统项目建设尤为如此。必须站在全局的高度,事先建立一个统领进度、成本、质量、沟通等所有其他计划,指导项目实施和控制的纲领性文件,才能使项目得以顺利实施并取得最终的成功。项目管理计划不仅记录了项目过程的实施程度,完成过程的工具和技术描述,干系人沟通要求和技术等多方面内容,同时也确立了进度、质量、成本的基线。
在该项目中,我们结合了项目周期长、投入高、复杂度大等特点,着重考虑了项目的进度管理计划、成本管理计划、质量管理计划等几方面内容。当然,项目管理计划并不是一尘不变的,也必须注意它的动态性和灵活性。由于此项目的周期长、涉及面较广、干系人众多等特点,甲方提出变更在所难免,此时就要根据具体情况适时的调整项目管理计划,以适应变更后的工作。在本次项目中,就发生过多次由于变更导致的进度调整、成本调整等因素,如果只是一味的执行最初的项目管理计划,势必会造成重大问题。
3、指导和管理项目执行
1,可以写我们是如何按照项目管理的计划来指导和管理项目的,结合项目可以举例,例如我们根据计划做了什么安排,怎么安排等。
2,按照计划执行,一般简单写。
范例:
项目计划和项目执行是相互渗透、不可分割的活动。在指导和管理项目执行的过程中,我重点关注了项目团队建设和工作绩效信息的发布。由于项目团队中有3人为刚工作不久的毕业生,团队成员对公安业务流程不熟悉且怀有敬畏之心,在项目团队建设上,我采取了周例会制度,并不定期协调科:通部门]邀请一线民警对团队进行公安业务知识培训,邀请公司技术专家对团队进行技术知识培训,同时在里程碑达成时,组织团队聚餐或户外活动,以“大雁团队”模式建设项目团队,取得了不错的成效。
而在工作绩效信息收集,上,我主要注重收集和整理项目的阶段性数据,并汇总项目当前的成本、进度、技术、质量的进展和状态信息,以便之后对项目实施进行预测和监控。在细心严谨的态度下,我对项目执行的指导和管理得到了全体项目成员的认可。
4、监控项目工作
1,可以写我们是如何设置监控点,如何进行监控,捕获项目的信息。举例某个时候,发现项目状态有了什么问题,分析是什么原因造成的,我们是如何解决的。
2,获取绩效,进行对比,及时纠偏。
3,监督检查项目,跟踪测量-偏差计算-分析-趋势分析。
范例:
由于移动警务通项目是一个大型综合性项目,项目干系人众多,在项目启动之初,我就认识到了重要项目干系人对项目的影响可能是积极地,也可能是消极的。一开始,我就带领项目团队对项目干系人进行充分的识别和分类,建立重要干系人清单和问题日志,了 解和管理项目干系人的期望,未雨绸缪的化解部分干系人之间的分歧。比如,在建设“无线警务应用支持平台”的时候,作为主要用户的一线民警希望除了可以接入公安传统八大资源库外,还要接入情报等技术侦查部门数据,而情报中心则认为该数据不能接入移动端,在项目团队预先介入沟通下,最终采用了数据分级加工处理的办法解决了该冲突,避免因此影响了项目的进度。
此外,由于该项目要与公安内网的众多资源系统进行对接,这些系统的开发公司混杂、数据接口不尽相同,同时由于公安数据的涉密性质,项目建设面临诸多风险。在监控项目工作的时候,我重点分析跟踪并监控了项目的风险,定期进行风再评估和风险审计,检查并记录风险应对措施,进行预留管理,制定权变措施,有效执行风险应对计划。
5,实施整体变更控制
1,可以具体的举个例子,说下我们是如何进行变更控制的(8个步骤),而且在这
里,可以稍微顺带的写下配置管理。
2,偏差、变更控制。,
3,变更的工作程序(8个步骤) :
(1) 提出与接受变更申请;
(2) 对变更的初审;
(3)变更方案论证;
(4) 项目管理委员会审查;
(5) 发出变更通知并组织实施;
(6)变更实施的监控;
(7) 变更效果的评估
(8)判断发生变更后的项目是否已纳入正常轨道。
范例:
整体变更控制是指在项目生命周期内对项目变更进行识别、评审和管理的工作,这也是项目经理及其项目团队的一项重要工作。项目的初期我们成立了由客户方、开发方和监理方组成项目控制委员会CCB,并项目设计了变更控制流程。
在该项目的建设过程中,市公安部门提出了多次针对数据内容需求的变动。我严格按照变更流程:
一是变更申请。项目各小组负责人通过项目变更管理表收集到了公安部门针对人口数据信息内容的变更申请,通过书面方式进行申请变更。
二是评审影响。针对所提出的变更内容,我们召集相关人员进行了影响评估,特别是针对范围、时间、成本、进度、质量等内容的影响程度。
三是变更审批。按照流程针对变更提交到CCB按规定流程进行审批。
四是更新计划及文件,并通知项目干系人。结合批准的变更,调整项目计划,并更新项目相关文件。
五是执行变更。针对批准的变更,严格进行执行。六是监控变更执行。记录并监控变更,验证变更的执行情况。通过以上过程,有效的使项目整体变更控制工作规范有序。
6,结束项目或阶段
1,可以具体的写下项目的验收情况(验收会可以描述下)、项目总结会的作用、内容和项目评估审计等相关工作,最后更新了组织过程资产等。
2,结束项目、收尾、简单写。
3,注意这个过程和论文的收尾是不一样的,都需要写出来,不能省去。
范例:
2022年7月1日系统通过初验并上线运行,在运行一个月后,通过组织专家召开了一个项目验收会议,进行了系统的正式验收和移交工作。系统交付后,笔者组织项目团队整理了项目的文件,评估项目完成的情况和质量,总结了项目整体管理活动中的经验和教训,除保留2个开发人员外转到运维外,妥善安排遣散了项目组成员。对于合同收尾结清所有合同协议,最后把合同和项目文件一并交公司归档。
可考的子题目:
1、项目整体管理的含义与作用、意义
2、项目整体管理包含的主要内容、过程
3、项目整体管理中用到的工具和技术、输入输出;
4、结合你在项目整体管理中遇到的实际问题与解决方法,论述如何做好项目的整体管理。
5、如何制定项目管理计划?步骤?包含哪些?
6、如何制定项目章程?内容?作用?
7、如何监控项目?
8、如何进行变更管理?变更的原因?关注点? ,
9、简述项目中的风险、人力、质量等方面的问题有哪些?
10、简述整体管理和其他管理之间的关系?
子题目回应参考:
经验:
1)把自己的主要精力放在项目计划和对项目整体工作的宏观把控上。
2)建立项目的内部管理团队,实现分级管理
3)必要时一定要深入一线了解项目的具体情况
4)重视与外部干系人关系的协调和处理
5)在项目正式开工之前,应该和项目各方商定并签署工作协议。 (内容涵盖责任,权利,义务,奖惩等。)
6)在制定项目计划时一般需要执行四个基本步骤:
一、认真调研和分析项目的实际情况和相关要求;
二、根据调研和分析的结果编制项目计划;
三、组织相关人员评审项目计划并对发现的问题进行修正;
四、把评审后的项目计划对应分发给项目相关的干系人进行确认。
7)唯有参与才有认同,项目经理给下属分派的任务最好能让当事人亲自进行评估,至少也应该在任务开始执行之前得到当事人的认可。(规划过程组)
8)项目完工总结和阶段性总结很重要,总结工作本身及总结出来的内容既有利于自己,也有利于其他项目组和我们所在的组织。(收尾过程组)
不足之处:
1)由于项目组人员众多,我对一些问题把握不及时,对项目造成了一定的不利影响。例如我们项目在执行四个月的时候,一位员工和同事闹矛盾,由于我没有及时介入,险些导致该员工离职。
2)项目中制定的规章和制度落实的不够完整。
1,结合大型项目管理的特点,简要叙述我管理大型项目的心得体会。 ( 2006 年下)
项目验收后,我总结出大型复杂项目主要有以下四个特点。
1)项目周期长,不可控因素多
2)项目规模大,功能复杂程度高
3)项目干系人多,协调难度大
4)项目团队人数多,管理难度大
根据我管理大型复杂项目经验,我认为作为项目经理应该重点关注如下五个方面:
1)把自己的主要精力放在项目计划和对项目整体工作的宏观把控上
2)建立起各方的协同工作规则和机制,用机制和规则来推动各项工作的开展
3)建立项目内部管理团队,实现分级管理
4)必要时一定要了解项目的具体情况
5)重视与外部干系人的协调与处理
2,信息系统项目的阶段如何划分? ( 2006 年下)
我们知道,从项目全生命周期的角度来说,信息系统项目一般可以划分为:可行性分析与立项阶段,业务流程优化阶段,计划阶段,实施阶段和系统运行和维护阶段。
由于我们执行的项目是甲方委托我们建设的一个工程项目,因此项目前期的可行性分析与立项,业务流程优化等相关工作,甲方都已经基本完成,我们主要是从业务需求的调研开始,而项目通过用户验收之后,运行和维护工作由我们公司的专门部分负责。因此对于我所管理的项目来说,我把我们负责的工作划分为六个阶段,它们分别是:需求获取阶段,需求分析阶段,系统设计阶段,系统实现阶段,系统测试阶段,系统部署和验收阶段。
3,简要介绍你管理的大型项目时遇到的最棘手问题以及其解决方法( 2007 年下)
项目一路走来,虽然比较顺利,但也出现过一些问题,下面举一个例子。 我们这个项目涉及用户,主机系统供应商,网络设备供应商和数据库系统供应商等多家单位,在沟通和合作方面问题比较明显,如开协调会时人员不齐,需要相关单位派人联调系统时个别单位支持不力等,针对这一情况,作为项目总集成商,我们出台了带有奖惩性质的项目协同工作制度,同时建立起联席会议和通报制度。通过这些正式制度的约束,各单位对该项目的重视和配合程度提高了很多,为整体项目的顺利推进提供了有力的保障。
4,对下列主题结合项目管理实际情况论述你是如何进行大型信息系统项目管理的。( 2007年下)
1 )信息系统项目的组织
项目一开始我们就对该大型信息系统项目进行了认真细致的分析。该项目规模大,功能复杂,用户要求高,涉及的技术面很广,需要公司软件,系统集成,网络布线,货品采购等多个技术和智能部门人员的协调配合。综合以上的因素,为了既保证项目经理对该项目的控制力度,又充分利用公司跨部门的资源,特别是一些稀缺资源,本项目我们采用强矩阵的项目组织结构的形式。由于项目工作任务,多项目组成成员多,为了实现有效管理,我们根据该项目的实际情况,将其分解成业务软件系统开发,主机和网络安装,数据库安装配置,综合布线和软硬件集成等五个目标,相互关联的项目来统一管理。试图通过分工和协作,发挥团队协同作战的优势。为此该项目在我之下,还安排了,五个子项目经理。他们分别管理这五个子项目,他们对我负责向我报告,我则负责该项目的全面管理。
2 )制订大型信息系统进度计划的方法
为了着手开展该项目的各项工作,我组织五个子项目经理和相关项目骨干成员,根据项目章程和项目招投标文件及我们所了解到的项目的基本需求,首先搭建了项目管理计划的总体框架。对项目的总体任务目标整体进度安排,项目中存在的主要约束等进行了规划,然后由五个子项目经理各自负责分别编制项目计划。由于该项目涉及面广,业务覆盖面大,任务复杂,我们在编制项目计划时,由总计划到各个子计划,再由各个子项目计划到总计划来来回回,反复了三次,才理顺了整个项目计划各个部分之间的一致性和合 理性。救难制定项目进度计划来说,我们首先搭建整体项目进度计划的框架,然后每个子项目经理在项目整体进度计划的框架约束下,利用MSprojectI具软件采用关键路径法制定出各子项目的进度计划,各个项目经理采用了关键路径法和资源平衡,对他们所负责的项目进度计划进行了修正,然后把子计划提交给我。我会中午各自计划的项目计划,并根据相关工作之间的约束关系,对汇总后的计划进行了调整,发现与原定的项目整体进度计划存在较大差异。于是,我们又组织大家开协调会,找出整体进度计划中不合理的地方,子项目经理采用适当赶工和快速跟进的进度压缩技术调整各自项目进度计划,反复三次后,第一版项目进度计划终于制定完毕。
3 )大型信息系统项目的监控
在项目工作的推进过程中,项目组成员众多每天需要检查的工作任务中,在这样的情况下,光靠人工检查比较吃力,于是我们利用公司在网络版project的基础上二次开发的功能模块进行监控。这一工具减轻了我们很大的负担。为了避免员工可能出现的虚报工作业绩的行为,我们会随机抽查项目组成员的实际工作完成情况。另外,我们每周五下午会召开项目例会在项目例会上,个子项目经理需要采用PPT的形式向相关领导和项目组成员报告工作完成情况存在的问题,改进措施等,会后形成正式会议纪要,并安排专人监督和跟踪落实,通过这些监控工具和手段的综合使用,有效地保证了项目工作的可控。
4 )大型信息系统项目的风险管理
我们就按照通过评审和批准的项目管理计划分头行动,在项目工作的开展过程中,我对该项目的风险管理,特别是识别风险和规划风险应对比较重视,该项目我们一共识别了七个主要风险,针对每个风险,我们都准备了应对方案,后来项目的实际效果证明这些应对方案和措施十分有效。这里只举出两个主要风险来说明。
风险一:工期可能紧张的风险。我们的应对措施是采用迭代开发的模型分期提交子系统,项目一开始就抓紧各项工作。
风险二:需求可能模糊的风险。我们的应对措施是选用合适的需求,获取方法,细化需求描述,建立需求变更控制流程。
5,介绍大型复杂信息系统项目的实施和控制过程。( 2012 年下)
项目的执行和监控是项目中花时间最多的工作。在本项目的实施和监控的过程中,我们用到的实施过程对应到项目管理知识体系,主要有组建项目团队,指导与管理项目工作,实施质量保证,建设项目团队,管理项目团队,管理沟通,实施采购和管理干系人参与等过程。
我们用到的监控过程对应到项目管理知识体系,主要有监控项目工作,实施整体变更控制,控制范围,控制进度,控制成本控制质量,控制风险,控制采购,确认范围,控制沟通和控制干系人参与等过程。
6, 介绍大型复杂项目的计划过程。 ( 2012 年下)
由于该项目涉及面广,覆盖面大,任务复杂,我们在编辑项目管理计划时,由总计划到各个子计划的,再由这各个子计划到总计划来来回回反反覆覆修改了三次。才理顺了,整个项目计划各个部分之间的一致性和合理性。第一版项目管理主计划终于制定完毕。然后我们组织项目主持,他计划的编制人员如SQA,测试经理,配置管理员,项目现场实施经理等在项目主干计划的指导下,依据制定质量管理计划过程,制定了配置管理计划,项目现场实施计划等过程制定了项目质量,保证计划项目,测试计划项目配置管理计划项目实施和培训计划项目试运行和验收计划等子计划。
最后,我们把这些子计划整合到项目管理计划主干计划中,经过三次调整,第一版项目管理计划终于制定完毕。当然,我们在项目的后续阶段也根据实际情况和需要对项目管理计划进行过调整。
最后
以上就是酷酷花瓣最近收集整理的关于高项 整体管理论文六个过程:可考的子题目:子题目回应参考:的全部内容,更多相关高项内容请搜索靠谱客的其他文章。
发表评论 取消回复