本节我们学习以下知识:
1、现金流量 2、投资 3、总成本费用 4、销售收入 5、税收 6、折旧和摊销的额计算方法 7、折旧和利息的影响
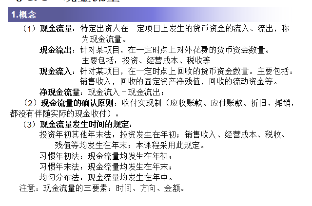
现金流量的概念


投资
投资指建设期内对项目的各项资金投入。可以来自于自有资金、债务资金。

关于投资有以下注意内容:
- 建设期利息(建设期内因使用银行贷款、企业债券、项目债券等,在建设期内产生的利息),计入固定资产原值。
- 在建设期支付的流动资金、在运营期内因扩大生产规模增加的流动资金,都属于投资。在运营期内循环使用的流动资金属于经营成本。
- 投资是项目的现金流出。
- 经营成本是现金流出;折旧与摊销不是现金流出(也不是现金流入);利息支出可能是现金流出,也可能不是。
总成本费用

销售收入

折旧与摊销的计算
说明:
(1)折旧和摊销仅仅是一种记账方法,而不是现金流出。
(2)但多提快提折旧,会增加短期的总成本费用,减少所得税或增加税后利润,改善短期内的现金流量。
(3)国家对折旧方法、折旧年限、摊销费计算有明确规定,应当遵守国家规定。
直线折旧法

工作量法

加速折旧法——年数总和法

加速折旧法——双倍余额递减法

折旧和利息的影响
对现金流的影响
某项目固定资产投资98万元,预计年销售收入为100万元,年经营成本为50万元,销售税金及附加6万元,利息5万元。项目寿命为7年,预计固定资产期末残值为7万元。分别计算按平均年限法和双倍余额递减法折旧固定资产时,项目第1~7年的应纳所得税以及全部资金的净现金流量。
借款对自有资本利润率的影响
借贷的条件:全部资金的息税前利润率>贷款利率;
在此条件下,借贷资金所占比重越大,自有资本的利润率相对越高。
案例分析如下:
1、某投资项目需要资金100万元,预计年销售收入为100万元,年折旧费为10万元,销售税金及附加6万元,经营成本54万元。所得税率为33%。现有两个融资方案:A方案全部运用自有资金,方案B则借贷50万元,贷款利率为15%。比较两个方案的净资本利润率。
2、若年销售收入为80万元,销售税金及附加4.8万元,重新计算。

最后
以上就是重要玉米最近收集整理的关于工程经济学 1 现金流量及其构成的全部内容,更多相关工程经济学内容请搜索靠谱客的其他文章。
本图文内容来源于网友提供,作为学习参考使用,或来自网络收集整理,版权属于原作者所有。

发表评论 取消回复