2022-12-22
前言:用74ls90及少量器件制作电子时钟是一个课设作业,设计的过程中顺便也就写了这篇文章,分享一下在设计中的一些思路。
内容要求:电子时钟,1.实现时分秒,2.可进行电子时钟清零,3.具有设置时、分、秒功能。
设计一个元件时,首先最重要的是了解芯片的功能,如下图为74ls90芯片和功能表:


我简单解释一下功能表:1.当R01,R02都为1时,实现清零,此时时钟CKA,CKB无脉冲。
2.R01,R02中的某一个为零,R91,R92都为1时,此时实现置9功能,CKA,CKB无脉冲。
3.R01,R02中的某一个为零,R91,R92中的某一个为零,(1)CKB接高电压,此时Q0输出二进制数;(2)CKA接高压电,此时Q3Q2Q1输出5进制数;(3)CKB接QA,此时Q3Q2Q1Q0输出8421BCD码。
电子时钟的设计只需要10进制计数,所以直接将R91,R92置0,置9功能对于电子时钟来说没什么用处。
大体的设计思路:1.秒,分就是简单的60进制,时是24进制,并且当时的十位为2时,个位不能大于4。当十位计数达到2且个位计数达到3时(即23时),将通过门电路反馈同时清零个位和十位计数器,以此达到24进制计数。
2.清零,设计一个双刀双掷开关,R01,R02正常情况下计数,掷另一侧接地,这样就能实现清零。
3.使用一个手动产生的电压(器件名:LOGICSTATE),用或门连接时钟,这样就可以实现简单的置数功能。
接下来开始制作:
首先实现秒

完整接图如下所示:

将开关掷下,就能进行清零。动态图不好搞,就不演示动态图了,切记手动输出脉冲时,给高电压后要将它调成低电压(也就是0),不然它一直是高电压就不会计数了。
分的实现和秒相同,就不解释了,完整接图如下:

最后是时:时是24进制,十位搞个3进制,个位搞个10进制,然后加一个条件,当十位为2,个位为3时,在接受一个脉冲就清零。
条件添加,时的十分位进位有两种情况,一种是3进制时,另一种就是当十位为2,个位为4时;所以将十位为2(0010)Q1,个位为4(0100)Q2用与门和R01,R02相连,这样能保证当十位为2,个位为4时个位清零;当十位为2,个位为4时,十位也应该清零,所以可以用或门将3进制与个位清零的条件或在一起。
如下图所示:

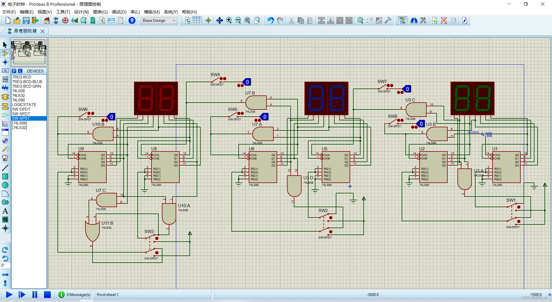
全部视图:
设计方案有很多,这里只是我的拙解,有错误的地方感谢指出。
2022-12-29
不足:调时间时,当分的十位为5,下一步将会进行清零并产生进位,由5变0的过程中,会产生一个由高变低的电压,所以当分的十位为5,此时会向时的个位传高电压,然后手动调时的个位,会发现时的个位不走,因为小时的个位接受的是高电压。

所以调时针时,以防上述情况发生,可以先调时,再调分,最后调秒。
或者如下改进:
改进方法:当分或秒的十位为5时,或门会妨碍手动产生的高低电压,那么将或门去掉,然后用开关控制手动脉冲。如下图:

最后
以上就是俭朴衬衫最近收集整理的关于用74ls90及少量器件制作电子时钟的全部内容,更多相关用74ls90及少量器件制作电子时钟内容请搜索靠谱客的其他文章。
发表评论 取消回复