数字逻辑课程设计-数字时钟
-------------
课程设计的三个简单要求
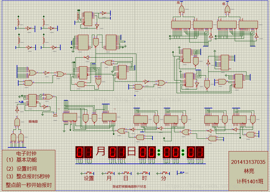
1、设计一个能显示日期、小时、分钟、秒的数字电子钟,并具有整点报时的功能。
2、由晶振电路产生1HZ标准的信号。分、秒为六十进制计数器,时为二十四进制计数器。
3、可手动校正时、分时间和日期值。
--------------------------------------------------------------------------------------------------------
这次课程设计使用到的软件为Proteus 8Professional,version:8.3。
截图:

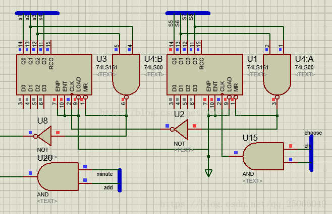
1、分、秒都是采用两个74LS161完成60进制的计数。

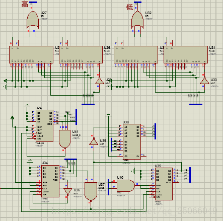
2、时采用两个74LS163完成24进制。

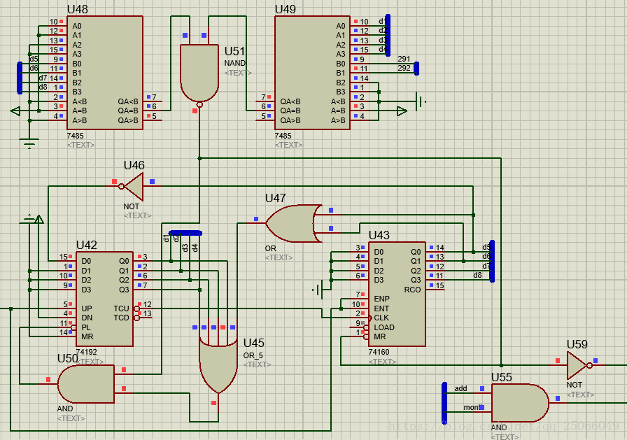
3、重点是对于大月,小月,二月(只算平年的29天)的天数的控制。所以天数在计数的时候需要根据月份的具体情况反馈回来一个三种情况,分别为二进制的00,01,10表示二月29天,小月30天,大月31天。
由“天”图中的上面一部分根据返回的三种值进行天数的控制。分别在计数到30,31,32的时候清零,由于74LS192采用异步清零的方式,显示的最大值分别为29,30,31。然后清零重新计数。

4、月的计数部分分为计数部分和反馈部分。
上面一部分采用两个8选一选择器组合成的16(>12个月)选一选择器(proteus中有16选一选择器,可以简化),反馈两位二进制需要两个16选一选择器。
下面部分实际上是两个12进制计数器。一个用来显示,一个用来做反馈选择。

下载地址:
https://download.csdn.net/download/qq_25066049/10387953
补充说明一下,下载的文件有个1.pdsprj,文件和7.0的安装包,之所以没有你们要的.dsn文件,是因为我是proteus8.3编辑的,他生产的运行文件是以.pdsprj,结尾。8.0一下生产的文件才是.dsn。
最后
以上就是兴奋小海豚最近收集整理的关于数字逻辑课程设计-数字时钟时分秒的设计的全部内容,更多相关数字逻辑课程设计-数字时钟时分秒内容请搜索靠谱客的其他文章。
发表评论 取消回复