前言: 本栏目除特别说明以外,均采用的黑金AX7103开发板,该开发板时钟频率为200M,并且是双端时钟,因此在每个项目中都有一段原语将双端时钟变成200MHz的单端时钟。文章仅作为学习记录,如有不足请在评论区指出,博主不会对各位的问题作出解答,请谅解。博主深知网络上关于HDL Coder的资料十分稀少,特别是中文资料几乎没有,并且官方给出的例子大多挺难不适合入门,因此将自己摸索的过程记录下来,希望给后人一些启发。
文章目录
- 1. Simulink 模型
- 2. 生成HDL代码
- 3. 管脚图
- 4. simulink文件以及 HDL文件
- 5. 完整使用流程
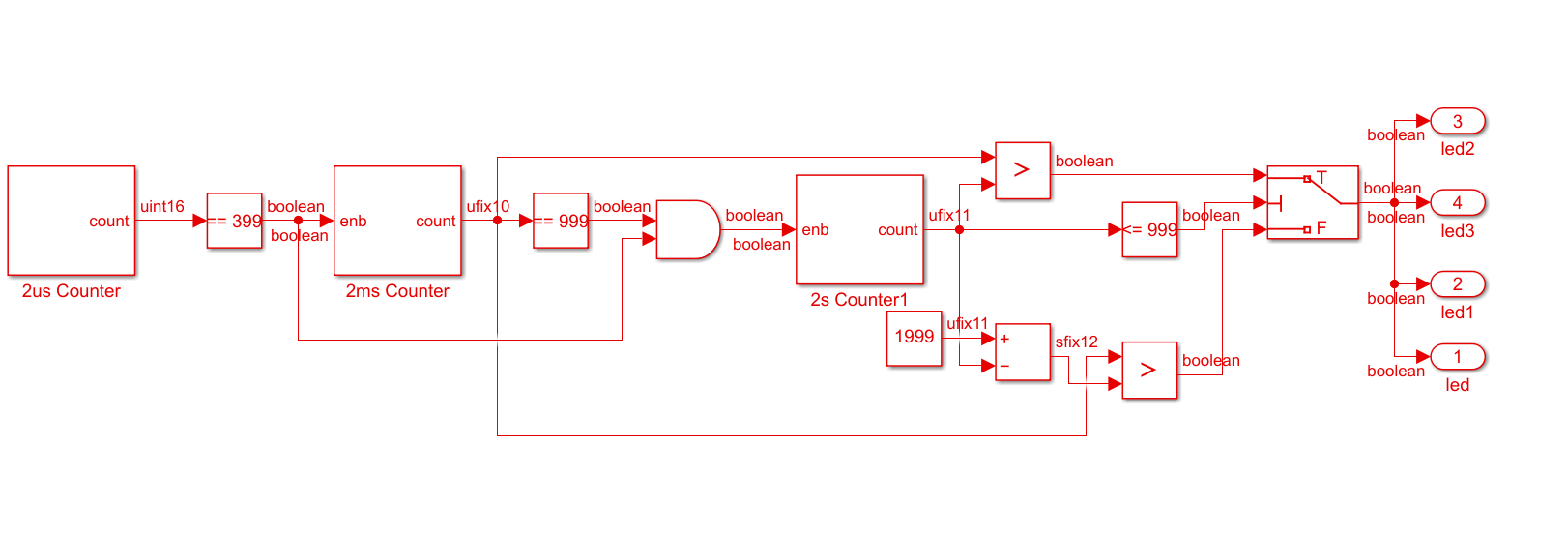
1. Simulink 模型

HDL_DUT内部

功能简述:
2s由暗变亮,然后2s由亮变暗。
将2s分割为1000个2ms,每个2ms中有1000个基本时间单元,根据基本时间单元亮的个数决定当前2ms的亮度。
2. 生成HDL代码
要点: 在生成代码之前,需要设置好参数,我这里生成Verilog代码,并且指定复位信号reset低电平有效——这是根据各自用的板子决定的。可以根据我的另一篇文章来便捷设置,见Simulink HDL Coder FPGA开发之 脚本自动设置HDL参数。
// -------------------------------------------------------------
//
// File Name: hdlsrcled_breathHDL_DUT.v
// Created: 2022-03-28 18:28:26
//
// Generated by MATLAB 9.12 and HDL Coder 3.20
//
//
// -- -------------------------------------------------------------
// -- Rate and Clocking Details
// -- -------------------------------------------------------------
// Model base rate: 1
// Target subsystem base rate: 1
//
// -------------------------------------------------------------
// -------------------------------------------------------------
//
// Module: HDL_DUT
// Source Path: led_breath/HDL_DUT
// Hierarchy Level: 0
//
// -------------------------------------------------------------
`timescale 1 ns / 1 ns
module HDL_DUT
(clk,
reset,
led,
led1,
led2,
led3);
input clk;
input reset;
output led;
output led1;
output led2;
output led3;
wire [15:0] count_step; // uint16
wire [15:0] count_from; // uint16
reg [15:0] alpha2us_Counter_out1; // uint16
wire [15:0] count; // uint16
wire need_to_wrap;
wire [15:0] count_value; // uint16
wire Compare_To_Constant_out1;
wire [9:0] count_step_1; // ufix10
wire [9:0] count_from_1; // ufix10
reg [9:0] alpha2ms_Counter_out1; // ufix10
wire [9:0] count_1; // ufix10
wire need_to_wrap_1;
wire [9:0] count_value_1; // ufix10
wire [9:0] count_2; // ufix10
wire Compare_To_Constant1_out1;
wire AND_out1;
wire [10:0] count_step_2; // ufix11
wire [10:0] count_from_2; // ufix11
reg [10:0] alpha2s_Counter1_out1; // ufix11
wire [10:0] count_3; // ufix11
wire need_to_wrap_2;
wire [10:0] count_value_2; // ufix11
wire [10:0] count_4; // ufix11
wire Compare_To_Constant2_out1;
wire switch_compare_1;
wire [10:0] Constant_out1; // ufix11
wire signed [11:0] Subtract_1; // sfix12
wire signed [11:0] Subtract_2; // sfix12
wire signed [11:0] Subtract_out1; // sfix12
wire signed [11:0] GreaterThan1_1_1; // sfix12
wire GreaterThan1_relop1;
wire [10:0] GreaterThan_1_1; // ufix11
wire GreaterThan_relop1;
wire Switch_out1;
// Count limited, Unsigned Counter
// initial value = 0
// step value = 1
// count to value = 399
assign count_step = 16'b0000000000000001;
assign count_from = 16'b0000000000000000;
assign count = alpha2us_Counter_out1 + count_step;
assign need_to_wrap = alpha2us_Counter_out1 == 16'b0000000110001111;
assign count_value = (need_to_wrap == 1'b0 ? count :
count_from);
always @(posedge clk or negedge reset)
begin : alpha2us_Counter_process
if (reset == 1'b0) begin
alpha2us_Counter_out1 <= 16'b0000000000000000;
end
else begin
alpha2us_Counter_out1 <= count_value;
end
end
assign Compare_To_Constant_out1 = alpha2us_Counter_out1 == 16'b0000000110001111;
// Count limited, Unsigned Counter
// initial value = 0
// step value = 1
// count to value = 999
assign count_step_1 = 10'b0000000001;
assign count_from_1 = 10'b0000000000;
assign count_1 = alpha2ms_Counter_out1 + count_step_1;
assign need_to_wrap_1 = alpha2ms_Counter_out1 == 10'b1111100111;
assign count_value_1 = (need_to_wrap_1 == 1'b0 ? count_1 :
count_from_1);
assign count_2 = (Compare_To_Constant_out1 == 1'b0 ? alpha2ms_Counter_out1 :
count_value_1);
always @(posedge clk or negedge reset)
begin : alpha2ms_Counter_process
if (reset == 1'b0) begin
alpha2ms_Counter_out1 <= 10'b0000000000;
end
else begin
alpha2ms_Counter_out1 <= count_2;
end
end
assign Compare_To_Constant1_out1 = alpha2ms_Counter_out1 == 10'b1111100111;
assign AND_out1 = Compare_To_Constant1_out1 & Compare_To_Constant_out1;
// Count limited, Unsigned Counter
// initial value = 0
// step value = 1
// count to value = 1999
assign count_step_2 = 11'b00000000001;
assign count_from_2 = 11'b00000000000;
assign count_3 = alpha2s_Counter1_out1 + count_step_2;
assign need_to_wrap_2 = alpha2s_Counter1_out1 == 11'b11111001111;
assign count_value_2 = (need_to_wrap_2 == 1'b0 ? count_3 :
count_from_2);
assign count_4 = (AND_out1 == 1'b0 ? alpha2s_Counter1_out1 :
count_value_2);
always @(posedge clk or negedge reset)
begin : alpha2s_Counter1_process
if (reset == 1'b0) begin
alpha2s_Counter1_out1 <= 11'b00000000000;
end
else begin
alpha2s_Counter1_out1 <= count_4;
end
end
assign Compare_To_Constant2_out1 = alpha2s_Counter1_out1 <= 11'b01111100111;
assign switch_compare_1 = Compare_To_Constant2_out1 > 1'b0;
assign Constant_out1 = 11'b11111001111;
assign Subtract_1 = {1'b0, Constant_out1};
assign Subtract_2 = {1'b0, alpha2s_Counter1_out1};
assign Subtract_out1 = Subtract_1 - Subtract_2;
assign GreaterThan1_1_1 = {2'b0, alpha2ms_Counter_out1};
assign GreaterThan1_relop1 = GreaterThan1_1_1 > Subtract_out1;
assign GreaterThan_1_1 = {1'b0, alpha2ms_Counter_out1};
assign GreaterThan_relop1 = GreaterThan_1_1 > alpha2s_Counter1_out1;
assign Switch_out1 = (switch_compare_1 == 1'b0 ? GreaterThan1_relop1 :
GreaterThan_relop1);
assign led = Switch_out1;
assign led1 = Switch_out1;
assign led2 = Switch_out1;
assign led3 = Switch_out1;
endmodule // HDL_DUT
上面的代码可以作为一个模块来调用,我们还需要一个代码来实例化,如下:
`timescale 1ns / 1ps
//
// Company:
// Engineer:
//
// Create Date: 2022/03/28 17:36:10
// Design Name:
// Module Name: led_breath
// Project Name:
// Target Devices:
// Tool Versions:
// Description:
//
// Dependencies:
//
// Revision:
// Revision 0.01 - File Created
// Additional Comments:
//
//
module led_breath(
input wire clk_n,
input wire clk_p,
input wire rstn,
output wire[3:0] led
);
wire clk;
IBUFDS sys_clk_ibufgds // 这里就是将双端时钟变为单端
(
.O (clk ),
.I (clk_p ),
.IB (clk_n )
);
HDL_DUT l(
.clk(clk),
.reset(rstn),
.led(led[0]),
.led1(led[1]),
.led2(led[2]),
.led3(led[3])
);
endmodule
3. 管脚图

4. simulink文件以及 HDL文件
所用到的代码下载链接:
链接:https://pan.baidu.com/s/15KzIP4BU7mWleyaWGg39UQ?pwd=1111
提取码:1111
–来自百度网盘超级会员V6的分享
5. 完整使用流程
如果对HDL Coder的使用流程不熟悉,请根据另一篇文章从头练习一边,见Simulink HDL Coder FPGA开发实践之 基本使用流程介绍。
最后
以上就是美好冬天最近收集整理的关于Simulink HDL Coder FPGA初级开发实践(一) LED呼吸灯的全部内容,更多相关Simulink内容请搜索靠谱客的其他文章。
发表评论 取消回复