高速度结构设计
速度有三种基本定义:流量(Throughput)、时滞(Latency)和时序(Timing)。
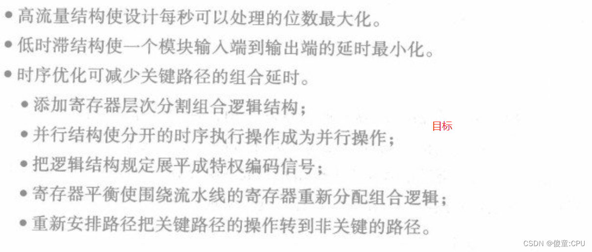
流量定义为每个时钟周期处理的数据量。流量的通常度量是每秒的位数。
时滞定义为数据输入与处理的数据输出之间的时间。时滞的一般度量是时间或时钟周期。
时序定义为时序元件之间的逻辑延时,当一个设计没有满足时序时,意味着关键路径的延时,即触发器之间的最大延时比预定的时钟周期大,这些延迟由组合逻辑延时、时钟到输出延时、布线延时、建立时间、时钟偏移等组成。时序的标准度量是时钟周期和频率。

1、高流量
高流量设计是与稳定状态数据率有关的设计,但很少设计任何规定的数据段通过设计要求的传播时间(时滞)。在处理数据的数字设计中,定义这个概念为较抽象的术语:流水线(pipeline)。
流水线设计的优越性是新数据在前面的数据完成之前就可以进行处理。
从算法的观点看,在流水线设计中一个重要的概念是“拆开环路”。
例如
实现求X的三次幂
//在微处理器中一组顺序指令执行的指令
XPower = 1;
for (i=0;i<3;i++)
XPower = XPower * X
使用verilog实现
要求某些握手信号来表示开始和完成一次计算。
`timescale 1ns / 1ps
module power3(
input clk,
最后
以上就是善良小伙最近收集整理的关于高速度结构设计的全部内容,更多相关高速度结构设计内容请搜索靠谱客的其他文章。
本图文内容来源于网友提供,作为学习参考使用,或来自网络收集整理,版权属于原作者所有。
发表评论 取消回复