我是靠谱客的博主 传统摩托,这篇文章主要介绍使用tps5430制作正负DC-DC降压电源,tps7a47和tps7a33制作正负LDO线性电源,现在分享给大家,希望可以做个参考。

今天,小刚我制作了一款DC-DC和LDO线性电源,其输入范围为10V-35V
配置4个电源输出端分别为:
开关电源tps5430-------------------------正负12V 正负5V
LDO线性电源tps7a47和tps7a33-----正负5V 正负3.3V

第一部分TPS5430制作正负DC-DC降压电源

先来介绍TPS5430这款芯片
TPS5430参数

从表中可以看出TPS5430其输入电压范围很大,输出电路也很大3A开关频率为500kHz是一款非常适合给大功率系统供电的电源芯片。
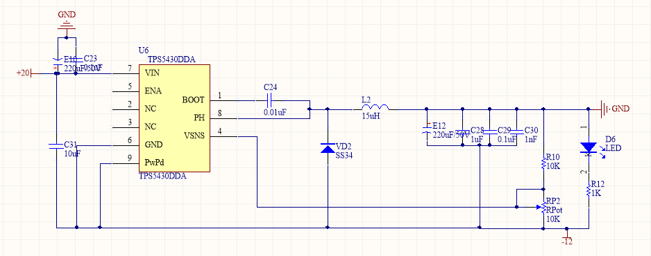
其电路图参考数据手册上给出的电路方案。这里介绍几个注意事项:
一、TPS5430负压电路,只需要将输出正向端改为地端,把地端改为负向端即可。
在这里插入图片描述
二、电感的计算,因为我在实际计算时发现我目前的电感值和芯片数据手册上的值不匹配。
电感分类
在这里插片描述
电感量L:L越大,储能能力越强,纹波越小,所需的滤波电容也就小。但是L越大,通常要求电感尺寸也会变大,DCR增加,导致DC-DC效率降低,相应的电感成本也会增加。

二者不可兼得,苦笑.jpg

直流电阻DCR:指产品电极之间所用漆包线的总的直流电阻,根据W=I2R,DCR可造成能量损耗, 降低DC-DC效率,也是导致电感发热的主要原因;

BUCK型DC-DC电感计算公式为:
在这里插入图片描述
在这里插入图片描述
将输出输入输出电压带入即可算出电感值,由于所求电感值为最小值,所以可以将电感值稍微取大,记住电感的选型是功率的磁芯封闭电感!!

  • 可在电源输入端加一个开关,输出端加一个LED灯。
  • 并且在输出并联许多电容,对于能否降低纹波还没得到证实。
  • 电源上部放器件部分最粗走线不要覆铜,避免环路,底部可覆铜,实测覆铜可减少纹波

第二部分TPS7a33,TPS7a47制作正负LDO线性电源

关于TPS7a47和TPS7a33芯片不过多介绍,这两款芯片非常适合给运放供电,在仪器仪表应该广泛。
在这里插入图片描述
我就讲一下我制作过程种遇到的几个点吧

  • 1.TPS7a47对应引脚接地决定其输出电压大小

在这里插入图片描述

  • 2.记得使能EN接输入电压即可
  • 3.其封装比较难以焊接,要用锡膏和热风枪吹上去,锡膏要抹匀引脚,多了,可用镊子在吹的过程种压一下
  • 加LED灯和开关(个人喜好)
    最后给出我画的图
    在这里插入图片描述
    当然我自己也用铜板先制作了一块,本人一般先用铜板测试板子电路的完整性最终再投板生产

在这里插入图片描述这是我第一款板子,上面3D为后续改进型,搓搓手期待我投的板子
第一款板子正负电源纹波为22mv左右

这次制作电源板我还自创拼板技术,仔细观察第一款板子,你会发现亮点
如何做到两块板子的无缝连接,将原理图画在原先板子的原理图上,导入统一PCB即可。

最后

以上就是传统摩托最近收集整理的关于使用tps5430制作正负DC-DC降压电源,tps7a47和tps7a33制作正负LDO线性电源的全部内容,更多相关使用tps5430制作正负DC-DC降压电源内容请搜索靠谱客的其他文章。

本图文内容来源于网友提供,作为学习参考使用,或来自网络收集整理,版权属于原作者所有。
点赞(211)

评论列表共有 0 条评论

立即
投稿
返回
顶部