TPS5430开关电源 正负电源 低噪声设计 选材分析 布局布线分析 原理图PCB分析
目录
- TPS5430开关电源 正负电源 低噪声设计 选材分析 布局布线分析 原理图PCB分析
- 基本原理
- 芯片选型
- 原理图&3D-PCB
- 具体讲解
- 模块原理图-PDF、原理图库、PCB库下载
基本原理
开关电源的工作过程相当容易理解,在线性电源中,让功率晶体管工作在线性模式,与线性电源不同的是,PWM开关电源是让功率晶体管工作在导通和关断的状态。具体的原理我们不做详解。开关电源相对于线性电源有体积小、重量轻、效率高等优点,但缺点会产生不小的开关噪声,也就是常说的电源纹波。
芯片选型
今天要介绍的是TI(德州仪器)的电源芯片TPS5430。
1、输入电压宽( 5.5 V to 36 V)
2、负载能力强,高达3A的输出电流(峰值可达5A)
3、高效率,芯片标称最高可实现95%的效率
4、宽范围输出,最低可以输出1.22V
如果需要更大电流的话可以使用TPS5450替代,输出电流最大可扩展到5A,但是电感电容等选型也需要对应更高指标。
原理图&3D-PCB
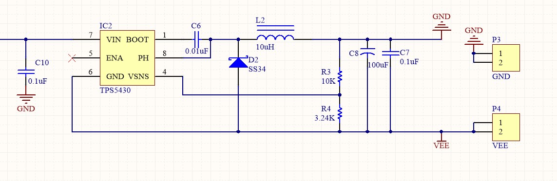
这里我们设计的电路为正负电源输出,也就是正电压为降压输出,负电压为反压输出。负电压输出由于存在2倍压差,所以一般来说,电源纹波也会比正压降压的大2倍以上。图中VDD为正压输出,VEE为负压输出。
具体讲解
1、正压降压,原理图参考下图,输入C4,C5尽量靠近芯片输入管脚,芯片EN使能端可悬空,悬空默认为使能工作状态。特别注意C1电容容值必须为0.01uF。输出电压的具体计算公式Vout=(R1 / R2 + 1) * 1.221。
2、负压反压,原理图参考下图,这是开关电源的负压拓扑电路。特别是要注意C8电容的极性,由于GND的电势比负电压高,所以是电容的正向端接GND,负端接负电源。EN使能端可悬空,悬空默认为使能工作状态,C1电容容值也必须为0.01uF。输出电压的具体计算公式Vout=(R3 / R4 + 1) * 1.221。
3、L1,L2电感选型,由于TPS5430芯片峰值电流为5A,所以在电感选型上对饱和电流这个参数要求有一定余量,选取峰值电流大于等于5A的电感,基本峰值大小要达到12*12mm的尺寸。这款模块上我们选用的是10uH的屏蔽电感。有条件的话可以选用饱和电流更大的一体成型电感。(我们设计了一款贴片版本的TPS5430使用的就是一体成型电感)
4、C2,C8电容选型,由于开关波形的存在,电容必须选用有极性的电容才能更好的起到滤波的效果,容值合适即可,不可过大,这样会加重开关电源开启时的电流负担,这款模块上选用的是22uF的钽电容,钽电容对开关电源的纹波有着良好的滤波效果。正压滤波电容耐压值一般需要大于输入电压,最好是2倍,负压滤波电容耐压值需要大于输入电压加上输出电压的绝对值,条件允许的话也可以选2倍。
5、D1,D2整流二极管,开关电源需要整流滤波才能输出直流电压,所以整流二极管的选型也很重要,模块设计时兼容性价比采用了SS34,即为40V反偏电压,3A最大电流,能满足电流设计,有条件的可以使用SS54或者SS56等更大功率的管子,可以提高输出电流的稳定度。
6、PCB布局
参考官方的设计,整体布局上注意事项,第一就是整流二极管的正极和芯片的第9引脚也就是散热焊盘尽量的接近,一起接到GND上,特别注意的是负压电路散热焊盘需要接V-而不是GND,不然芯片会短路。第二电压反馈电阻尽量靠近芯片。第三滤波电容尽量靠近输出端。

7、PCB布线
在布线上需要注意以下两点,第一,所有的电流回路上线一定要够粗,有一定的电流余量,第二,为了减小电感开关纹波的电磁效应,电感下面最好是不覆铜或者挖空。

以下为原文地址,
模块原理图-PDF、原理图库、PCB库下载
仅供参考:TPS5430资料
最后
以上就是执着犀牛最近收集整理的关于TPS5430开关电源 正负电源 低噪声设计 选材分析 布局布线分析 原理图PCB分析TPS5430开关电源 正负电源 低噪声设计 选材分析 布局布线分析 原理图PCB分析的全部内容,更多相关TPS5430开关电源内容请搜索靠谱客的其他文章。
发表评论 取消回复