1. 设计内容及要求
2.1 设计思路
2.2设计思路框图
3 电路仿真
4. 实物测试结果及分析
4.1测试结果
4.2结果分析
5.总结
参考资料
附录:
元器件清单
元器引脚图
1. 设计内容及要求
四路抢答器电路的设计,具体要求如下:
(1)四名参赛选手每人控制一个按键,进行抢答。
(2)有选手抢答成功时,该选手对应的发光二极管亮,且数码管显示其组别号码,其他选手抢答器失效。
(3)主持人控制一个按键,进行清零复位。
2. 设计方案
2.1 设计思路
分析要求然后确定主要元器件完成主要功能,然后将其他简单功能拼接到主功能。(1)当选手抢答成功后其对应的发光二极管亮,此功能需要4个发光二极管和四个1K欧姆电阻与抢答按键相连。(2)当有选手抢答成功后,数码管显示其选手组号,这需要一个数码管,要让数码管出现对应组号需要编码器和译码器,所以我们选择了74HC147编码器还有4511译码器完成此功能。(3)当一名选手抢答成功后,其他选手抢答器失效,要完成此功能就需要一个适合的锁存器,我们这里选择了74LS373锁存器。(4)主持人控制一个按键,按下进行复位清零这里需要一个复位电路。当将需要的元器件还有大致流程弄清晰后,开始用仿真软件仿真,先将主干电路仿真出来,然后将复位电路连上主干电路上,完成完整仿真电路,然后进行PCB绘画,将电路板焊接完成。
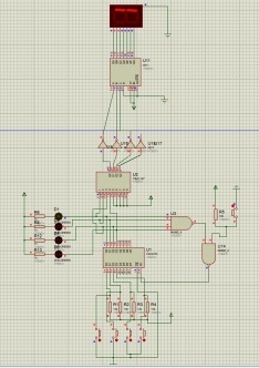
3 电路仿真
图3.1为四路抢答器设计仿真图

图3-1 四路抢答器仿真图
4. 实物测试结果及分析
4.1测试结果
打开电源开关,数码管亮并显示零,当某个选手按下抢答按钮时,数码管显示对应数字,并且对应发光二极管亮。且其他选手抢答器失效,完成了锁存功能。按下主持人的复位按键后,数码管显示零,并且所有选手抢答器恢复使用。图4.1为1号选手按下按钮的显示图,并且其他选手抢答器无效。图4.2为按下复位键后的显示图,所有选手的抢答器恢复使用。

图4.1

图4.2
4.2结果分析
看图3-1四路抢答器仿真图,以一号选手为例,当一号选手按下抢答器,低电平信号传入74LS373锁存器中,然后传入一号选手对应的发光二极管中让二极管亮。此低电平信号也传入右侧的U3门中变成高电平信号,在与复位电路传出的高电平信号一起进入U13与非门中变成低电平信号,进入74LS373中的LE引脚,完成锁存功能。
1号选手的信号从74LS373中2号引脚出来从11引脚进入74LS373编码器中,在经过非门进入4511译码器中编译,最后在数码管中输出一号选手对应序号。图4.3为原理图,图4.4为PCB图。

图4.3

图4.4
5.总结
课程设计刚开始的时候不知道从何下手从百度上获得了灵感,了解了抢答器实现的关键所在就是锁存。从这一方面下手使我们
轻松了许多,一开始我们利用74LS279进行锁存,通过控制74LS148实现主持人功能,仿真电路能行,但是在实际pcb板打出来的时候我们发现是不可行的,虽然仿真图能实现我们的功能,但是实际并不能实现,违反了逻辑,所以我们从头出发,通过设计的关键点锁存入手,我们又找到了74LS373,我们通过对其OE和LE口的控制实现了锁存。
从这次设计我们获得了很多的实际操作的经验,发现了很多不必要的错误,为以后的实际工程操作打下了基础。同时这次我们也学会了怎么设计pcb板,怎么实现原理图的功能。
附录:
总电路图
元器件清单
74LS373锁存器 1个
74HC147编码器 1个
4511 1个
数码管 1个
10K电阻 5个
1K电阻 4个
发光二极管 4个
按键开关 5个
与非门 2个
非门 4个
元器引脚图

74LS373 4511 74LS14

4HC00


0.png (9.58 KB, 下载次数: 22)
2019-7-1 17:47 上传
全部资料51hei下载地址:

四路抢答器.rar
(514.15 KB, 下载次数: 43)
2019-7-1 11:19 上传
点击文件名下载附件
下载积分: 黑币 -5
最后
以上就是高挑苗条最近收集整理的关于proteus四人抢答器_74HC147+373+4511数字四路抢答器电路Proteus仿真设计与调试的全部内容,更多相关proteus四人抢答器_74HC147+373+4511数字四路抢答器电路Proteus仿真设计与调试内容请搜索靠谱客的其他文章。
发表评论 取消回复