前言
在信息科技时代,开发一款应用型项目,既可以提升自己的画图能力,又可以作为开发项目的实战练习。
也许人们会说,现在市面上已经有很多相关的应用了,我们设计这个东西还有什么用吗?但是仔细想想,面对这些市场上的一些项目功能,我们似乎只能是体验者。但是它底层运作的逻辑我们一无所知,它到底是怎么运行这个步骤操作的?又是怎么实现想要的功能呢?
接下来我将用Altium Designer画原理图、PCB教大家制作一个多路智力抢答器。
专 业: 电子信息工程
学生姓名: 福福
学 号: 231
指导教师:
日期: 2021年4月30日
多路智力竞赛抢答器
1 整机设计
1.1 设计要求
1.1.1设计任务
设计并制作一个带有数码显示功能的八路智能抢答器。
(1)8名选手编号依次为1-8,各有一个抢答按键开关,按键开关的编号与选手的编号对应。
(2)给主持人设置一个控制按键开关,用来控制系统清零和抢答的开始。
(3)抢答器具有数据锁存和显示的功能。
1.1.2性能指标要求
抢答开始后,若有选手按动抢答按键开关,该选手编号立即锁存,并在编号显示器上显示该编号,同时封锁输入编码电路,禁止其他选手抢答。
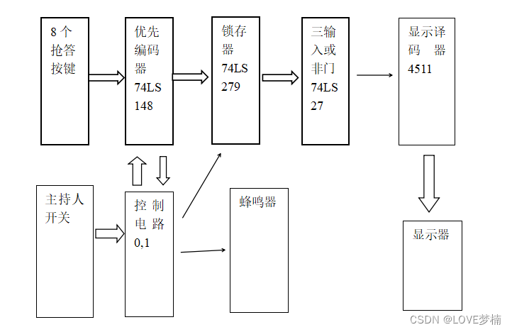
1.2 整机实现的基本原理及框图
1.2.1基本原理
一、抢答器应完成以下工作:
(1).优先编码电路要分班处抢答的编号,并由锁存器进行锁存,然后由显示译码电路显示编号。
(2). 控制电路要对输入编码电路进行封锁,避免其他选手再次进行抢答。
二、抢答电路由优先编码器74LS148、RS锁存器74LS279、74LS27芯片、4511译码器组成。
三、整个电路的实现原理:开关置于开始状态,优先编码电路和锁存电路同时处于工作状态,当选手按键抢答时,如8号选手先按8号按键,电路状态为1000,74LS148芯片输出Y2Y1Y0=111,GS=0经RS锁存保持后,279的Q3Q2Q1=000,Q4=1,经过4511后ABCD=1000,显示器显示8,芯片74LS148工作状态被锁定,封锁其他按键输入。开关置于清除状态,RS触发器的R端为低电平,输出的Q4—Q1全为低电平。这时4511的BI端=0,显示器不亮。开关处于开始状态选手抢答时,VCC=1,4Q=1,经过芯片74LS86异或门后输出0,引起蜂鸣器警报。
1.2.2总体框图

2 各功能电路实现原理及电路设计
(1)选手抢答开关:由8个按键开关和8个5.1K的电阻组成。
(2) 主持人开关:由1个开关和1个1K的电阻组成。
(3)抢答电路:由八线-三线优先编码器74LS148和锁存器74LS279共同组成,优先编码器低电平有效,八个输入端,三个输出端,GS端与开关控制74LS279 的13引脚和4Q的输出,控制LED亮灭,4Q的状态又传送到优先编码器74LS148的输入EI,控制74LS148的工作状态。
(4)报警亮灯电路:由74LS86芯片、1个1K 的电阻、PNP三极管和蜂鸣器组成报警电路;由1个330的电阻和LED组成亮灯电路。当开关为1,选手按下抢答按键时,GS=1经过74LS279的13引脚,Q4输出1(R=1,S=1,保持),使LED发亮。74LS86异或输出0,使蜂鸣器响。
(5) 译码显示电路:三个输入或非门74LS27、显示译码器4511和数码管共同组成。工作状态下,当4511的BI端=1,收到编码器的数字信号后,立即完成译码工作,并由数码管显示相应的数字。
3 制作与调试过程
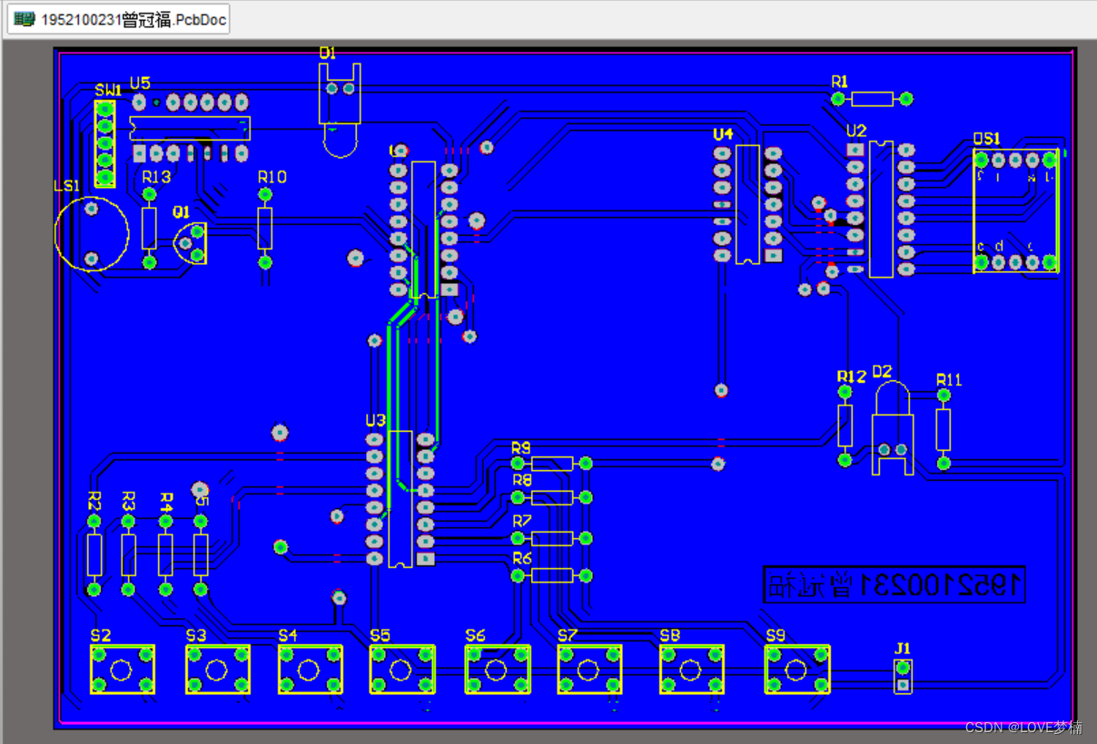
(1) 画好原理图PCB,,刻板、打孔、打磨,上松油。然后按照原理图以及PCB图把器件焊好。先把全部的芯片底座焊好,检查引脚方向;然后焊接大的元器件,例如蜂鸣器、数码管等,然后焊接其他的器件,最后用万用表检查电路是否有虚焊、短路。
- (2)接好器件后先不要把芯片放在芯片底座上,先用万用表测试电源输出是否短路。
接上电源,进行测试,发现电源指示灯能发亮,表明电路板的电路没有存在短路和开路的情况。确定没问题把全部的芯片都安装到芯片底座,上电测试功能,发现功能全部实现,调式完毕。
4 电路测试
4.1 测试仪器与设备
数字万用表
4.2 功能测试
当选手按下按键开关后,锁存优先抢答者的编号,数码管显示与之相对应的数字、蜂鸣器响和LED亮,控制电路对输入编码电路进行封锁,禁止其他选手抢答。例如验收答辩时按下开关8后,数码管立即显示数字8、蜂鸣器报警和选手指示灯发亮,再按其他按键开关时,数码管还是显示数字8、蜂鸣器继续报警和选手指示灯继续发亮。
5 实训结论
数电实训到此也算是要告一段落了,通过自己的不断努力总算把多路智力抢答器做了出来并完全实现了功能。
在这一路的设计过程使我对数电有了更多的认识,对之前的理论知识又重新复习了一遍,有了更深刻的了解,同时也提高了自己的动手能力。与此同时的是,实训过程中我在网上查询了好多有关方面的资料,又看到了自己没有看到过的知识,提升了视野。如果不是这次实训估计自己也不会去看、去了解这些知识。这几个学期来也做了不少的实训,比如模电啊啥的,科目一直变不变的是每次实训都会遇到各种各样的问题。这次的问题是连接好元器件后,显示器一直只显示一个数,蜂鸣器一直响。最后在我一遍又一遍的检查中找到了错误,画原理图时把个器件画反了,最后只能跳线处理。我觉得在画好原理图PCB后应该检查再检查,但是有时自己脑子也混乱,可以请求同学老师帮忙检查,以免出现不必要的原理错误。
实训的意义在于让我们在实践中理解书本上的知识,这两周的实训给我带来了好多启发,我在以后的日子也会秉承这一信念,理论联系实际,实际证明理论。
参考文献
[1] 谢自美等编著.电子线路设计.实验.测试(第三版)[M].武汉:华中科技大学出版社,2006.
[2] 阎石编著.数字电子技术基础(第四版)[M].北京:高等教育出版社,1998.
[3] 江国强编著.新编数字逻辑电路[M]. 北京:北京邮电大学出版社,2006.
[4] 江国强、蒋艳红编著.现代数字逻辑电路实验指导[M].北京:电子工业出版社,2003.
附 录
- 元件明细表(宋体小四,顶格)
| 5.1K电阻 | 8个 |
| 1K电阻 | 2个 |
| 330欧电阻 | 2个 |
| 510欧电阻 | 1个 |
| 74LS148(带座) | 1片 |
| 74LS279(带座) | 1片 |
| 74LS27(带座) | 1片 |
| 74LS86(带座) | 1片 |
| CD4511(带座) | 1片 |
| 按键 | 8个 |
| LED(红、绿各1) | 2个 |
| 9012三极管PNP | 1个 |
| 单刀拨动开关 | 1个 |
| 1位数码管(共阴) | 1个 |
| 蜂鸣器 | 1个 |
| 100pF电容(独石) | 1个 |
| 单面铜板(10*15cm) | 1块 |
| 排针(座) | 0.5条 |
| 2P插头、插针(带线) | 1个 |
- 电路原理图

- PCB图

项目源码
链接:https://pan.baidu.com/s/1mYOQ9N_80O7jbsVRCcdrtw
提取码:1314

最后
以上就是冷艳黑米最近收集整理的关于多路智力竞赛抢答器的全部内容,更多相关多路智力竞赛抢答器内容请搜索靠谱客的其他文章。
发表评论 取消回复