我是靠谱客的博主 寂寞薯片,这篇文章主要介绍智力竞赛抢答器的设计与调试智力竞赛抢答器的设计与调试,现在分享给大家,希望可以做个参考。

智力竞赛抢答器的设计与调试

 

一、  实验目的

(1) 了解一个数字系统的基本组成及它的控制电路的设计。

(2) 熟悉集成芯片的综合应用和PLD的应用与特点。

(3) 学习用实验的方法来完善理论设计以及用实验的方法确定某些电路参数。

(4) 继续掌握逐级分部的调试方法。

二、   设计要求

抢答器应具有数码锁存、显示功能,抢答组数分为7组,即序号1、2、3、4、5、6、7,优先抢答者按本组序号开关,组号立即锁存到LED显示器上,同时封锁所有组号。

抢答器定时为30s,外部控制键置于“启动”位置后,要求:

(1)30s定时器开始工作;

(2)扬声器要短暂报警;

(3)发光二极管亮灯。

抢答者在30s内进行抢答,抢答有效,终止定时;30s定时到,无抢答者本次抢答无效,系统短暂报警,发光二极管灭灯。

三、    设计思路

(1)    设计分为两个部分,第一部分由抢答者按动的置数开关构成的输入部件,由锁存器锁存后经译码显示

(2)第二部分由各门电路和锁存器构成控制电路,开关按下的瞬间,74LS148开始工作,当有人抢答时,74LS148的GS由高电平变为低电平,但只有短暂的一瞬间,所以用锁存器锁存下这个低电平再反馈到EI端使74LS148禁止工作,保证每一轮抢答中只有一个人能抢到。

(3)    第三部分由555定时器组成定时30s的电路,当有人抢答时,GS经锁存得到的低电平用于对555定时器清零,使有人抢到时定时器停止工作,当定时30s结束后,555定时器输出由高变为低电平,将此低电平反相送到EI口,使74LS148停止工作。

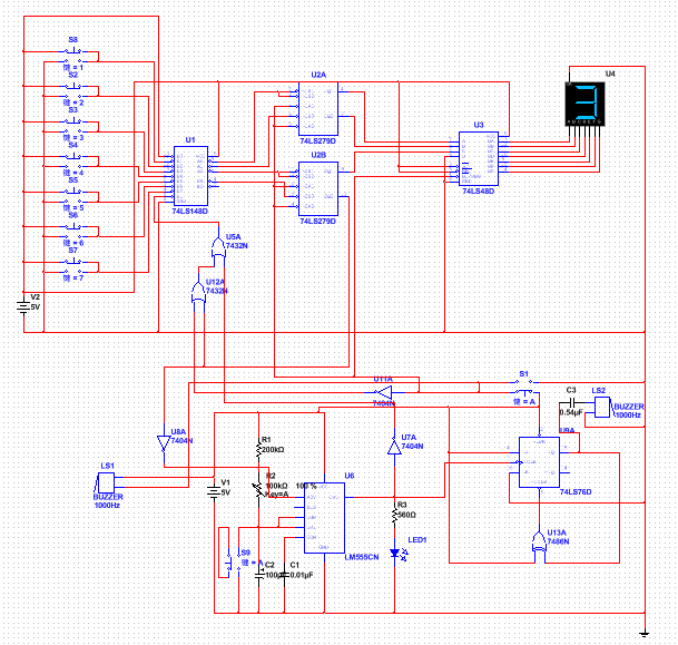
总体电路图如下

四、   主要器件

74LS148、74LS279、74LS48、555定时器、各门电路、LED灯。

五、   实验内容

(1)    按下开关(键A),定时器开始工作,数码管显示零,蜂鸣器发出声音。

(2)    按下某个抢答者的按钮(任意数字键),数码管显示该抢答者的号码,蜂鸣器报警,led灯灭,表示抢答结束,若30秒内无人抢答,LED在时间到的时候自动熄灭,蜂鸣器报警。

(3)    这时候别的抢答者再按自己的按钮抢不到答题权,数码管上一直显示第一个抢到的人的号码。

(4)    按下开关(键A),系统清零,开始新一轮抢答。

六、 实验思考

(1)    定时器也可选用计数器,但是比555定时器要麻烦,要设置清零和到30s的时候自动停下而不是循环计数。

(2)    关于蜂鸣器在计时开始和结束时的短暂鸣响。

计时开始时可以通过开关给蜂鸣器正极短暂接高电平发出一声报警,计时结束时用JK触发器给蜂鸣器负极短暂接地发出报警,用555定时器的下降沿作为JK触发器的时钟信号,下降沿到达时,输出被置为1,蜂鸣器发出报警,再将输出的高电平变成低电平后反馈到清零端,实现蜂鸣器短暂鸣响。

最后

以上就是寂寞薯片最近收集整理的关于智力竞赛抢答器的设计与调试智力竞赛抢答器的设计与调试的全部内容,更多相关智力竞赛抢答器内容请搜索靠谱客的其他文章。

本图文内容来源于网友提供,作为学习参考使用,或来自网络收集整理,版权属于原作者所有。
点赞(176)

评论列表共有 0 条评论

立即
投稿
返回
顶部