基于74LS148的简单四路有优先报警器 Multisim
上数电课的作业:假如有四个病房,四个病人的病情情况不同,分别对应优先级:最高、高、中、低。优先级低的会被优先级高得中断,此处用LED灯的亮灭情况来代表病人的求助与否(利用74LS148芯片,其他元件能少则少)
软件:multisim13
文章分为三个部分:
| 序号 | 内容 |
|---|---|
| 1 | 熟悉软件 |
| 2 | 找74LS148芯片手册 |
| 3 | 设计电路 |
一 熟悉软件
Multisim可以从微信中的软件安装管家上面下载体验使用
由于之前没有经常用这个软件,所以刚开始熟悉了下元器件的位置:
最常用的是这两个地方
| 序号 | 内容 |
|---|---|
| 1 | 元件工具栏 |
| 2 | 仪表工具栏 |
元件工具栏里有很多类,每个类里有具体的元器件可供我们选择


这里指出一个很好用的检测元器件,神奇的小灯,可以检测电压阈(yu,第四声)值在哪里找到:

二 找74LS148芯片手册
这里推荐一个很好的网址:alldatasheet的网址
网址:https://www.alldatasheet.com
网页介绍:If You can’t search it here, Nowhere else in the world. You’ll less likely find it.
网页的第一句话,这句话在我第一次看到的时候感觉很震撼,岂不是所有的芯片手册在这里都可以找的到了!太棒了!做这个网页的人真有心!
不过的确有些芯片这里是找不到的,比如之前我在做一个简易测量心率血压腕表项目时遇到的三个芯片,这里面就搜不到,当时的猜测是这芯片是我们国产的,数据没有同步上去,当时感觉很厉害,不过一想没有同步上去可能是因为还没有全球广泛使用或者制造厂家极少。不过这个心率模块真的用起来很方便,具体模块型号不说了,这不是重点。
下图是搜不到的芯片:

下面进入正题,找74LS148的数据手册:
1.搜索芯片74LS148(如果实在看不惯英文可以在右上角的语言选择框里选择中文)

2点击进入数据手册预览界面

3.下载数据手册

我们需要的是这一部分:

三 设计电路
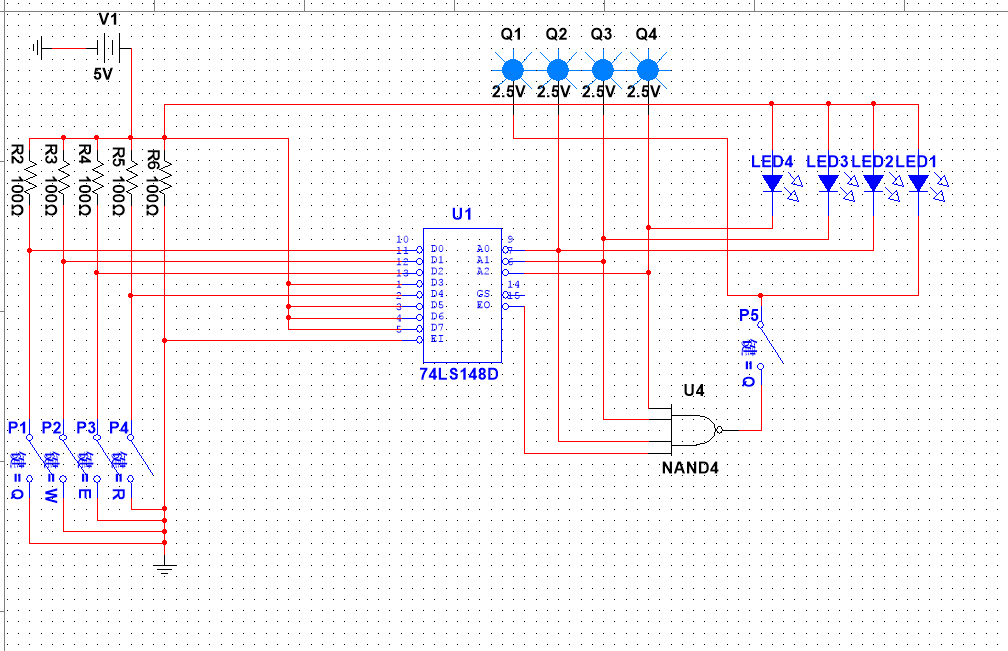
1.控制思路:
74LS148是一款8-3优先编码器,从上面的真值表(功能表)中我们可以看到有三个地方正好直接输出三个独立的低电平可以分别代表三个优先级,我们只需要再找一个地方能控制一个优先级的地方即可,我选的是用EO引脚与一个四路与非门连接控制最低优先级。
2.其余电路部分:
高低电平控制电路和LED电路,这里注意一下软件中的芯片是没有带电源引脚的,当我们开始仿真时,芯片自动上电
3.预期效果:
当A0、A1、A2、A3均为高电平时,LED1导通(低优先级)
A1为低电平时,LED2导通(中优先级)
A2为低电平时,LED3导通(高优先级)
A4为低电平时,LED4导通(高优先级)
当高优先级灯亮时低优先级的控制对高优先级无效,且更高优先级的灯可中断低优先级的灯。
电路图如下:

仿真演示
实验的最后,实验中发现的问题:LED1会在被高优先级灯中断的时候闪烁,同时软件模拟时间几乎不动,当复位(开了又关)P1 后这个BUG消失。(希望懂得前辈能指点下,感谢)
上文中肯定存在些错误与不足,欢迎指出,谢谢!
文末分享(百度网盘):上面电路以及一个测试电路和74148的数据手册
https://pan.baidu.com/s/1rS1XzMPqdsG1l7Q0DlvHyg
最后
以上就是开放水壶最近收集整理的关于基于74LS148的简单四路抢答器 Multisim基于74LS148的简单四路有优先报警器 Multisim的全部内容,更多相关基于74LS148的简单四路抢答器内容请搜索靠谱客的其他文章。
发表评论 取消回复