Redis的学习
1、Nosql概述
为什么要用Nosql
1、单击MySQL的年代
90年代,一个基本的网站访问量一般不会太大,单个数据库完全足够!
那个时候,更多的去使用静态网页Html ~服务器根本没有太大的压力!
思考一下,这种情况下:整个网站的瓶颈是什么?
1、数据量如果太大、一个机器放不下了!
2、数据的索引( B+ Tree ) , 一个机器内存也放不下
3、访问量(读写混合) ,一个服务器承受不了~ 只要你开始出现以上的三种情况之一, 那么你就必须要晋级
2、Memcached(缓存)+MySQL+垂直拆分(读写分离)
网站80%的情况都是在读,每次都要去查询数据库的话就十分的麻烦!所以说我们希望减轻数据的压力, 我们可以使用缓存来保证效率!
发展过程:优化数据结构和索引–>文件缓存(IO ) --> Memcached (当时最热门的技术!
3、分库分表+水平拆分+MySQL集群
本质:数据库(读,写) 早些年MyISAM:表锁,十分影响效率!高并发下就会出现严重的锁问题
转战Innodb :行锁
慢慢的就开始使用分库分表来解决写的压力! MySQL 在哪个年代推出了表分区!
4、如今最近的年代
2010-2020十年之间,世界已经发生了翻天覆地的变化; ( 定位,也是一种数据, 音乐,热榜! )
MySQL等关系型数据库就不够用了!数据量很多,变化很快~ !
MySQL有的使用它来存储一些比较大的文件,博客,图片!数据库表很大,效率就低了!如果有一数据库来专 门处理这种数据
MySQL压力就变得十分小(研究如何处理这些问题! ) 大数据的IO压力下,表几乎没法更大
为什么要用NoSQL
用户的个人信息,社交网络,地理位置。用户自己产生的数据,用户日志等等爆发式增长!
这时候我们就需要使用NoSQL数据库的, Nosql可以很好的处理以上的情况
什么是NoSQL
NoSQL = Not Only SQL(不仅仅是SQL)
泛指非关系型数据库的,随着web2.0互联网的诞生!传统的关系型数据库很难对付web2.0时代!尤其是超 大规模的高并发的社区!暴露出来很多难以克服的问题, NoSQL在当今大数据环境下发展的十分迅速, Redis是发展最快的,而且是我们当下必须要掌握的一个技术!
很多的数据类型用户的个人信息,社交网络,地理位置。这些数据类型的存储不需要一个固定的格式! 不需要多余的操作就可以横向扩展的! map 使用键值对来控制!
NoSQL特点
1、方便扩展(数据之间没有关系,很好扩展!)
2、大数据量高性能(Redis一秒写8万次,读取11万次,NoSQL的缓存记录级,是一种细粒度的缓存,性 能会比较高!)
3、数据类型是多样型的! (不需要事先设计数据库!随取随用!如果是数据量十分大的表,很多人就无法设计 了! )
RDBMS:关系型数据库
传统的RDBMS
-结构化组织
-SQL
-数据和关系都存在单独的表中
-数据操作,数据定义语言
-严格的一致性
-基础的事务
-。。。。。
NoSQL
-不仅仅是数据
-没有固定的查询语言
-键值对存储,列存储,文档存储,图形数据库(社交关系)
-最终一致性
-CAP定理和BASE (异地多活)
-高性能,高可用,高可扩
-。。。。。
了解:3V+3高
大数据时代的3V:主要是描述问题的
1、 海量 Volume
2、多样Variety
3、实时Velocity
大数据时代的3高:主要是对程序的要求
1、高并发
2、高可扩
3、高性能
真正在公司中的实践: NoSQL + RDBMS 一起使用才是最强的
NoSQL的四大分类
KV键值对:
- 新浪:Redis 美团:
- Redis+Tair 阿里、百度:
- Redis + memecache
文档型数据库(bson格式 和 json 一样):
- MongoDB (一般必须要掌握 )
- MongoDB是一个基于分布式文件存储的数据库, C++编写,主要用来处理大量的文档! MongoDB是一个介于关系型数据库和非关系型数据中中间的产品!
- MongoDB是非关系型数 据库中功能最丰富,最像关系型数据库的!
- ConthDB
列存储数据库
-
HBase
-
分布式文件系统
图关系数据库:
-
他不是存图形,放的是关系,比如:朋友圈社交网络,广告推荐!
-
Neo4jr InfoGrid ;

2、Redis入门
概述:
Redis ( Remote Dictionary Server ),即远程字典服务
是一个开源的使用 ANSI C语言编写、支持网络、可基于内存亦可持久化的日志型、Key-Value数据库 , 并提供多种语言的API。
redis 会周期性的把更新的数据写入磁盘或者把修改操作写入追加的记录文件,并且在此基础上实现了 master-slave (主从)同步。
免费和开源!是当下最热门的NoSQL技术之一!也被人们称之为结构化数据库!
Redis 能干嘛
1、内存存储、持久化,内存中是断电即失、所以说持久化很重要( rdb、 aof )
2、效率高,可以用于高速缓存
3、发布订阅系统.
4、地图信息分析
5、计时器、计数器(浏览量! )
6、……
特性
1、多样的数据类型
2、持久化
3、集群
4、事务
……
3.测试性能(redis-benchmark)
redis-benchmark 是一个压力测试工具! 官方自带的性能测试工具! redis-benchmark 命令参数

简单测试

4.基础知识
**1.**redis默认有16个数据库

默认使用的是第0个
2.可以使用select进行切换
127.0.0.1:6379> select 3 #切换数据库
OK
127.0.0.1:6379[3]> dbsize #查看数据库大小
(integer) 0
127.0.0.1:6379[3]>
3.#查看所有的key keys*
4.清空当前数据库 flushdb
5.清空全部数据库的内容 FLUSHALL
Redis-Key
在redis中无论什么数据类型,在数据库中都是以key-value形式保存,通过进行对Redis-key的操作, 来完成对数据库中数据的操作。
- exists key :判断键是否存在
- del key :删除键值对
- move key db :将键值对移动到指定数据库
- expire key second :设置键值对的过期时间
- type key :查看value的数据类型
127.0.0.1:6379> keys * # 查看所有key
1) "name"
127.0.0.1:6379> set age 10 # set key
OK
127.0.0.1:6379> keys *
1) "age"
2) "name"
127.0.0.1:6379> exists name # 判断当前的key是否存在
(integer) 1
127.0.0.1:6379> exists aga
(integer) 0
127.0.0.1:6379> move name 1 #移除当前的key
(integer) 1
127.0.0.1:6379> keys *
1) "age"
127.0.0.1:6379> set name zhaotong
OK
127.0.0.1:6379> get name
"zhaotong"
127.0.0.1:6379> expire name 10 #设置key的过期时间,单位为秒
(integer) 1
127.0.0.1:6379> ttl name # 查看当前key的剩余时间
(integer) 5
127.0.0.1:6379> ttl name
(integer) -2
127.0.0.1:6379> get name
(nil)
127.0.0.1:6379> type name #查看当前key的一个类型
none
127.0.0.1:6379> type age
string
5.Redis 是单线程的
明白Redis是很快的,官方表示, Redis是基于内存操作, CPU不是Redis性能瓶颈, Redis的瓶颈是根据机器 的内存和网络带宽,既然可以使用单线程来实现,就使用单线程了!所有就使用了单线程了!
Redis是C语言写的,官方提供的数据为100000+ 的QPS ,完全不比同样是使用key-value的Memecache 差!
Redis为什么单线程还这么快
1、误区1 :高性能的服务器一定是多线程的?
2、误区2:多线程( CPU上下文会切换! ) 一定比单线程效率高!
先对CPU>内存>硬盘的速度要有所了解!
核心:
redis是将所有的数据全部放在内存中的,所以说使用单线程去操作效率就是最高的,多线程( CPU 上下文会切换:耗时的操作! ! ! ) , 对于内存系统来说,如果没有上下文切换效率就是最高的!
6.五大数据类型
Redis 是一个开源(BSD许可)的,内存中的数据结构存储系统,它可以用作数据库、缓存和消息中间 件。 它支持多种类型的数据结构,如 字符串(strings), 散列(hashes), 列表(lists), 集合 (sets), 有序集合(sorted sets) 与范围查询, bitmaps, hyperloglogs 和 地理空间 (geospatial) 索引半径查询。 Redis 内置了 复制(replication),LUA脚本(Lua scripting)驱动事件(LRU eviction),事务(transactions) 和不同级别的 磁盘持久化(persistence), 并通 过 Redis哨兵(Sentinel)和自动 分区(Cluster)提供高可用性(high availability)。
7.String(字符串)

########################################################
127.0.0.1:6379> set key1 zhao #设置值
OK
127.0.0.1:6379> get key1 #获取值
"zhao"
127.0.0.1:6379> keys * #获取所有的key
1) "age"
2) "key1"
127.0.0.1:6379> exists key1 #判断一个key是否存在
(integer) 1
127.0.0.1:6379> append key1 "tong" #追加字符串,如果当前key不存在,就相当于 set key
(integer) 8
127.0.0.1:6379> get key1
"zhaotong"
127.0.0.1:6379> strlen key1 #获取字符串长度
(integer) 8
127.0.0.1:6379> append key1 "zuiniubi"
(integer) 16
127.0.0.1:6379> strlen key1
(integer) 16
127.0.0.1:6379> get key1
"zhaotongzuiniubi"
########################################################
#实现自增或自减 i++
# i+= 步长
127.0.0.1:6379> set views 0 #初始浏览量为0
OK
127.0.0.1:6379> get views
"0"
127.0.0.1:6379> incr views #自增 +1
(integer) 1
127.0.0.1:6379> incr views
(integer) 2
127.0.0.1:6379> get views
"2"
127.0.0.1:6379> decr views #自减 -1
(integer) 1
127.0.0.1:6379> decr views
(integer) 0
127.0.0.1:6379> decr views
(integer) -1
127.0.0.1:6379> get views
"-1"
127.0.0.1:6379> incrby views 10 #可以设置步长,指定增量
(integer) 9
127.0.0.1:6379> get views
"9"
127.0.0.1:6379> decrby views 5 #可以设置步长,指定减量
(integer) 4
########################################################
#字符串范围 range
127.0.0.1:6379> set key1 "hello,world"
OK
127.0.0.1:6379> get key1
"hello,world"
127.0.0.1:6379> getrange key1 0 4 #截取字符串[0,4]
"hello"
127.0.0.1:6379> getrange key1 0 -1 #获取全部字符串 和 get key是一样的
"hello,world"
#替换
127.0.0.1:6379> set key2 abcdef
OK
127.0.0.1:6379> get key2
"abcdef"
127.0.0.1:6379> setrange key2 1 xxxxxxxx
(integer) 9
127.0.0.1:6379> get key2
"axxxxxxxx"
########################################################
#setex (set with expire) #设置过期时间
#setnx (set if not exist) #不存在再设置 (在分布式锁中会常常使用!)
127.0.0.1:6379> setex key1 30 "zhao" #设置key1 的值为zhao ,30秒后过期
OK
127.0.0.1:6379> ttl key1
(integer) 25
127.0.0.1:6379> get key1
"zhao"
127.0.0.1:6379> setnx mykey "redis" #如果mykey 不存在,创建mykey
(integer) 1
127.0.0.1:6379> keys *
1) "mykey"
127.0.0.1:6379> ttl key1
(integer) -2
127.0.0.1:6379> setnx mykey "MongoDB" #如果mykey存在,创建失败
(integer) 0
127.0.0.1:6379> get mykey
"redis"
########################################################
mset
mget
127.0.0.1:6379> mset k1 v1 k2 v2 k3 v3 #同时设置多个值
OK
127.0.0.1:6379> keys *
1) "k3"
2) "k1"
3) "k2"
127.0.0.1:6379> mget k1 k2 k3 #同时获取多个值
1) "v1"
2) "v2"
3) "v3"
127.0.0.1:6379> msetnx k1 v1 k4 v4 #msetnx 是一个原子性操作,要么一起成功,要么一起
失败!
(integer) 0
127.0.0.1:6379> get k4
(nil)
#对象
set user:1 {name:zhaotong,age:21} #设置一个user:1 对象 值为 json字符来保存一个对象!
#这里的key是一个巧妙地设计: user:{id}:{filed} , 如此设计在redis中是完全OK
127.0.0.1:6379> set user:1 {name:zhaotong,age:21}
OK
127.0.0.1:6379> get user:1
"{name:zhaotong,age:21}"
127.0.0.1:6379> mset user:2:name zhansan user:2:age 20
OK
127.0.0.1:6379> mget user:2:name user:2:age
1) "zhansan"
2) "20"
########################################################
getset #先get然后再set
127.0.0.1:6379> getset db redis #如果不存在值,则返回 nil
(nil)
127.0.0.1:6379> get db
"redis"
127.0.0.1:6379> getset db mysql #如果存在值,获取原来地值,并设置新的值
"redis"
127.0.0.1:6379> get db
"mysql
String类似的使用场景:value除了是字符串还可以是数字,用途举例:
- 计数器
- 统计多单位的数量:uid:123666:follow 0
- 粉丝数
- 对象存储缓存
8.List(列表)
在redis里面,我们可以把list玩成 栈 、队列、阻塞队列!
所有的list命令都是用L开头的
###########################################################
127.0.0.1:6379> lpush list one #将一个值或者多个值,插入到列表的头部(左)
(integer) 1
127.0.0.1:6379> lpush list two
(integer) 2
127.0.0.1:6379> lpush list three
(integer) 3
127.0.0.1:6379> lrange list 0 -1 #获取list中的值
1) "three"
2) "two"
3) "one"
127.0.0.1:6379> lrange list 0 1 #通过区间获取具体的值
1) "three"
2) "two"
127.0.0.1:6379> Rpush list 4 #将一个值或者多个值,插入到列表的尾部(右)
(integer) 4
127.0.0.1:6379> lrange list 0 -1
1) "three"
2) "two"
3) "one"
4) "4"
#LPOP RPOP
127.0.0.1:6379> lpop list #移除list的第一个元素
"three"
127.0.0.1:6379> rpop list #移除list的最后一个元素
"4"
127.0.0.1:6379> lrange list 0 -1
1) "two"
2) "one"
###########################################################
Lindex
127.0.0.1:6379> lrange list 0 -1
1) "two"
2) "one"
127.0.0.1:6379> lindex list 0 #通过下标获得list中的某一个值
"two"
127.0.0.1:6379> lindex list 1
"one"
###########################################################
Llen
127.0.0.1:6379> lrange list 0 -1
1) "three"
127.0.0.1:6379> lpush list one
(integer) 2
127.0.0.1:6379> lpush list two #返回列表的长度
integer) 3
127.0.0.1:6379> llen list
(integer) 3
###########################################################
lrem 移除指定的值
127.0.0.1:6379> lrange list 0 -1
1) "three"
2) "one"
3) "two"
4) "one"
127.0.0.1:6379> lrem list 1 two #移除list集合中指定个数的value,精确匹配
(integer) 1
127.0.0.1:6379> lrange list 0 -1
1) "three"
2) "one"
3) "one"
127.0.0.1:6379> lrem list 2 one
(integer) 2
127.0.0.1:6379> lrange list 0 -1
1) "three"
###########################################################
trim 修剪 :list 截断!
127.0.0.1:6379> rpush list1 "1111"
(integer) 1
127.0.0.1:6379> rpush list1 "2222"
(integer) 2
127.0.0.1:6379> rpush list1 3333
(integer) 3
127.0.0.1:6379> rpush list1 4444
(integer) 4
127.0.0.1:6379> lrange list1 0 -1
1) "1111"
2) "2222"
3) "3333"
4) "4444"
127.0.0.1:6379> ltrim list1 1 2 #通过下标截取指定的长度,这个list已经被改变了,截断了只
剩下截取的元素
OK
127.0.0.1:6379> lrange list1 0 -1
1) "2222"
###########################################################
rpoplpush #移除列表的最后一个元素,将他移动到新的列表中!
127.0.0.1:6379> lrange list1 0 -1
1) "2222"
2) "3333"
127.0.0.1:6379> rpoplpush list1 mylist #移除列表的最后一个元素,将它移动到新的列表中
"3333"
127.0.0.1:6379> lrange list 0 -1 #查看原来的列表
1) "4444"
127.0.0.1:6379> lrange mylist 0 -1 #查看目标列表,确实存在该值!
1) "3333"
###########################################################
lset 将列表中指定下标的值替换为另外一个值,更新操作
127.0.0.1:6379> exists list #判断这个列表是否存在
(integer) 0
127.0.0.1:6379> lset list 0 item #如果列表不存在我们去更新就会报错
(error) ERR no such key
127.0.0.1:6379> lpush list value1
(integer) 1
127.0.0.1:6379> lrange list 0 0
1) "value1"
127.0.0.1:6379> lset list 0 item #如果列表存在,更新当前下标的值
OK
127.0.0.1:6379> lrange list 0 0
1) "item"
127.0.0.1:6379> lset list 1 other #如果不存在,报错
(error) ERR index out of range
###########################################################
linsert #将某个具体的value插入到列表中某个元素的前面或者后面!.
127.0.0.1:6379> rpush list hello
(integer) 1
127.0.0.1:6379> rpush list world
(integer) 2
127.0.0.1:6379> linsert list before "world" "other"
(integer) 3
127.0.0.1:6379> lrange list 0 -1
1) "hello"
2) "other"
3) "world"
127.0.0.1:6379> linsert list after world 00
(integer) 4
127.0.0.1:6379> lrange list 0 -1
1) "hello"
2) "other"
3) "world"
4) "00"
小结
- 他实际上是一个链表, before Node after ,left , right都可以插入值
- 如果key 不存在,创建新的链表
- 如果key存在,新增内容
- 如果移除了所有值,空链表,也代表不存在!
- 在两边插入或者改动值,效率最高!中间元素,相对来说效率会低一点
消息排队!消息队列( Lpush Rpop ),栈(Lpush Lpop)!
9.Set(集合)
#############################################
127.0.0.1:6379> sadd myset hello #set集合中添加元素
(integer) 1
127.0.0.1:6379> sadd myset zhao
(integer) 1
127.0.0.1:6379> sadd myset tong
(integer) 1
127.0.0.1:6379> smembers myset #查看指定set的所有值
1) "tong"
2) "hello"
3) "zhao"
127.0.0.1:6379> sismember myset hello #判断一个值是否在set集合中
(integer) 1
127.0.0.1:6379> sismember myset zzzz
(integer) 0
#############################################
127.0.0.1:6379> scard myset #获取指定集合中的元素个数
(integer) 3
#############################################
Srem #移除
127.0.0.1:6379> srem myset hello #移除set集合中的指定元素
(integer) 1
127.0.0.1:6379> scard myset
(integer) 2
127.0.0.1:6379> smembers myset
1) "tong"
2) "zhao"
#############################################
set #无序不重复集合 抽随机
127.0.0.1:6379> smembers myset
1) "2"
2) "1"
3) "tong"
4) "zhao"
5) "3"
127.0.0.1:6379> srandmember myset #随机抽取一个元素
"zhao"
127.0.0.1:6379> srandmember myset
"3"
127.0.0.1:6379> srandmember myset
"zhao"
127.0.0.1:6379> srandmember myset
"tong"
127.0.0.1:6379> srandmember myset 2 #随机抽选指定个数的元素
1) "1"
2) "zhao"
127.0.0.1:6379> srandmember myset 2
1) "zhao"
2) "3"
#############################################
删除指定的key,随即删除key
127.0.0.1:6379> smembers myset
1) "tong"
2) "1"
3) "zhao"
4) "3"
5) "2"
127.0.0.1:6379> spop myset
"tong"
127.0.0.1:6379> spop myset
"3"
127.0.0.1:6379> smembers myset
1) "1"
2) "zhao"
3) "2"
#############################################
将一个指定的值,移动到另外一个集合
127.0.0.1:6379> sadd set 666
(integer) 1
127.0.0.1:6379> sadd set 888
(integer) 1
127.0.0.1:6379> smembers myset
1) "1"
2) "zhao"
3) "2"
127.0.0.1:6379> smove myset set zhao #将一个指定的值,移动到另外一个集合
(integer) 1
127.0.0.1:6379> smembers myset
1) "1"
2) "2"
127.0.0.1:6379> smembers set
1) "888"
2) "666"
3) "zhao"
#############################################
数字集合类:
- 差集 SDIFF
- 交集 SINTER
- 并集 SUNION
127.0.0.1:6379> smembers set1
1) "c"
2) "b"
3) "a"
127.0.0.1:6379> smembers set2
1) "d"
2) "c"
3) "e"
127.0.0.1:6379> sdiff set1 set2 #差集
1) "b"
2) "a"
127.0.0.1:6379> sinter set1 set2 #交集 共同好友可以实现
1) "c"
127.0.0.1:6379> sunion set1 set2 #并集
1) "b"
2) "c"
3) "a"
4) "d"
5) "e
10.Hash(哈希)
Map集合,key-map!这个时候的值是一个map集合!本质和String类型没有太大的区别,还是一个简 单的key - value!
#############################################
127.0.0.1:6379> hset hash one zhao #set一个具体的 key - value
(integer) 1
127.0.0.1:6379> hget hash one #获取一个字段值
"zhao"
127.0.0.1:6379> hmset hash one tong two tang #set多个 key - value
OK
127.0.0.1:6379> hmget hash one two #获取多个字段值
1) "tong"
2) "tang"
127.0.0.1:6379> hgetall hash #获取全部数据
1) "one"
2) "tong"
3) "two"
4) "tang"
127.0.0.1:6379> hdel hash one #删除hash指定key字段!对应的value值也就消失不见了!
(integer) 1
127.0.0.1:6379> hgetall hash
1) "two"
2) "tang"
#############################################
127.0.0.1:6379> hgetall hash
1) "two"
2) "tang"
3) "one"
4) "1"
5) "three"
6) "3"
127.0.0.1:6379> hlen hash #获取hash的字段数量!
(integer) 3
#############################################
127.0.0.1:6379> hexists hash one #判断hash中指定字段是否存在!
(integer) 1
127.0.0.1:6379> hexists hash hello
(integer) 0
#############################################
#只获得所有field
#只获得所有value
127.0.0.1:6379> hkeys hash #只获得所有field
1) "two"
2) "one"
3) "three"
127.0.0.1:6379> hvals hash #只获得所有value
1) "tang"
2) "1"
3) "3"
#############################################
#iner增 decr减
127.0.0.1:6379> hincrby hash one 3 #指定增量
(integer) 4
127.0.0.1:6379> hincrby hash one -1
(integer) 3
127.0.0.1:6379> hsetnx hash field1 hello #如果不存在则可以设置
(integer) 1
127.0.0.1:6379> hsetnx hash field1 world #如果存在则不可以设置
(integer) 0
hash变更的数据user name age,尤其是是用户信息之类的,经常变动的信息! hash 更适合于对象的存储, String更加适合字符串存储!
11.Zset(有序集合)
在set的基础上,增加了一个值, set k1 V1 zset k1 score1 V1
################################################################
127.0.0.1:6379> zadd myset 1 one #添加一个值
(integer) 1
127.0.0.1:6379> zadd myset 2 two
(integer) 1
127.0.0.1:6379> zadd myset 3 three
(integer) 1
127.0.0.1:6379> zadd myset 4 hello 5 world #添加多个值
(integer) 2
127.0.0.1:6379> zrange myset 0 -1
1) "one"
2) "two"
3) "three"
4) "hello"
5) "world"
#################################################################
排序
127.0.0.1:6379> zadd salary 10000 zhaotong #添加三个用户
(integer) 1
127.0.0.1:6379> zadd salary 5000 zhangsan
(integer) 1
127.0.0.1:6379> zadd salary 500 lisi
(integer) 1
#ZRANGEBYSCORE key min max
127.0.0.1:6379> zrangebyscore salary -inf +inf #显示全部的用户 从小到大!
1) "lisi"
2) "zhangsan"
3) "zhaotong"
127.0.0.1:6379> zrangebyscore salary -inf +inf withscores #显示全部的用户并附带工
资,升序
1) "lisi"
2) "500"
3) "zhangsan"
4) "5000"
5) "zhaotong"
6) "10000"
127.0.0.1:6379> zrangebyscore salary 5000 10000 #显示工资5000-10000的员工
1) "zhangsan"
2) "zhaotong"
127.0.0.1:6379> zrevrange salary 0 -1 withscores #显示全部的用户并附带工资,降序
1) "zhaotong"
2) "10000"
3) "zhangsan"
4) "5000"
5) "lisi"
6) "500"
#################################################################
zrem
127.0.0.1:6379> zrem salary lisi #移除有序集合中的指定元素
(integer) 1
127.0.0.1:6379> zrange salary 0 -1
1) "zhangsan"
2) "zhaotong"
127.0.0.1:6379> zcard salary #获取有序集合中的个数
(integer) 2
#################################################################
127.0.0.1:6379> zadd myset 1 hello 2 world 3 shijie
(integer) 3
127.0.0.1:6379> zcount myset 1 3 #获取指定区间的成员数量!
(integer) 3
127.0.0.1:6379> zcount myset 1 2
(integer) 2
案例思路: set排序存储班级成绩表,工资表排序!
普通消息,1,重要消息,2,带权重进行判断!
排行榜应用实现,取Top N测试!
12.三种特殊数据类型
1.Geospatial 地理位置
朋友的定位,附近的人,打车距离计算?
Redis的Geo在Redis3.2版本就推出了!这个功能可以推算地理位置的信息,两地之间的距离,方圆几里的 人!
只有六个命令
1.GEOADD(添加地理位置)
#geoadd 添加地理位置
#规则:两极无法直接添加,我们一般会下载城市数据,直接通过java程序一次性导入!
#有效的经度从-180度到180度
#有效的纬度从-85.05112878度到85.05112878度
#127.0.0.1:6379> geoadd china:city 40.046 106.408 chongqing
(error) ERR invalid longitude,latitude pair 40.046000,106.408000
#参数 key 值(经度,纬度,名字)
127.0.0.1:6379> geoadd china:city 121.445 31.213 shanghai 117.246 39.117 tianjin
101.778 36.623 xian
(integer) 3
127.0.0.1:6379> geoadd china:city 106.408 40.046 chongqing
(integer) 1
2.GEOPOS(获得当前定位:一定是一个坐标值)
127.0.0.1:6379> geopos china:city beijing #获取指定城市的经度和纬度1) 1) "116.40800267457962036"2) "39.90399988166036138"127.0.0.1:6379> geopos china:city shanghai xian1) 1) "121.44499808549880981"2) "31.213001199663303"2) 1) "101.77800089120864868"2) "36.62300104914651655"
3.GEODIST(两人之间的距离!)
单位:
- m 表示单位为米。
- km 表示单位为千米。
- mi 表示单位为英里。
- ft 表示单位为英尺。
127.0.0.1:6379> geodist china:city beijing shanghai km #北京到上海的直线距离"1068.2320"127.0.0.1:6379> geodist china:city beijing xian km #北京到西安的直线距离"1326.9914"127.0.0.1:6379> geodist china:city chongqing xian km #重庆到西安的直线距离"554.9371"
4.GEORADUIS 已给定的经纬度为中心,找出某一半径内的元素
附近的人(获得所有附近的人的地址,定位!)通过半径来查询
127.0.0.1:6379> georadius china:city 110 35 1000 km # 查询经纬度(110,35)坐标1000km半径内的成员1) "xian"2) "chongqing"3) "tianjin"4) "beijing"127.0.0.1:6379> GEORADIUS china:city 120 30 1000 km withdist #显示到中间距离的位置1) 1) "shanghai"2) "193.2264"127.0.0.1:6379> GEORADIUS china:city 120 30 1000 km withcoord #显示他人的定位信息1) 1) "shanghai"2) 1) "121.44499808549880981"2) "31.213001199663303"127.0.0.1:6379> GEORADIUS china:city 110 35 1000 km withdist withcoord count 2 #筛选出指定的结果1) 1) "chongqing"2) "644.3693"3) 1) "106.40799790620803833"2) "40.0460000304488446"2) 1) "xian"2) "762.9935"3) 1) "101.77800089120864868"2) "36.62300104914651655"127.0.0.1:6379> GEORADIUS china:city 110 35 1000 km withdist withcoord count 11) 1) "chongqing"2) "644.3693"3) 1) "106.40799790620803833"2) "40.0460000304488446"
5.GEORADIUSBYMEMBER(找出位于指定元素周围的其他元素)
127.0.0.1:6379> georadiusbymember china:city beijing 1000 km1) "tianjin"2) "beijing"3) "chongqing"
6.GEOHASH 返回一个或多个未知元素的Geohash表示
该命令返回11个字符的Geohash字符串!
#将二维的经纬度转换为一维的字符串,如果两个字符串越接近,那么则距离越近!127.0.0.1:6379> geohash china:city xian chongqing1) "wq82k502rq0"2) "wr5ev65uy50"
2.Hyperloglog(基数统计)
简介:
Redis HyperLogLog 是用来做基数统计的算法,HyperLogLog 的优点是,在输入元素的数量或者体积 非常非常大时,计算基数所需的空间总是固定的、并且是很小的。
花费 12 KB 内存,就可以计算接近 2^64 个不同元素的基数
因为 HyperLogLog 只会根据输入元素来计算基数,而不会储存输入元素本身,所以 HyperLogLog 不 能像集合那样,返回输入的各个元素。
什么是基数?
数据集中不重复的元素的个数。
127.0.0.1:6379> pfadd num1 1 2 3 4 5 6 7 8 9 10 #创建第一组元素 num1(integer) 1127.0.0.1:6379> pfcount num1 #统计num1 中元素的基数数量(integer) 10127.0.0.1:6379> pfadd num2 5 4 3 22 66 44 88 #创建第二组元素 num2(integer) 1127.0.0.1:6379> pfcount num2(integer) 7127.0.0.1:6379> pfmerge num num1 num2 #合并num1 num2 =》 numOK127.0.0.1:6379> pfcount num #统计num中元素的基数数量(integer) 14
作用
网页的访问量(UV):一个用户多次访问,也只能算作一个人。
传统的方式,set 保存用户的id ,然后就可以统计set中的元素数量作为标准判断! 这个方式如果保存大量的用户id ,就会比较麻烦!我们的目的是为了计数,而不是保存用户id ; 0.81%错误率!统计UV任务,可以忽略不计的!
3.Bitmaps(位存储)
统计用户信息,活跃,不活跃!登录、未登录!打卡, 365打卡!两个状态的,都可以使用Bitmaps !
Bitmaps位图,数据结构!都是操作二进制位来进行记录,就只有0和1两个状态!
#使用bitmap来记录 周一到周天的打卡!#周一:1 周2:0 周3:1 周4:0 周5:0 周6:1 周7:0127.0.0.1:6379> setbit sign 1 1(integer) 0127.0.0.1:6379> setbit sign 2 0(integer) 0127.0.0.1:6379> setbit sign 3 1(integer) 0127.0.0.1:6379> setbit sign 4 0(integer) 0127.0.0.1:6379> setbit sign 5 0(integer) 0127.0.0.1:6379> setbit sign 6 1(integer) 0127.0.0.1:6379> setbit sign 7 0(integer) 0#查看某一天是否打卡127.0.0.1:6379> getbit sign 1(integer) 1127.0.0.1:6379> getbit sign 2(integer) 0#统计操作,统计打卡天数!127.0.0.1:6379> bitcount sign(integer) 3
13.事务
Redis事务本质:一组命令的集合 !
-------------------队列 set set set 执行---------------------
一个事务中的所有命令都会被序列化,在事务执行过程的中,会按照顺序执行!
- 一次性
- 顺序性
- 排他性
Redis事务没有隔离级别的概念
所有的命令在事务中,并没有直接被执行!只有发起执行命令的时候才会执行! Exec
Redis的单条命令是保证原子性的,但是redis事务不能保证原子性
Redis事务操作过程
- 开启事务( multi )
- 命令入队
- 执行事务( exec )
1.正常执行事务!
127.0.0.1:6379> multi #开启事务OK127.0.0.1:6379> set k1 1QUEUED127.0.0.1:6379> set k2 2QUEUED127.0.0.1:6379> get k1QUEUED127.0.0.1:6379> set k3 v3QUEUED127.0.0.1:6379> exec #执行事务1) OK2) OK3) "1"4) OK
2.放弃事务!
127.0.0.1:6379> multi #开启事务OK127.0.0.1:6379> set k1 v1QUEUED127.0.0.1:6379> set k2 v2QUEUED127.0.0.1:6379> get k2QUEUED127.0.0.1:6379> discard #放弃事务OK127.0.0.1:6379> get k1 #事务队列中的命令都不会被执行!(nil)
事务错误
1.编译型异常(代码有问题!命令有错!),事务中所有的命令都不会被执行!
127.0.0.1:6379> multiOK127.0.0.1:6379> set k1 v1QUEUED127.0.0.1:6379> set k2 v2QUEUED127.0.0.1:6379> set k3 v3QUEUED127.0.0.1:6379> getset k3 #错误的命令(error) ERR wrong number of arguments for 'getset' command127.0.0.1:6379> set k4 v4QUEUED127.0.0.1:6379> exec #执行事务报错(error) EXECABORT Transaction discarded because of previous errors.127.0.0.1:6379> get k4 #所有命令都不会被执行(nil
2.运行时异常(1/0),如果事务队列中存在语法性,那么执行命令的时候,其他命令是可以正常执行 的,错误命令抛出异常!
127.0.0.1:6379> set k1 v1OK127.0.0.1:6379> multiOK127.0.0.1:6379> incr k1 #会执行的时候失败!QUEUED127.0.0.1:6379> set k2 v2QUEUED127.0.0.1:6379> set k3 v3QUEUED127.0.0.1:6379> get k2QUEUED127.0.0.1:6379> exec1) (error) ERR value is not an integer or out of range #虽然第一条命令报错了,但是依然可以正常执行成功!2) OK3) OK4) "v2"127.0.0.1:6379> get k3"v3"
14.监控
悲观锁:
- 很悲观,认为什么时候都会出现问题,无论做什么都会加锁
乐观锁:
- 很乐观,认为什么时候都不会出现问题,所以不会上锁!更新数据的时候去判断一下,在此期间是 否有人修改过这个数据 获取version 更新的时候比较version
使用watch key监控指定数据,相当于乐观锁加锁。
1.正常执行
127.0.0.1:6379> set money 100 # 设置余额:100
OK
127.0.0.1:6379> set out 0 # 支出使用:0
OK
127.0.0.1:6379> watch money # 监视money (上锁)
OK
127.0.0.1:6379> multi
OK
127.0.0.1:6379> decrby money 20
QUEUED
127.0.0.1:6379> incrby out 20
QUEUED
127.0.0.1:6379> exec # 监视值没有被中途修改,事务正常执行
1) (integer) 80
2) (integer) 20
2.失败执行
线程一:
127.0.0.1:6379> set in 100
OK
127.0.0.1:6379> set out 0
OK
127.0.0.1:6379> watch in # in上锁
OK
127.0.0.1:6379> multi
OK
127.0.0.1:6379> decrby in 20
QUEUED
127.0.0.1:6379> incrby out 20
QUEUED
127.0.0.1:6379> # 此时事务并没有执行
模拟线程插队,线程2:
127.0.0.1:6379> get in
"100"
127.0.0.1:6379> incrby in 500 # 修改了线程一中监视的in
(integer) 600
回到线程1,执行事务:
127.0.0.1:6379> exec # 执行之前,另一个线程修改了我们的值,这个时候就会导致事务执行失败
(nil) # 没有结果,说明事务执行失败
127.0.0.1:6379> get in # 线程2 修改生效
"600"
解锁获取最新值,然后再加锁进行事务。 unwatch 进行解锁。
注意:每次提交执行exec后都会自动释放锁,不管是否成功
15.Jedis
什么是Jedis 是Redis官方推荐的Java连接开发工具!使用Java操作Redis中间件!如果你要使用 Java操作Redis,那么对Redis要熟悉!
1.导入依赖
<?xml version="1.0" encoding="UTF-8"?><project xmlns="http://maven.apache.org/POM/4.0.0" xmlns:xsi="http://www.w3.org/2001/XMLSchema-instance" xsi:schemaLocation="http://maven.apache.org/POM/4.0.0 http://maven.apache.org/xsd/maven-4.0.0.xsd"> <modelVersion>4.0.0</modelVersion> <groupId>org.example</groupId> <artifactId>jedis</artifactId> <version>1.0-SNAPSHOT</version> <dependencies> <dependency> <groupId>redis.clients</groupId> <artifactId>jedis</artifactId> <version>3.3.0</version> </dependency> <dependency> <groupId>com.alibaba</groupId> <artifactId>fastjson</artifactId> <version>1.2.70</version> </dependency> </dependencies></project>
2、编码测试
- 连接数据库
- 操作命令
- 断开连接
package com.wdzl;import redis.clients.jedis.Jedis;public class Test { public static void main(String[] args) { Jedis jedis = new Jedis("192.168.32.130",6379); System.out.println(jedis.ping()); System.out.println(jedis.set("name", "赵童")); String s = jedis.get("name"); System.out.println(s); jedis.close(); }}
16.Jedis事务
package com.wdzl;import com.alibaba.fastjson.JSONObject;import redis.clients.jedis.Jedis;import redis.clients.jedis.Transaction;public class TestTx { public static void main(String[] args) { Jedis jedis = new Jedis("192.168.32.130", 6379); JSONObject jsonObject = new JSONObject(); jsonObject.put("赵童","帅比"); jsonObject.put("王必武","丑逼"); String s = jsonObject.toString(); //开启事务 Transaction multi = jedis.multi(); try { multi.set("name1",s); multi.set("name2",s); //执行事务 multi.exec(); } catch (Exception e) { //放弃事务 multi.discard(); } finally { //关闭连接 System.out.println(jedis.get("name1")); System.out.println(jedis.get("name2")); jedis.close(); } }}
17.Spring Boot的整合
说明:在SpringBoot2.x之后,原来使用的jedis被替换为了lettuce?
jedis :采用的直连,多个线程操作的话,是不安全的,如果想要避免不安全的,使用jedis pool 连接池!更像 BIO模式
lettuce :采用netty ,实例可以再多个线程中进行共享,不存在线程不安全的情况!可以减少线程数据了,更 像NIO模式
源码分析:
@Bean @ConditionalOnMissingBean(name = {"redisTemplate"})//我们可以自己定义一个 redisTemplate来替换这个默认的! @ConditionalOnSingleCandidate(RedisConnectionFactory.class) public RedisTemplate<Object, Object> redisTemplate(RedisConnectionFactory redisConnectionFactory) {//默认的redistemplate 没有过多的设置,redis对象都是需要序列化的!//两个泛型都是Object的类型,我们后面使用需要强制转化的<String,Object> RedisTemplate<Object, Object> template = new RedisTemplate(); template.setConnectionFactory(redisConnectionFactory); return template; } @Bean @ConditionalOnMissingBean//由于String是redis中最常使用的类型,所以说单独提出来一个 @ConditionalOnSingleCandidate(RedisConnectionFactory.class) public StringRedisTemplate stringRedisTemplate(RedisConnectionFactory redisConnectionFactory) { StringRedisTemplate template = new StringRedisTemplate(); template.setConnectionFactory(redisConnectionFactory); return template; }
测试连接
package com.wazl;import org.junit.jupiter.api.Test;import org.springframework.beans.factory.annotation.Autowired;import org.springframework.boot.test.context.SpringBootTest;import org.springframework.data.redis.core.RedisTemplate;@SpringBootTestclass SpringbootApplicationTests { @Autowired private RedisTemplate redisTemplate; @Test void contextLoads() { redisTemplate.opsForValue().set("zhaotong",123); System.out.println(redisTemplate.opsForValue().get("zhaotong")); }}
18.自定义Redis Tempalte
序列化
package com.wdzl.config;import com.fasterxml.jackson.annotation.JsonAutoDetect;import com.fasterxml.jackson.annotation.PropertyAccessor;import com.fasterxml.jackson.databind.ObjectMapper;import org.springframework.beans.factory.annotation.Configurable;import org.springframework.boot.autoconfigure.condition.ConditionalOnMissingBean;import org.springframework.boot.autoconfigure.condition.ConditionalOnSingleCandidate;import org.springframework.context.annotation.Bean;import org.springframework.context.annotation.Configuration;import org.springframework.data.redis.connection.RedisConnectionFactory;import org.springframework.data.redis.core.RedisTemplate;import org.springframework.data.redis.serializer.Jackson2JsonRedisSerializer;import org.springframework.data.redis.serializer.StringRedisSerializer;/** * 配置类:序列化 */@Configurationpublic class RedisConfig { @Bean @SuppressWarnings("all") public RedisTemplate<String, Object> redis(RedisConnectionFactory factory) { RedisTemplate<String, Object> template = new RedisTemplate<String, Object>(); template.setConnectionFactory(factory); Jackson2JsonRedisSerializer jackson2JsonRedisSerializer = new Jackson2JsonRedisSerializer(Object.class); ObjectMapper om = new ObjectMapper(); om.setVisibility(PropertyAccessor.ALL, JsonAutoDetect.Visibility.ANY); om.enableDefaultTyping(ObjectMapper.DefaultTyping.NON_FINAL); jackson2JsonRedisSerializer.setObjectMapper(om); StringRedisSerializer stringRedisSerializer = new StringRedisSerializer(); // key采用String的序列化方式 template.setKeySerializer(stringRedisSerializer); // hash的key也采用String的序列化方式 template.setHashKeySerializer(stringRedisSerializer); // value序列化方式采用jackson template.setValueSerializer(jackson2JsonRedisSerializer); // hash的value序列化方式采用jackson template.setHashValueSerializer(jackson2JsonRedisSerializer); template.afterPropertiesSet(); return template; }}
工具类:RedisUtil
package com.wdzl.util;
import java.util.Collection;
import java.util.List;
import java.util.Map;
import java.util.Set;
import java.util.concurrent.TimeUnit;
import org.springframework.beans.factory.annotation.Autowired;
import org.springframework.data.redis.core.RedisTemplate;
import org.springframework.stereotype.Component;
import org.springframework.util.CollectionUtils;
/**
* Redis工具类
* @author ZENG.XIAO.YAN
* @date 2018年6月7日
*/
@Component
public final class RedisUtil {
@Autowired
private RedisTemplate<String, Object> redisTemplate;
// =============================common============================
/**
* 指定缓存失效时间
*
* @param key 键
* @param time 时间(秒)
* @return
*/
public boolean expire(String key, long time) {
try {
if (time > 0) {
redisTemplate.expire(key, time, TimeUnit.SECONDS);
}
return true;
} catch (Exception e) {
e.printStackTrace();
return false;
}
}
/**
* 根据key 获取过期时间
*
* @param key 键 不能为null
* @return 时间(秒) 返回0代表为永久有效
*/
public long getExpire(String key) {
return redisTemplate.getExpire(key, TimeUnit.SECONDS);
}
/**
* 判断key是否存在
*
* @param key 键
* @return true 存在 false不存在
*/
public boolean hasKey(String key) {
try {
return redisTemplate.hasKey(key);
} catch (Exception e) {
e.printStackTrace();
return false;
}
}
/**
* 删除key
*
* @param key
*/
public void delete(String key) {
redisTemplate.delete(key);
}
/**
* 批量删除key
*
* @param keys
*/
public void delete(Collection<String> keys) {
redisTemplate.delete(keys);
}
// ============================String=============================
/**
* 普通缓存获取
*
* @param key 键
* @return 值
*/
public Object get(String key) {
return key == null ? null : redisTemplate.opsForValue().get(key);
}
/**
* 普通缓存放入
*
* @param key 键
* @param value 值
* @return true成功 false失败
*/
public boolean set(String key, Object value) {
try {
redisTemplate.opsForValue().set(key, value);
return true;
} catch (Exception e) {
e.printStackTrace();
return false;
}
}
/**
* 普通缓存放入并设置时间
*
* @param key 键
* @param value 值
* @param time 时间(秒) time要大于0 如果time小于等于0 将设置无限期
* @return true成功 false 失败
*/
public boolean set(String key, Object value, long time) {
try {
if (time > 0) {
redisTemplate.opsForValue().set(key, value, time,
TimeUnit.SECONDS);
} else {
set(key, value);
}
return true;
} catch (Exception e) {
e.printStackTrace();
return false;
}
}
/**
* 递增
*
* @param key 键
* @param delta 要增加几(大于0)
* @return
*/
public long incr(String key, long delta) {
if (delta < 0) {
throw new RuntimeException("递增因子必须大于0");
}
return redisTemplate.opsForValue().increment(key, delta);
}
/**
* 递减
*
* @param key 键
* @param delta 要减少几(小于0)
* @return
*/
public long decr(String key, long delta) {
if (delta < 0) {
throw new RuntimeException("递减因子必须大于0");
}
return redisTemplate.opsForValue().increment(key, -delta);
}
// ================================Map=================================
/**
* HashGet
*
* @param key 键 不能为null
* @param item 项 不能为null
* @return 值
*/
public Object hget(String key, String item) {
return redisTemplate.opsForHash().get(key, item);
}
/**
* 获取hashKey对应的所有键值
*
* @param key 键
* @return 对应的多个键值
*/
public Map<Object, Object> hmget(String key) {
return redisTemplate.opsForHash().entries(key);
}
/**
* HashSet
*
* @param key 键
* @param map 对应多个键值
* @return true 成功 false 失败
*/
public boolean hmset(String key, Map<String, Object> map) {
try {
redisTemplate.opsForHash().putAll(key, map);
return true;
} catch (Exception e) {
e.printStackTrace();
return false;
}
}
/**
* HashSet 并设置时间
*
* @param key 键
* @param map 对应多个键值
* @param time 时间(秒)
* @return true成功 false失败
*/
public boolean hmset(String key, Map<String, Object> map, long time) {
try {
redisTemplate.opsForHash().putAll(key, map);
if (time > 0) {
expire(key, time);
}
return true;
} catch (Exception e) {
e.printStackTrace();
return false;
}
}
/**
* 向一张hash表中放入数据,如果不存在将创建
*
* @param key 键
* @param item 项
* @param value 值
* @return true 成功 false失败
*/
public boolean hset(String key, String item, Object value) {
try {
redisTemplate.opsForHash().put(key, item, value);
return true;
} catch (Exception e) {
e.printStackTrace();
return false;
}
}
/**
* 向一张hash表中放入数据,如果不存在将创建
*
* @param key 键
* @param item 项
* @param value 值
* @param time 时间(秒) 注意:如果已存在的hash表有时间,这里将会替换原有的时间
* @return true 成功 false失败
*/
public boolean hset(String key, String item, Object value, long time) {
try {
redisTemplate.opsForHash().put(key, item, value);
if (time > 0) {
expire(key, time);
}
return true;
} catch (Exception e) {
e.printStackTrace();
return false;
}
}
/**
* 删除hash表中的值
*
* @param key 键 不能为null
* @param item 项 可以使多个 不能为null
*/
public void hdel(String key, Object... item) {
redisTemplate.opsForHash().delete(key, item);
}
/**
* 判断hash表中是否有该项的值
*
* @param key 键 不能为null
* @param item 项 不能为null
* @return true 存在 false不存在
*/
public boolean hHasKey(String key, String item) {
return redisTemplate.opsForHash().hasKey(key, item);
}
/**
* hash递增 如果不存在,就会创建一个 并把新增后的值返回
*
* @param key 键
* @param item 项
* @param by 要增加几(大于0)
* @return
*/
public double hincr(String key, String item, double by) {
return redisTemplate.opsForHash().increment(key, item, by);
}
/**
* hash递减
*
* @param key 键
* @param item 项
* @param by 要减少记(小于0)
* @return
*/
public double hdecr(String key, String item, double by) {
return redisTemplate.opsForHash().increment(key, item, -by);
}
// ============================set=============================
/**
* 根据key获取Set中的所有值
*
* @param key 键
* @return
*/
public Set<Object> sGet(String key) {
try {
return redisTemplate.opsForSet().members(key);
} catch (Exception e) {
e.printStackTrace();
return null;
}
}
/**
* 根据value从一个set中查询,是否存在
*
* @param key 键
* @param value 值
* @return true 存在 false不存在
*/
public boolean sHasKey(String key, Object value) {
try {
return redisTemplate.opsForSet().isMember(key, value);
} catch (Exception e) {
e.printStackTrace();
return false;
}
}
/**
* 将数据放入set缓存
*
* @param key 键
* @param values 值 可以是多个
* @return 成功个数
*/
public long sSet(String key, Object... values) {
try {
return redisTemplate.opsForSet().add(key, values);
} catch (Exception e) {
e.printStackTrace();
return 0;
}
}
/**
* 将set数据放入缓存
*
* @param key 键
* @param time 时间(秒)
* @param values 值 可以是多个
* @return 成功个数
*/
public long sSetAndTime(String key, long time, Object... values) {
try {
Long count = redisTemplate.opsForSet().add(key, values);
if (time > 0)
expire(key, time);
return count;
} catch (Exception e) {
e.printStackTrace();
return 0;
}
}
/**
* 获取set缓存的长度
*
* @param key 键
* @return
*/
public long sGetSetSize(String key) {
try {
return redisTemplate.opsForSet().size(key);
} catch (Exception e) {
e.printStackTrace();
return 0;
}
}
/**
* 移除值为value的
*
* @param key 键
* @param values 值 可以是多个
* @return 移除的个数
*/
public long setRemove(String key, Object... values) {
try {
Long count = redisTemplate.opsForSet().remove(key, values);
return count;
} catch (Exception e) {
e.printStackTrace();
return 0;
}
}
// ===============================list=================================
/**
* 获取list缓存的内容
*
* @param key 键
* @param start 开始
* @param end 结束 0 到 -1代表所有值
* @return
*/
public List<Object> lGet(String key, long start, long end) {
try {
return redisTemplate.opsForList().range(key, start, end);
} catch (Exception e) {
e.printStackTrace();
return null;
}
}
/**
* 获取list缓存的长度
*
* @param key 键
* @return
*/
public long lGetListSize(String key) {
try {
return redisTemplate.opsForList().size(key);
} catch (Exception e) {
e.printStackTrace();
return 0;
}
}
/**
* 通过索引 获取list中的值
*
* @param key 键
* @param index 索引 index>=0时, 0 表头,1 第二个元素,依次类推;index<0
* 时,-1,表尾,-2倒数第二个元素,依次类推
* @return
*/
public Object lGetIndex(String key, long index) {
try {
return redisTemplate.opsForList().index(key, index);
} catch (Exception e) {
e.printStackTrace();
return null;
}
}
/**
* 将list放入缓存
*
* @param key 键
* @param value 值
* @return
*/
public boolean lSet(String key, Object value) {
try {
redisTemplate.opsForList().rightPush(key, value);
return true;
} catch (Exception e) {
e.printStackTrace();
return false;
}
}
/**
* 将list放入缓存
*
* @param key 键
* @param value 值
* @param time 时间(秒)
* @return
*/
public boolean lSet(String key, Object value, long time) {
try {
redisTemplate.opsForList().rightPush(key, value);
if (time > 0)
expire(key, time);
return true;
} catch (Exception e) {
e.printStackTrace();
return false;
}
}
/**
* 将list放入缓存
*
* @param key 键
* @param value 值
* @return
*/
public boolean lSet(String key, List<Object> value) {
try {
redisTemplate.opsForList().rightPushAll(key, value);
return true;
} catch (Exception e) {
e.printStackTrace();
return false;
}
}
/**
* 将list放入缓存
*
* @param key 键
* @param value 值
* @param time 时间(秒)
* @return
*/
public boolean lSet(String key, List<Object> value, long time) {
try {
redisTemplate.opsForList().rightPushAll(key, value);
if (time > 0)
expire(key, time);
return true;
} catch (Exception e) {
e.printStackTrace();
return false;
}
}
/**
* 根据索引修改list中的某条数据
*
* @param key 键
* @param index 索引
* @param value 值
* @return
*/
public boolean lUpdateIndex(String key, long index, Object value) {
try {
redisTemplate.opsForList().set(key, index, value);
return true;
} catch (Exception e) {
e.printStackTrace();
return false;
}
}
/**
* 移除N个值为value
*
* @param key 键
* @param count 移除多少个
* @param value 值
* @return 移除的个数
*/
public long lRemove(String key, long count, Object value) {
try {
Long remove = redisTemplate.opsForList().remove(key, count, value);
return remove;
} catch (Exception e) {
e.printStackTrace();
return 0;
}
}
}
19.Redis.conf 详解
单位

容量单位不区分大小写,G和GB有区别
可以使用 include 组合多个配置问题
# include /path/to/local.conf
# include /path/to/other.conf
网络配置
bind 127.0.0.1 #绑定的ip
protected-mode yes #保护模式 默认开启
port 6379 #端口设置
同用 GENERAL基础设置
daemonize yes #以守护进程的方式运行,默认是NO,我们需要自己开启
pidfile /var/run/redis_6379.pid #如果以后台的方式运行,我们就需要指定一个 pid 文件
#日志
# Specify the server verbosity level.
# This can be one of:
# debug (a lot of information, useful for development/testing)
# verbose (many rarely useful info, but not a mess like the debug level)
# notice (moderately verbose, what you want in production probably)
# warning (only very important / critical messages are logged)
loglevel notice #日志级别
logfile "" #日志文件的位置名
databases 16 #数据库的数量,默认是16个
always-show-logo yes #是否总显示LOGO
快照
持久化,在规定的时间内,执行了多少次操作,则会持久化到文件.rdb. aof
redis是内存数据库,如果没有持久化,那么数据断电及失!
rdb
save 900 1 #如果900s内,如果至少有一个1 key进行了修改,我们就进行持久化操作
save 300 10 #如果300s内,如果至少有10个 key进行了修改,我们就进行持久化操作
save 60 10000 #如果60s内,如果至少有10000个 key进行了修改,我们就进行持久化操作
stop-writes-on-bgsave-error yes #持久化如果出错,是否还需要继续工作
rdbcompression yes #是否压缩rdb文件,需要消耗一些CPU资源
rdbchecksum yes #保存rdb文件的时候,进行错误的检查校验
dir ./ #rdb 文件保存的目录
SECURITY 安全
可以在这里设置redis的密码,默认是没有密码!
127.0.0.1:6379> config get requirepass #获取密码
1) "requirepass"
2) ""
127.0.0.1:6379> config set requirepass "123456" #设置密码
OK
127.0.0.1:6379> ping
PONG
127.0.0.1:6379> config get requirepass
1) "requirepass"
2) "123456"
127.0.0.1:6379> auth 123456
OK
限制 CLIENTS
maxclients 10000 #设置能连接上redis的最大客户端的数量
maxmemory <bytes> #redis 配置最大的内存容量
maxmemory-policy noeviction #内存到达上线后的处理策略
1、volatile-lru:只对设置了过期时间的key进行LRU(默认值)
2、allkeys-lru : 删除lru算法的key
3、volatile-random:随机删除即将过期key
4、allkeys-random:随机删除
5、volatile-ttl : 删除即将过期的
6、noeviction : 永不过期,返回错误
APPEND ONLY 模式 AOF配置
appendonly no #默认是不开启aof模式的,默认是使用rdb方式持久化的,在大部分的情况下,rdb够
用!
appendfilename "appendonly.aof" #持久化文件的名字
# appendfsync always #每次修改进行同步
appendfsync everysec #每秒执行一次同步
# appendfsync no 不进行同步 由操作系统进行同步 速度最快
20.Redis持久化
Redis是内存数据库,如果不将内存中的数据库状态保存到磁盘,那么一旦服务器进程退出 ,服务器中的数 据库状态也会消失。所以Redis提供了持久化功能!
1.RDB(Redis DateBase)

在指定的时间间隔内将内存中的数据集快照写入磁盘,也就是行话讲的 Snapshot 快照,它恢复时是将 快照文件直接读到内存里。
Redis会单独创建( fork )一个子进程来进行持久化,会先将数据写入到一个临时文件中,待持久化过程 都结束了,再用这个临时文件替换上次持久化好的文件。整个过程中,主进程是不进行任何 IO 操作 的。这就确保了极高的性能。如果需要进行大规模数据的恢复,且对于数据恢复的完整性不是非常敏 感,那RDB方式要比AOF方式更加的高效。RDB的缺点是最后一次持久化后的数据可能丢失。我们默认 的就是RDB ,一般情况下不需要修改这个配置!
有时候在生产环境我们会将这个文件进行备份!
rdb保存的文件是dump.rdb 都是在我们的配置文件中快照中进行配置的!


触发机制
- save的规则满足的情况下,会自动触发rdb规则
- 执行flushall命令,也会触发我们的rdb规则!
- 退出redis,也会产生rdb文件!
备份就自动生成一个dump.rdb

使用 save 命令,会立刻对当前内存中的数据进行持久化 ,但是会阻塞,也就是不接受其他操作 了;
bgsave和save对比
如何恢复rdb文件

1、只需要将rdb文件放在我们redis启动目录就可以, redis启动的时候会自动检查dump.rdb恢复其中的 数据!
2、查看需要存在的位置
127.0.0.1:6379> config get dir
1) "dir"
2) "/" #如果在这个目录下存在dump.rdb 文件,启动就会自动恢复其中的数据
优缺点
优点:
- 适合大规模的数据恢复
- 对数据的完整性要求不高
缺点:
- 需要一定的时间间隔进行操作,如果redis意外宕机了,这个最后一次修改的数据就没有了。
- fork进程的时候,会占用一定的内容空间。
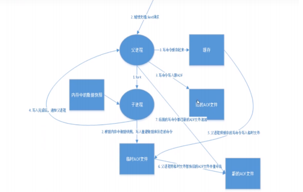
AOF(Append Only File)

以日志的形式来记录每个写操作,将Redis执行过的所有指令记录下来(读操作不记录) ,只许追加文件 但不可以改写文件,redis启动之初会读取该文件重新构建数据,换言之,redis重启的话就根据日志文 件的内容将写指令从前到后执行一次以完成数据的恢复工作.
Aof保存的是appendonly.aof文件
append
appendonly no yes则表示启用AOF
默认是不开启的,我们需要手动配置,然后重启redis,就可以生效了!
如果这个aof文件有错误,这时候redis是启动不起来的,我需要修改这个aof文件
redis给我们提供了一个工具 redis-check-aof --fix
重写规则
aof默认就是文件的无限追加,文件会越来越大

如果aof文件大于64m,太大了! fork一个新的进程来将我们的文件进行重写
优点和缺点
appendonly yes # 默认是不开启aof模式的,默认是使用rdb方式持久化的,在大部分的情况下,rdb完
全够用
appendfilename "appendonly.aof"
# appendfsync always # 每次修改都会sync 消耗性能
appendfsync everysec # 每秒执行一次 sync 可能会丢失这一秒的数据
# appendfsync no # 不执行 sync ,这时候操作系统自己同步数据,速度最快
优点
- 每一次修改都会同步,文件的完整性会更加好
- 没秒同步一次,可能会丢失一秒的数据
- 从不同步,效率最高
缺点
- 相对于数据文件来说,aof远远大于rdb,修复速度比rdb慢!
- Aof运行效率也要比rdb慢,所以我们redis默认的配置就是rdb持久化
21.Redis发布订阅
Redis 发布订阅(pub/sub)是一种消息通信模式:发布者(pub)发送消息,订阅者(sub)接受消 息。微信、微博、关注系统!
Redis客户端可以订阅任意数量的频道。
订阅/发布消息图:
三个要素:1、消息发送者 2、频道 3、消息订阅者

命令

实例
------------订阅端----------------------
127.0.0.1:6379> subscribe read #订阅read频道
Reading messages... (press Ctrl-C to quit) #等待接收消息
1) "subscribe" # 订阅成功的消息
2) "read"
3) (integer) 1
#等待读取推送的信息
1) "message" #消息
2) "read" #那个频道
3) "hello,world" #消息的具体内容
1) "message"
2) "read"
3) "tong"
--------------消息发布端-------------------
127.0.0.1:6379> publish read "hello,world" #发布消息到read频道
(integer) 1
127.0.0.1:6379> publish read "tong" #发布消息到read频道
(integer) 1
-----------------查看活跃的频道------------
127.0.0.1:6379> pubsub channels
1) "read
原理
Redis是使用C实现的,通过分析Redis源码里的pubsub.c文件,了解发布和订阅机制的底层实现,籍此加 深对Redis的理解。
Redis通过 PUBLISH 、 SUBSCRIBE 和 PSUBSCRIBE 等命令实现发布和订阅功能。
微信
通过SUBSCRIBE命令订阅某频道后, redis-server里维护了一个字典,字典的键就是一个个频道, 而字典的 值则是一个链表 ,链表中保存了所有订阅这个channel的客户端。SUBSCRIBE 命令的关键,就是将客户 端添加到给定channel的订阅链表中。

通过PUBLISH命令向订阅者发送消息, redis-server 会使用给定的频道作为键,在它所维护的channel字典 中查找记录了订阅这个频道的所有客户端的链表,遍历这个链表,将消息发布给所有订阅者。
Pub/Sub从字面上理解就是发布( Publish)与订阅( Subscribe ) , 在Redis中,你可以设定对某一个key值进 行消 息发布及消息订阅,当一个key值上进行了消息发布后,所有订阅它的客户端都会收到相应的消息。 这一功能最明显的用法就是用作实时消息系统,比如普通的即时聊天,群聊等功能。
缺点
-
如果一个客户端订阅了频道,但自己读取消息的速度却不够快的话,那么不断积压的消息会使 redis输出缓冲区的体积变得越来越大,这可能使得redis本身的速度变慢,甚至直接崩溃。
-
这和数据传输可靠性有关,如果在订阅方断线,那么他将会丢失所有在断线期间发布者发布的消 息。
22.Redis主从复制
概念
主从复制,是指将一台Redis服务器的数据,复制到其他的Redis服务器。前者称为主节点 (Master/Leader),后者称为从节点(Slave/Follower), 数据的复制是单向的!只能由主节点复制到 从节点(主节点以写为主、从节点以读为主)。
默认情况下,每台Redis服务器都是主节点
一个主节点可以有0个或者多个从节点,但每个从节点只能由一个主节点。
作用
- 数据冗余:主从复制实现了数据的热备份,是持久化之外的一种数据冗余的方式。
- 故障恢复:当主节点故障时,从节点可以暂时替代主节点提供服务,是一种服务冗余的方式
- 负载均衡:在主从复制的基础上,配合读写分离,由主节点进行写操作,从节点进行读操作,分担 服务器的负载;尤其是在多读少写的场景下,通过多个从节点分担负载,提高并发量。
- 高可用(集群)基石:主从复制还是哨兵和集群能够实施的基础。
为什么使用集群
1、单台服务器难以负载大量的请求
2、单台服务器故障率高,系统崩坏概率大
3、单台服务器内存容量有限。
单台Redis最大使用内存不应该超过20G。
环境配置
查看当前库的信息: info replication
127.0.0.1:6379> info replication
# Replication
role:master #角色
connected_slaves:0 #从机数量
master_replid:fd21a2e99b3dda5736a4d866ac7f70b68e53ef2e
master_replid2:0000000000000000000000000000000000000000
master_repl_offset:0
second_repl_offset:-1
repl_backlog_active:0
repl_backlog_size:1048576
repl_backlog_first_byte_offset:0
repl_backlog_histlen:0
既然需要启动多个服务,就需要多个配置文件。每个配置文件对应修改以下信息:
- 端口号
- pid文件名
- 日志文件名
- rdb文件名
启动单机多服务集群:

一主二从配置
认老大!一主(79)二从(80,81)
使用 SLAVEOF host port 就可以为从机配置主机了

然后主机上也能看到从机的状态:
127.0.0.1:6379> info replication
# Replication
role:master
connected_slaves:2
slave0:ip=127.0.0.1,port=6381,state=online,offset=1120,lag=0
slave1:ip=127.0.0.1,port=6380,state=online,offset=1120,lag=1
master_replid:f57f36ecf423d552d391896584ae580fd82dd548
master_replid2:0000000000000000000000000000000000000000
master_repl_offset:1120
second_repl_offset:-1
repl_backlog_active:1
repl_backlog_size:1048576
repl_backlog_first_byte_offset:1
repl_backlog_histlen:1120
我们这里是使用命令搭建,是暂时的,真实开发中应该在从机的配置文件中进行配置这样的话是永久 的。

使用规则
1.从机只能读,不能写,主机可读可写但是多用于写
127.0.0.1:6380> get name
"zhao"
127.0.0.1:6380> set k1 v1 # 从机6380写入失败
(error) READONLY You can't write against a read only replica.
2.当主机断电宕机后,默认情况下从机的角色不会发生变化 ,集群中只是失去了写操作,当主机恢 复以后,又会连接上从机恢复原状。
3.当从机断电宕机后,若不是使用配置文件配置的从机,再次启动后作为主机是无法获取之前主机的 数据的,若此时重新配置称为从机,又可以获取到主机的所有数据。这里就要提到一个同步原理。
Slave启动成功连接到master后会发送一个sync同步命令
Master接到命令,启动后台的存盘进程,同时收集所有接收到的用于修改数据集命令,在后台进程执
行完毕之后, master将传送整个数据文件到slave ,并完成一次完全同步。
全量复制:而slave服务在接收到数据库文件数据后,将其存盘并加载到内存中。
增量复制: Master继续将新的所有收集到的修改命令依次传给slave ,完成同步
但是只要是重新连接master , 一次完全同步(全量复制)将被自动执行
4.第二条中提到,默认情况下,主机故障后,不会出现新的主机,有两种方式可以产生新的主机:
- 从机手动执行命令 slaveof no one ,这样执行以后从机会独立出来成为一个主机
- 使用哨兵模式(自动选举)
层层链路
上一个M链接下一个S!

如果主机宕机了,这个时候我们手动设置!
谋朝篡位
如果主机断开了连接,我们可以使用 SLAVEOF no one 让自己变成主机!其他的节点就可以手动连接到最 新的这个主节点
23.哨兵模式
主从切换技术的方法是:当主服务器宕机后,需要手动把一台从服务器切换为主服务器,这就需要人工 干预,费事费力,还会造成一段时间内服务不可用。这不是一种推荐的方式,更多时候,我们优先考虑 哨兵模式。
单机单个哨兵

哨兵的作用:
- 通过发送命令,让Redis服务器返回监控其运行状态,包括主服务器和从服务器。
- 当哨兵监测到master宕机,会自动将slave切换成master,然后通过发布订阅模式通知其他的从服 务器,修改配置文件,让它们切换主机。
多哨兵模式

哨兵的核心配置
sentinel monitor mymaster 127.0.0.1 6379 1
数字1表示 :当一个哨兵主观认为主机断开,就可以客观认为主机故障,然后开始选举新的主机。
测试
redis-sentinel xxx/sentinel.conf
成功启动哨兵模式

此时哨兵监视着我们的主机6379,当我们断开主机后

哨兵模式优缺点
优点:
- 哨兵集群,基于主从复制模式,所有主从复制的优点,它都有
- 主从可以切换,故障可以转移,系统的可用性更好
- 哨兵模式是主从模式的升级,手动到自动,更加健壮
缺点:
- Redis不好在线扩容,集群容量一旦达到上限,在线扩容就十分麻烦
- 实现哨兵模式的配置其实是很麻烦的,里面有很多配置项
哨兵模式的全部配置
完整的哨兵模式配置文件 sentinel.conf
# Example sentinel.conf
# 哨兵sentinel实例运行的端口 默认26379
port 26379
# 哨兵sentinel的工作目录
dir /tmp
# 哨兵sentinel监控的redis主节点的 ip port
# master-name 可以自己命名的主节点名字 只能由字母A-z、数字0-9 、这三个字符".-_"组成。
# quorum 当这些quorum个数sentinel哨兵认为master主节点失联 那么这时 客观上认为主节点失联了
# sentinel monitor <master-name> <ip> <redis-port> <quorum>
sentinel monitor mymaster 127.0.0.1 6379 1
# 当在Redis实例中开启了requirepass foobared 授权密码 这样所有连接Redis实例的客户端都要提
供密码
# 设置哨兵sentinel 连接主从的密码 注意必须为主从设置一样的验证密码
# sentinel auth-pass <master-name> <password>
sentinel auth-pass mymaster MySUPER--secret-0123passw0rd
# 指定多少毫秒之后 主节点没有应答哨兵sentinel 此时 哨兵主观上认为主节点下线 默认30秒
# sentinel down-after-milliseconds <master-name> <milliseconds>
sentinel down-after-milliseconds mymaster 30000
# 这个配置项指定了在发生failover主备切换时最多可以有多少个slave同时对新的master进行 同步,
这个数字越小,完成failover所需的时间就越长,
但是如果这个数字越大,就意味着越 多的slave因为replication而不可用。
可以通过将这个值设为 1 来保证每次只有一个slave 处于不能处理命令请求的状态。
# sentinel parallel-syncs <master-name> <numslaves>
sentinel parallel-syncs mymaster 1
# 故障转移的超时时间 failover-timeout 可以用在以下这些方面:
#1. 同一个sentinel对同一个master两次failover之间的间隔时间。
#2. 当一个slave从一个错误的master那里同步数据开始计算时间。直到slave被纠正为向正确的master
那里同步数据时。
#3.当想要取消一个正在进行的failover所需要的时间。
#4.当进行failover时,配置所有slaves指向新的master所需的最大时间。不过,即使过了这个超时,
slaves依然会被正确配置为指向master,但是就不按parallel-syncs所配置的规则来了
# 默认三分钟
# sentinel failover-timeout <master-name> <milliseconds>
sentinel failover-timeout mymaster 180000
# SCRIPTS EXECUTION
#配置当某一事件发生时所需要执行的脚本,可以通过脚本来通知管理员,例如当系统运行不正常时发邮件通
知相关人员。
#对于脚本的运行结果有以下规则:
#若脚本执行后返回1,那么该脚本稍后将会被再次执行,重复次数目前默认为10
#若脚本执行后返回2,或者比2更高的一个返回值,脚本将不会重复执行。
#如果脚本在执行过程中由于收到系统中断信号被终止了,则同返回值为1时的行为相同。
#一个脚本的最大执行时间为60s,如果超过这个时间,脚本将会被一个SIGKILL信号终止,之后重新执行。
#通知型脚本:当sentinel有任何警告级别的事件发生时(比如说redis实例的主观失效和客观失效等等),
将会去调用这个脚本,
#这时这个脚本应该通过邮件,SMS等方式去通知系统管理员关于系统不正常运行的信息。调用该脚本时,将传
给脚本两个参数,
#一个是事件的类型,
#一个是事件的描述。
#如果sentinel.conf配置文件中配置了这个脚本路径,那么必须保证这个脚本存在于这个路径,并且是可执
行的,否则sentinel无法正常启动成功。
#通知脚本
# sentinel notification-script <master-name> <script-path>
sentinel notification-script mymaster /var/redis/notify.sh
# 客户端重新配置主节点参数脚本
# 当一个master由于failover而发生改变时,这个脚本将会被调用,通知相关的客户端关于master地址已
经发生改变的信息。
# 以下参数将会在调用脚本时传给脚本:
# <master-name> <role> <state> <from-ip> <from-port> <to-ip> <to-port>
# 目前<state>总是“failover”,
# <role>是“leader”或者“observer”中的一个。
# 参数 from-ip, from-port, to-ip, to-port是用来和旧的master和新的master(即旧的slave)
通信的
# 这个脚本应该是通用的,能被多次调用,不是针对性的。
# sentinel client-reconfig-script <master-name> <script-path>
sentinel client-reconfig-script mymaster /var/redis/reconfig.sh
24.缓存穿透与雪崩
1.缓存穿透(查不到)
概念
在默认情况下,用户请求数据时,会先在缓存(Redis)中查找,若没找到即缓存未命中,再在数据库中进 行查找,数量少可能问题不大,可是一旦大量的请求数据(例如秒杀场景)缓存都没有命中的话,就会 全部转移到数据库上,造成数据库极大的压力,就有可能导致数据库崩溃。网络安全中也有人恶意使用 这种手段进行攻击被称为洪水攻击。
解决方案
- 布隆过滤器
- 对所有可能查询的参数以Hash的形式存储,以便快速确定是否存在这个值,在控制层先进行拦截校 验,校验不通过直接打回,减轻了存储系统的压力。
- 缓存空对象
- 一次请求若在缓存和数据库中都没找到,就在缓存中方一个空对象用于处理后续这个请求。 这样做有一个缺陷:存储空对象也需要空间,大量的空对象会耗费一定的空间,存储效率并不高。解决 这个缺陷的方式就是设置较短过期时间 即使对空值设置了过期时间,还是会存在缓存层和存储层的数据会有一段时间窗口的不一致,这对于需 要保持一致性的业务会有影响。
2.缓存击穿(量太大,缓存过期)
概念
相较于缓存穿透,缓存击穿的目的性更强,一个存在的key,在缓存过期的一刻,同时有大量的请求, 这些请求都会击穿到DB,造成瞬时DB请求量大、压力骤增。这就是缓存被击穿,只是针对其中某个key 的缓存不可用而导致击穿,但是其他的key依然可以使用缓存响应。
比如热搜排行上,一个热点新闻被同时大量访问就可能导致缓存击穿。
解决方案
- 设置热点数据永不过期
- 这样就不会出现热点数据过期的情况,但是当Redis内存空间满的时候也会清理部分数据,而且此种方 案会占用空间,一旦热点数据多了起来,就会占用部分空间。
- 加互斥锁(分布式锁)
- 在访问key之前,采用SETNX(set if not exists)来设置另一个短期key来锁住当前key的访问,访问结 束再删除该短期key。保证同时刻只有一个线程访问。这样对锁的要求就十分高。
3.缓存雪崩
概念
大量的key设置了相同的过期时间,导致在缓存在同一时刻全部失效,造成瞬时DB请求量大、压力骤 增,引起雪崩。
解决方案
- redis高可用
- 这个思想的含义是,既然redis有可能挂掉,那我多增设几台redis,这样一台挂掉之后其他的还可 以继续工作,其实就是搭建的集群
- 限流降级
- 这个解决方案的思想是,在缓存失效后,通过加锁或者队列来控制读数据库写缓存的线程数量。比 如对某个key只允许一个线程查询数据和写缓存,其他线程等待。
- 数据预热
- 数据加热的含义就是在正式部署之前,我先把可能的数据先预先访问一遍,这样部分可能大量访问 的数据就会加载到缓存中。在即将发生大并发访问前手动触发加载缓存不同的key,设置不同的过期时间,让缓存失效的时间点尽量均匀
最后
以上就是简单水杯最近收集整理的关于Redis数据库详解(狂神版)Redis的学习的全部内容,更多相关Redis数据库详解(狂神版)Redis内容请搜索靠谱客的其他文章。
发表评论 取消回复