目前市面上的大部分手机都取消了3.5mm音频耳机接口,仅保留一个Type-C接口,但是追求音质和零延迟的用户仍然会选择3.5mm有线耳机,因为在玩手机游戏的时候,音画不同步真的很影响游戏体验,所以Type-C转3.5mm接口线应运而生。

有需求就有市场,这款Type-C转3.5mm接口线刚推出就火爆了手机配件市场,简单好用而且很好的解决了用户的痛点,订单自然不会少。但是过了不久,用户反馈听歌的问题是解决了,但是手机充不了电,这又产生了新的痛点,不少厂家很快也发现了这个问题,谁能先解决这痛点,谁就能快人一步抢占市场,大家都想做第一个吃螃蟹的人,于是第二代音频转接器很快研发了出来!

音频转接器一共三个接口,一端type-c公头连接手机设备,一端type-c母座连接适配器,一端3.5mm音频接口连接耳机,看似简单其实里面集成了很多高新技术。

加入充电的初衷起因是用户在玩手机游戏的时候,电量消耗的特别快,只连接耳机的时候根本无法充电,所以使用这款音频转接器就能实现边玩边充,音频充电两不误,很好的解决了用户的痛点。

当你不需要充电的时候,仅仅插耳机也是不影响使用的。

接下来我们看看到底是如何实现边充电边听歌的呢?我们研究了几款产品,拆开发现里面主要的IC芯片有两个,一个是音频芯片负责数字信号转模拟信号给耳机输出音频,另一个是PD协议芯片,负责与手机进行PD协议通讯。

首先我们先了解一下PD协议里边充电边听歌的原理,手机和PD协议芯片都属于DRP,是双角色端口。在没做角色切换之前,sink(受电方)只能是UFP(从机),source(供电方)只能是DFP(主机),例如手机接U盘的时候,手机作为source(供电方),U盘作为sink(受电方),所以手机会放电给U盘使用。

虽然说只是做角色切换就能实现边充电边听歌,但是目前市面上的手机型号五花八门,而且不少手机的PD协议做的并不规范,在角色切换过程中出现的问题也千奇百怪,目前常规做法有两种:

为了更直观了解,我们用协议分析器对边充电边听歌的手机抓取了PD协议过程,用的是赛普拉斯的PD协议分析仪:

OPPO与vivo系列的手机做边充电边听歌角色切换的时候,如果强制做PR_Swap可能会导致手机死机重启等问题,所以这里芯片选择CC断开重连让CC置高,让芯片做source(供电方)和DFP(主机),然后再做DR_Swap,只切换数据角色。
总结:
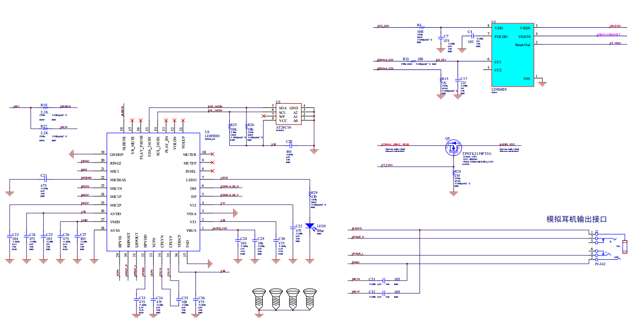
这里测试的PD协议芯片是来自乐得瑞科技的LDR6028,这款PD协议芯片针对 USB Type-C 标准中的 Bridge 设备而开发的 USB-C DRP 接口 USB PD 通信芯片。 可以实现切换 Data Role 功能,提供予智能设备(电脑,平板,手机) PDO 及 REQUEST 协商,自动进行 DR_SWAP 转为 UFP 模式。

LDR6028特点:
- SOP-8 封装,外围精简
- 支持 USB PD 2.0,兼容 USB PD 3.0
- 提供予智能设备(电脑,平板,手机) 5V PDO 及 REQUEST 协商
- 自动进行 DR_SWAP 转为 UFP 模式

主要应用场景:
1.USB TYPE-C 转接器
2.USB Type-C HUB
部分原理图:

最后
以上就是勤恳鼠标最近收集整理的关于type-C 边充电边听歌(OTG) PD芯片方案,LDR6028 PD充电加OTG方案的全部内容,更多相关type-C内容请搜索靠谱客的其他文章。
发表评论 取消回复