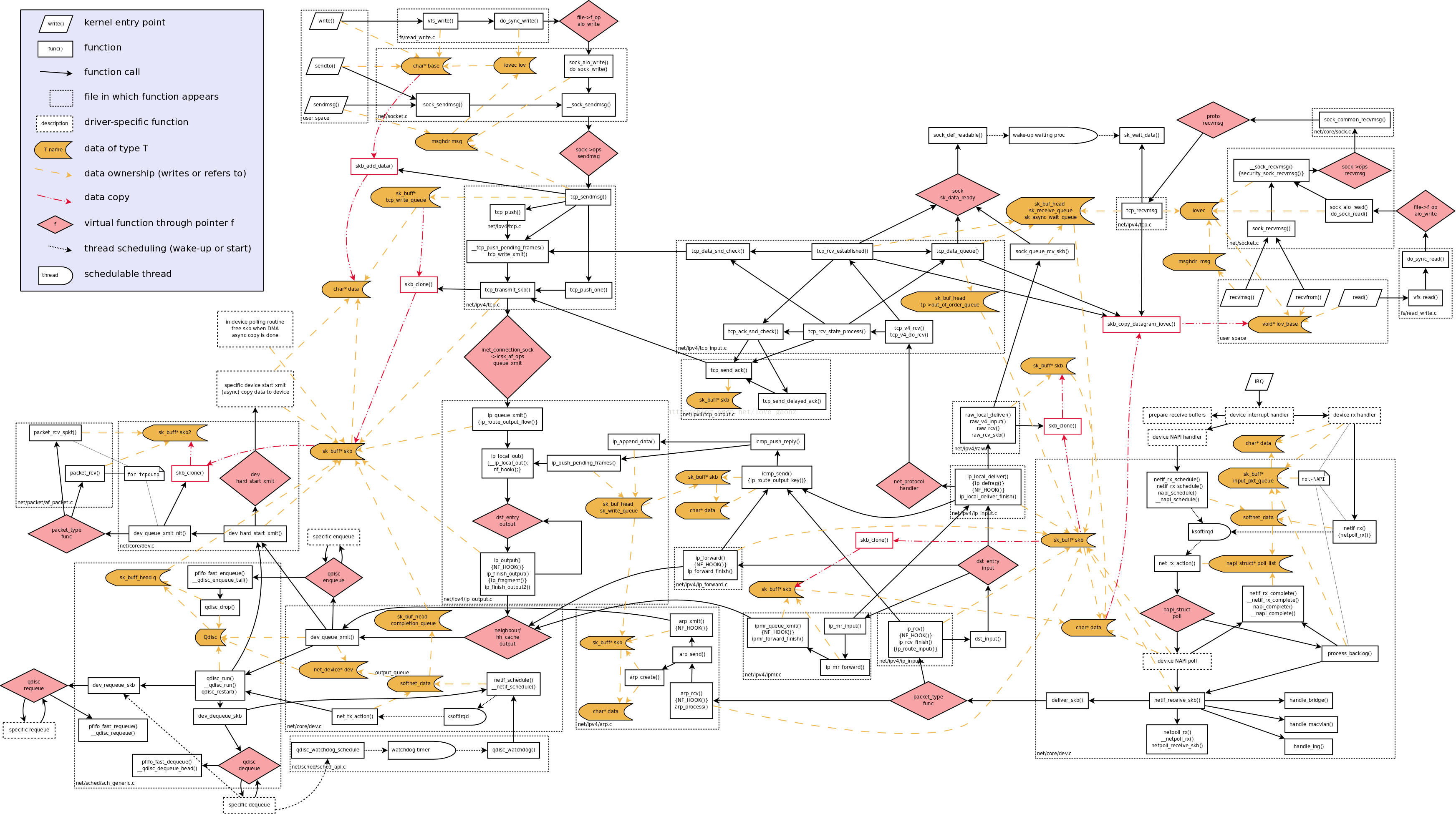
Linux网络协议栈调用关系图


最后
以上就是无语月饼最近收集整理的关于Linux网络协议栈调用关系图的全部内容,更多相关Linux网络协议栈调用关系图内容请搜索靠谱客的其他文章。
本图文内容来源于网友提供,作为学习参考使用,或来自网络收集整理,版权属于原作者所有。
Linux网络协议栈调用关系图


以上就是无语月饼最近收集整理的关于Linux网络协议栈调用关系图的全部内容,更多相关Linux网络协议栈调用关系图内容请搜索靠谱客的其他文章。
发表评论 取消回复