我是靠谱客的博主 花痴翅膀,这篇文章主要介绍项目管理知识体系指南_总结|PMP知识体系下的项目管理流程(干货)更多精彩内容请点击“了解更多”,现在分享给大家,希望可以做个参考。

半个月前,完成了PMP知识体系的课程学习和考试,收获很多,趁热打铁,结合所学理论知识,谈谈实际工作中的项目管理过程。

3ad2918732adc70ad75bdd43146f06a3.png

【PMP理论知识】

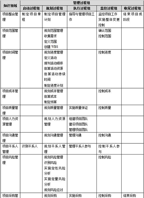
在PMP的知识体系中,一个完整的项目管理流程分为五大过程组和十大知识领域。

五大过程组:启动->规划->执行->监控->收尾;

十大知识领域:项目整合管理、范围管理、进度管理、成本管理、质量管理、资源管理、沟通管理、风险管理、采购管理和相关方管理。

这五大过程组和十大知识领域,交叉形成49个过程如下图:

1d6330b2d87769818ea1655e88911761.png

但并不是所有的项目都会采用这49个过程,不同的项目,会根据实际情况裁剪使用部分过程和知识领域。下面以我参与的项目为例,结合实际情况梳理项目管理流程。

1、启动阶段

项目启动过程的目标是:获得项目批准,并就项目愿景与团队成员达成共识。该阶段一般需要完成两个关键过程:制定项目章程和识别相关方。

(1) 制定项目章程

项目章程是获得项目正式批准的依据,我们的项目如何获得项目批准?项目立项评审。

立项的过程建议从以下几个维度去思考:

a、What:该项目做什么?主要可交付物是什么?(可测量)

b、Why:为什么要做这个项目?能带来什么样的收益?合同额还是战略布局?企业不是公益组织,不会做无价值收益的项目。

c、How:怎么做?顶层设计方案是什么?(可行性)

d、How long:做多久?项目的整体里程碑计划。

e、风险:是否存在技术风险、市场风险或其他风险?

在立项通过之后,方可正式投入大量人力去执行项目。

(2)识别相关方

识别相关方的目的:提前了解项目对各相关方的影响,以及相关方对项目的需求和期望。我们项目所涉及到的相关方一般包括:外部客户、内部的商务、产品、项目、研发、测试、大数据组等。

在项目获得批准,且完成相关方识别后,需召集相关方参与项目启动大会,会议不需要过多讨论项目实现细节,主要就项目目标以及组织愿景达成共识,鼓舞士气。会议结束后,项目进入规划阶段。

2、规划阶段

规划阶段的主要目标:明确项目范围,制定实现目标的执行路径与计划。通俗的讲,即规划在什么样的项目范围下,使用多少成本、时间和资源,达到什么样的项目质量标准,在这个过程中,有哪些风险,如何处理等。

在我们的项目中,规划阶段一般重点涉及到以下6个过程:

(1)定义范围

该过程主要是通过与客户沟通,明确项目有哪些功能、性能等要求,以及项目的验收标准,形成产品规格文档。比如在AI项目中,主要有静态场景检测以及动态行为识别功能,对产品的体积、CPU和内存占用、AI模型大小等都有一个验收指标。

(2)创建WBS

WBS即工作分解结构(Work Breakdown Structure),将项目的阶段可交付成果工作分解为较小的工作包,比如项目中的静态场景检测功能,可细分为底层引擎开发和java层的功能开发。

(3)排列活动顺序

判断WBS分解的工作包之间的依赖关系,并根据依赖关系对工作包的实现进行优先级排序,比如引擎开发、java开发、模型训练可以同步进行,然后进行终端功能联调;而后端与终端的联调依赖于终端的功能实现,而终端开发的周期长,所以后端的开发优先级可以往后排,待终端开发进度快完成时,再开始后端开发。

(4)估算活动资源

一般是由团队成员给出工作量的评估,比如引擎开发5人天、java开发3人天等。

(5)制定进度计划

根据活动顺序、持续时间的评估以及投入的开发资源、后期的测试时间等,制定进度计划,一般是以里程碑的形式呈现。

(6)识别风险

整个项目生命周期的各个阶段都需要有识别风险的意识,如何识别风险?即在哪些过程中,存在哪些不确定事件,带来什么样的影响。比如,在AI模型训练过程中,依赖于客户的训练数据,我们不确定客户训练数据的体量和质量,会直接影响AI模型的识别率,这就是一个很大的风险,需要提前准备应对措施,比如通过内部自己产出训练数据来规避风险。

项目规划阶段所制定的各种计划是项目执行的“指南针”,只有先保证方向明确,才能正确的执行,达成项目目标。

3、执行阶段

执行阶段的目标是:根据规划阶段制定的各种项目管理计划,分配工作任务并执行,在实际的项目中,重点涉及到以下两个过程:

(1)指导与管理项目工作

该过程主要是依据需求、范围、项目管理计划等,与团队成员确认规划的合理性,并一起开展项目工作。

(2)管理沟通

管理沟通的主要目的是:保持项目信息在各相关方之间的一致性,避免出现信息不对称。重要的项目,建议以半月或月度为单位,跟相关方同步项目进展情况;当出现项目变更时,也需要及时以邮件的形式同步给相关方关于项目的变更信息。

4、监控阶段

监控阶段的目的是:跟踪、审查和调整项目进展,识别必要的计划变更,确保项目按时保质的完成。这个过程也是我们经常说到的“项目跟进”,主要包括监控进度、质量以及处理在控制过程中出现的变更过程,即以下三个过程:

(1)控制进度

依据进度计划,监督项目各事项的进度。这个过程可能会由于技术实现等问题,可能有进度延期的风险。一般的解决措施是有两种:加资源协同解决;或者变更技术方案。

(2)控制质量

此过程一般是产品测试的过程,依据产品规格、需求文档等,测试产品质量是否符合标准。

(3)实施整体变更控制

在项目执行的过程中,可能会因为范围、进度、质量、成本等各种问题而产生变更,实施整体变更控制,建立一套正确的流程对项目的变更进行控制,能有效的降低项目风险。一个完整的变更控制流程分为四步:变更请求提出->变更请求审核->变更请求执行->总结。

在实际的项目管理过程中,一般影响较小的变更,为了提升工作效率,会省略这个流程;但是一些影响较大的变更,比如涉及的开发周期长、影响范围大、涉及相关方多的变更,需要严格的实施变更控制流程,只凭产品或者项目经理一个人决策,风险太大,最后一定会由风险转变成问题。(已采坑两次)

5、收尾阶段

该阶段主要是对产品进行验收,包括内部验收以及外部客户验收,并将项目过程中的相关文档进行归档,总结经验教训,撰写项目结项报告。将项目移交给运营团队,后期由他们主导跟进项目的问题反馈,产品参与解决问题。

而在我实际的工作中,收尾过程往往在产品验收之后就算完成了,会忽略文件归档以及总结经验教训的过程,其实这两个过程也是必不可少的。

(1)文件归档

在我参与的上个项目中,我们产品这边维护了需求文档、项目管理计划文档等,开发那边维护详细方案设计文档;测试那边维护测试文档;最后发现,当后面其他相关方想找我了解项目时,我需要到处找文档,效率很低,可能还会有部分研发文档缺失等问题。所以,在项目收尾阶段,建议一定要对所有文档进行归档整理,包括各个功能模块的研发设计文档,以及产品测试报告等,保证项目的完整性。

(2)总结经验教训

在项目执行的过程中,一定会遇到很多问题,比如沟通过程信息不对称、需求变更未评审、风险识别不足等等,这些已知的并以解决的问题一定要避免下次再出现。所以总结经验教训建议是一定要做的,在这个过程中,将需要改进的地方总结下来,后面定期监控反馈自己的复盘效果,是否真的改进了。既能提供自己的工作效率,同时也可作为一份组织过程资产,供其他同学参考,利人又利己。

以上便是结合PMP知识体系的项目管理流程总结。学习PMP只是获取了项目管理的理论知识,在实际工作中需要刻意练习与应用,才能真正内化成项目管理能力。希望以上分享能对你有所帮助~

更多精彩内容请点击“了解更多”

最后

以上就是花痴翅膀最近收集整理的关于项目管理知识体系指南_总结|PMP知识体系下的项目管理流程(干货)更多精彩内容请点击“了解更多”的全部内容,更多相关项目管理知识体系指南_总结|PMP知识体系下内容请搜索靠谱客的其他文章。

本图文内容来源于网友提供,作为学习参考使用,或来自网络收集整理,版权属于原作者所有。
点赞(172)

评论列表共有 0 条评论

立即
投稿
返回
顶部