最近用到CS1237(24位ADC)采集锂电池电压,也是本人第一次用Verilog自己按照数据手册的时序图写通讯协议,内容可能会有不足之处,也欢迎大家在评论区指正。
话不多说,开始整活
(CS1237数据手册的时序图我就不贴了,大家如果要用这个芯片,最开始肯定有找数据手册)
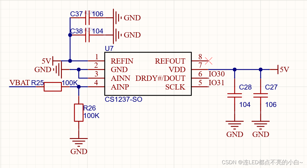
硬件电路图:
正采集端用电阻分压的原因是,芯片自己的数据转换公式里会给基准电压除2 ,为方便数据处理,硬件上做个电阻分压。
Verilog代码:
module CS1237
(
input wire sys_clk , //系统时钟,频率25MHz
input wire sys_rst_n , //复位信号,低电平有效
inout reg adc , //数据端口
output reg sclk , //时钟端口
output reg [7:0] bat_power
);
parameter S_STOP = 3'd0, //时钟高电平,休眠状态
S_WAIT_R = 3'd1, //时钟低电平,等待数据转换完成
S_READ = 3'd2, //1-24时钟,读取数据
S_WAIT_W = 3'd3, //25-29时钟,准备写
S_WRITE = 3'd4, //30-37时钟,发送写寄存器指令,37时钟用于过渡
S_CONFIG = 3'd5; //38-47时钟,写寄存器,47时钟是为了让46时钟完整
parameter T_STOP = 8'd250; //us,休眠状态时长,根据自己需求修改
reg [2:0] state ; //状态机状态
reg adc_d1 ; //总线信号打一拍
wire adc_fall ; //总线下降沿
reg [4:0] cnt ; //时钟分频计数器
reg clk_1us ; //1us时钟
reg [7:0] cnt_us ; //us计数器
reg en_sclk ; //输出时钟使能
reg [5:0] bit_cnt ; //字节计数器
reg [23:0] data_adc ; //adc采集的数据
//对adc信号打拍,检测总线信号的下降沿
always@(posedge sys_clk or negedge sys_rst_n)
if(sys_rst_n == 1'b0)
adc_d1 <= 1'b0 ;
else
adc_d1 <= adc ;
assign adc_fall = (adc_d1) & (~adc) ;
//cnt:分频计数器
always@(posedge sys_clk or negedge sys_rst_n)
if(sys_rst_n == 1'b0)
cnt <= 5'd0;
else if(cnt == 5'd24)
cnt <= 5'd0;
else
cnt <= cnt + 1'b1;
//clk_1us:产生单位时钟为1us的时钟
always@(posedge sys_clk or negedge sys_rst_n)
if(sys_rst_n == 1'b0)
clk_1us <= 1'b0;
else if(cnt == 5'd24)
clk_1us <= 1'b0;
else if(cnt == 5'd12)
clk_1us <= 1'b1;
else
clk_1us <= clk_1us;
//微秒计数器
always@(posedge sys_clk or negedge sys_rst_n)
if(sys_rst_n == 1'b0)
cnt_us <= 8'd0;
else if(state == S_STOP && cnt_us == T_STOP)
cnt_us <= 8'd0;
else if(state == S_STOP)
cnt_us <= cnt_us + 8'd1;
else
cnt_us <= 8'd0;
//输出sclk管脚输出1us时钟使能,确保输出的时钟的第一个周期完整
always@(posedge sys_clk or negedge sys_rst_n)
if(sys_rst_n == 1'b0)
en_sclk <= 1'b0;
else if(state == S_STOP)
en_sclk <= 1'b0;
else if(state == S_READ && clk_1us == 1'b0)
en_sclk <= 1'b1;
else
en_sclk <= en_sclk;
//状态机状态跳转
always@(posedge sys_clk or negedge sys_rst_n)
if(sys_rst_n == 1'b0)
state <= S_STOP ;
else
case(state)
S_STOP:
if(cnt_us == T_STOP)
state <= S_WAIT_R;
else
state <= S_STOP;
S_WAIT_R:
if(adc_fall == 1'b1 && sclk == 1'b0)
state <= S_READ;
else
state <= S_WAIT_R;
S_READ:
if(bit_cnt == 6'd25)
state <= S_WAIT_W;
else
state <= S_READ;
S_WAIT_W:
if(bit_cnt == 6'd29)
state <= S_WRITE;
else
state <= S_WAIT_W;
S_WRITE:
if(bit_cnt == 6'd37)
state <= S_CONFIG;
else
state <= S_WRITE;
S_CONFIG:
if(bit_cnt == 6'd47)
state <= S_STOP;
else
state <= S_CONFIG;
default:
state <= S_STOP;
endcase
//数据端口控制,默认高阻态
always@(posedge sys_clk or negedge sys_rst_n)
if(sys_rst_n == 1'b0)
adc <= 1'dz;
else
case(state)
S_STOP: adc <= 1'dz;
S_WAIT_R: adc <= 1'dz;
S_READ: adc <= 1'dz;
S_WAIT_W: adc <= 1'dz;
S_WRITE: if(bit_cnt == 6'd30) //写入0x65,写寄存器指令
adc <= 1'd1;
else if(bit_cnt == 6'd32)
adc <= 1'd0;
else if(bit_cnt == 6'd34)
adc <= 1'd1;
else if(bit_cnt == 6'd35)
adc <= 1'd0;
else if(bit_cnt == 6'd36)
adc <= 1'd1;
else
adc <= adc;
S_CONFIG: adc <= 1'd0; //寄存器写入全0,将128倍的PGA改为1倍,其他不变
default:
adc <= 1'dz;
endcase
//sclk时钟输出
always@(posedge sys_clk or negedge sys_rst_n)
if(sys_rst_n == 1'b0)
sclk <= 1'b0;
else
case(state)
S_STOP : sclk <= 1'b1;
S_WAIT_R : sclk <= 1'b0;
default : if(en_sclk == 1'b1)
sclk <= clk_1us;
else
sclk <= 1'b0;
endcase
//bit_cnt:读出数据bit位数计数器
always@(posedge clk_1us or negedge sys_rst_n)
if(sys_rst_n == 1'b0)
bit_cnt <= 6'd0;
else if(bit_cnt == 6'd47)
bit_cnt <= 6'd0;
else if(state != S_STOP && state != S_WAIT_R && en_sclk == 1'b1)
bit_cnt <= bit_cnt + 1'b1;
else
bit_cnt <= 6'd0;
//data_adc:将读出的数据寄存在data_adc中
always@(posedge sys_clk or negedge sys_rst_n)
if(sys_rst_n == 1'b0)
data_adc <= 24'd0;
else if(cnt == 6'd12 && en_sclk == 1'b1 && bit_cnt <= 6'd24)
data_adc[24 - bit_cnt] <= adc;
else
data_adc <= data_adc;
//数据转换:锂电池电量显示1%-99%
//(这里认定电池电量与电压关系为线性,实际情况为非线性)
//认定正常使用锂电池情况下,满电量电压为4.2V,最低使用电压为3.2V
//差值4.2-3.2=1V,分100份,每份10mV
//ADC采集的电量减去3.2V,再除10mV,得到当前所占份数,即百分比电量
//CS1237采集满量程为7FFFFFh(5V基准)
//10mV对应(5V)比例数值为4189h(0100 0001 1000 1001b)
//近似忽略后几位数值,看成4000h(0100 0000 0000 0000b)误差2.34%
//除以4000h即可看成除以2的14次方,即data_adc[23:0]的后14位数忽略即可
always@(posedge clk_1us or negedge sys_rst_n)
if(sys_rst_n == 1'b0)
bat_power <= 8'd0;
else
if(bit_cnt == 6'd25) //读取完数据后更新数据
if(data_adc[23] == 1'b1) //负电压显示1%电量
bat_power <= 8'd1;
else if(data_adc[22:14]<9'h147) //低于3.2V显示1%电量
bat_power <= 8'd1;
else if(data_adc[22:14]>9'h1AE) //高于4.2V显示99%电量
bat_power <= 8'd99;
else
bat_power <= (data_adc[22:14]-9'h147); //显示1-99%电量
else
bat_power <= bat_power;
endmodule
2022/6/3更新
得知锂电池电压正常工作电压范围是3V-4.2V,锂电池电压低于3V会对电池造成损耗。
锂电池电压与电量的关系表可自行百度。
代码已更新。
如果哪里有错误,欢迎在评论区指出
如果这篇文章能帮助到你,顺手点个赞支持一下吧
最后
以上就是糊涂高跟鞋最近收集整理的关于FPGA驱动CS1237(Verilog)的全部内容,更多相关FPGA驱动CS1237(Verilog)内容请搜索靠谱客的其他文章。
本图文内容来源于网友提供,作为学习参考使用,或来自网络收集整理,版权属于原作者所有。
发表评论 取消回复