我是靠谱客的博主 秀丽红酒,这篇文章主要介绍双 JK 触发器 74LS112 逻辑功能。真值表_数电实验 | 时序逻辑电路,现在分享给大家,希望可以做个参考。

5730196f9bb9a390bc70b44270c91909.png

实验仪器

  • Multisim电路仿真
  • 逻辑分析仪
  • 函数发生器
  • 单刀双掷开关
  • 74LS73 双J-K触发器 3片
  • 74LS175 四D触发器 1片
  • 74LS160 十进制计数器 1片
  • 74LS08 二输入端与门 1片
  • 74LS00 二输入端与非门 2片
  • 74LS04 二输入端或非门 1片

实验目的

  1. 掌握组合逻辑电路的功能测试。
  2. 验证半加器和全加器的逻辑功能。
  3. 学会逻辑分析仪的使用方法。

实验原理

计数器是最典型的时序电路之一。它可对脉冲的个数进行计数。计数器的种类繁多,分类方法也有多种,例如,按进位数值来分类,可分为二进制计数器、二十进制器等;按计数器中触发器翻转的次序来分类,可以分为同步计数器和异步计数器;按计数过程中计数器数字的增减来分类,可以分为加法计数器、减法计数器和可逆计数器等。(具体参考数字电子技术理论部分第五章内容)

实验内容

1. 验证JK,D触发器的逻辑功能。

JK触发器:当J=K=0时,状态不变;当J=0,K=1时,二次状态为0;当J=1,K=0时,二次状态为1;当J=K=1时,二次状态与当前状态相反。D触发器:当D=1时,q=0;当D=0时,q=1。

5a54cd82ba50b451a075b6e82f85bdfe.png
J=K=D=0,设置逻辑分析仪频率75Hz

改变D、K,观察波形图变化

c12212e5c2ac5365270a65be519d50eb.png
J=1,K=0,D=1

改变J、K,观察波形图变化

71a29b0690666cadcd31baa742c35d15.png
J=0,K=1,D=1

改变J,观察波形图变化

dc62fd87b5d1393143919a6a30375aad.png
J=1,K=1,D=1

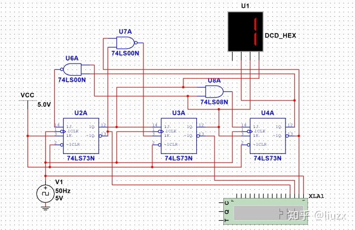
2. 七进制同步加法计数器。

① 用JK触发器设计电路,并画出电路图。

afd4303369eab0db3abbeb7509b72a97.png
设置逻辑分析仪频率75Hz

② 对此电路进行仿真,获得输出波形图。

c291fa676d9cfd66908985be02ff0442.png

3. 五进制同步加法计数器。

① 采用74160芯片,采用置数或清零端实现。

17d9e615db5e30ec83396c80c74f847c.png
本电路采用清零端实现功能,设置逻辑分析仪频率75Hz

② 对此电路进行仿真,获得输出波形图。

0670209971d88d5943bf506c9ebadf85.png

最后

以上就是秀丽红酒最近收集整理的关于双 JK 触发器 74LS112 逻辑功能。真值表_数电实验 | 时序逻辑电路的全部内容,更多相关内容请搜索靠谱客的其他文章。

本图文内容来源于网友提供,作为学习参考使用,或来自网络收集整理,版权属于原作者所有。
点赞(185)

评论列表共有 0 条评论

立即
投稿
返回
顶部