本次实验是对能测量位移的差动电容式传感器仿真,实验的仿真电路是由正弦激励电路、电桥电路、放大器电路、整流电路和滤波电路五个部分组成的。在电桥上施加正弦激励信号,当差动电容中间的动片处于平衡位置时,转换电桥的输出为0,当动片产生一定位移时,转换电桥失去平衡,输出一个电压值,此电压信号很微小,经放大、整流、滤波后提取出的直流分量与差动电容动片位移成正比关系。
三:电路设计及仿真结果分析
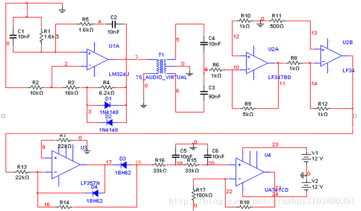
(1)
图2:电路原理图

图3:正弦激励信号原理图及输出波形

图4:传感器电桥部分原理图及输出波形

由上图仿真结果可知当传感器两个电容相等,即电桥平衡时,输出几乎为0。
图5:电桥失衡时仿真结果

当电桥失衡时,测得电容值C3= 40nF,C4= 60nF时的波形,如上图所示
分别测量在C3 = 30nF,C4= 70nF、C3 = 20nF,C4= 80nF、C3 = 10nF,C4 = 90nF这四种情况下的输出,发现输出的电压是在mV。
图6:放大电路原理图及输出波形

将电桥输出的信号放大十倍后,如上图所示。
图7:整流电路原理图及输出波形

图8:滤波电路原理图及输出波形

由上图可知,经过这种滤波电路以后,交流分量显著减少,波形平缓。用电压表分别测出C3= 50nF,C4 = 50nF、C3= 40nF,C4 = 60nF、C3= 30nF,C4 = 70nF、C3= 20nF,C4 = 80nF、C3= 10nF,C4 = 90nF五种情况下的数据并记录。
表1:五种情况下的输出电压
| 位移Δ | 0 | 10 | 20 | 30 | 40 |
| C3,C4 (nF) | 50,50 | 60,40 | 70,30 | 80,20 | 90,10 |
| 输出电压 | 2.077mV | -220.555mV | -586.08mV | -968.079mV | -1.348V |
(2)由统计的仿真结果可知,输出的电压与电容成线性关系,进而与位移成线性关系。结果中负号表示方向沿使C3两极板距离减小的方向运动。
四:结论
本次试验设计了一种差动电容式位移传感器,主要对差动电容式位移检测电路进行了仿真研究。其中检测电路设计主要包括正弦激励电路、电桥电路、放大电路、整流电路和滤波电路。最后利用Multisim软件对所设计的系统进行仿真,并分析了传感器性能。仿真研究表明,检测电路具有合理性,输出电压和位移有间接的线性关系,测量范围内具有很好的线性度。
最后
以上就是自然电灯胆最近收集整理的关于能测量位移的差动电容式传感器仿真的全部内容,更多相关能测量位移内容请搜索靠谱客的其他文章。
发表评论 取消回复