免责申明:上传资料仅供学习交流使用,禁止一切不正当使用行为,如有事故本人概不负责
题目:交通灯控制电路
下载链接:http://download.csdn.net/download/xunciy/9939818
一.任务
设计一交通灯控制电路
二.设计要求:
(1) 设计一个十字路口的交通灯控制电路,要求东西方向车道和南北方向车道两条交叉道路上的车辆交替运行,每次通行时间都设为45秒。时间可设置修改。
(2) 在绿灯转为红灯时,要求黄灯先亮5秒钟,才能变换运行车道;
(3) 东西方向、南北方向车道除了有红、黄、绿灯指示外,每一种灯亮的时间都用显示器进行显示(采用倒计时的方法)
三发挥部分
(1) 黄灯亮时,要求黄灯闪烁,频率为1HZ。
信号灯状态
A 状态1:东西方向车道的绿灯亮,车道,人行道通行;南北方向车道的红灯亮,车道,人行道禁止通行。
B 状态2:东西方向车道的黄灯亮,车道,人行道缓行;南北方向车道的红灯亮,车道,人行道禁止通行;
C 状态3:东西方向车道的红灯亮,车道,人行道禁止通行;南北方向车道的绿灯亮,车道,人行道通行;
D 状态4:东西方向车道的红灯亮,车道,人行道禁止通行;南北方向车道的黄灯亮,车道,人行道缓行;
解题过程
这个可以用multism仿真电路软件实现(图像化),也可以用Verilog硬件描述语言在FPGA实验平台上实现。
一、multism绘制电路图
电路图、详细实验报告:
1.红绿灯部分

2.秒脉冲

3.秒脉冲波形图
注:秒脉冲用JK触发器实现更加,可以做到真正的等分波形

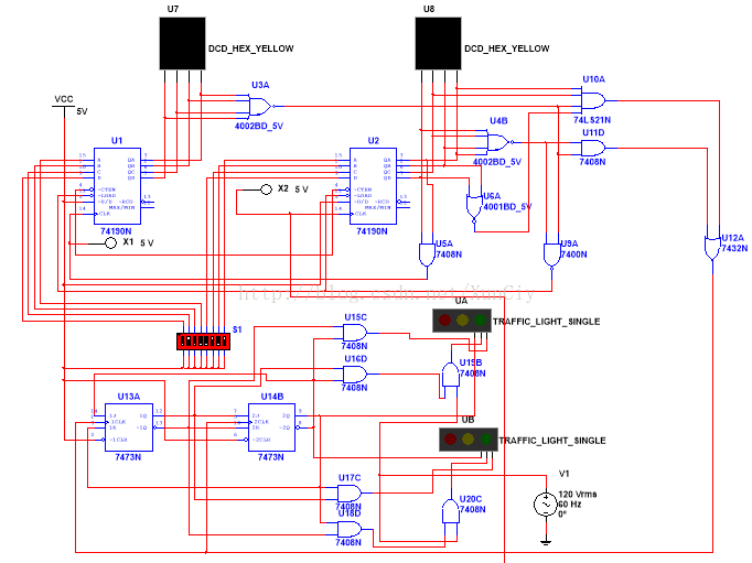
4.组合起来的完整电路

免责申明:上传资料仅供学习交流使用,禁止一切不正当使用行为,如有事故本人概不负责
最后
以上就是单纯火车最近收集整理的关于数字逻辑实验-交通灯控制设计的全部内容,更多相关数字逻辑实验-交通灯控制设计内容请搜索靠谱客的其他文章。
发表评论 取消回复