AD603 级联放大 可变增益放大器 压控增益放大器 VCA模块 原理图PCB
目录
- AD603 级联放大 可变增益放大器 压控增益放大器 VCA模块 原理图PCB
- 芯片简介
- 原理图&3D-PCB
- 具体讲解
- 模块原理图-PDF、原理图库、PCB库下载
芯片简介
AD603是一款低噪声、电压控制型放大器,用于射频(RF)和中频(IF)自动增益控制(AGC)系统。它提供精确的引脚可选增益,90 MHz带宽时增益范围为-11 dB至+31 dB,9 MHz带宽时增益范围为+9 dB至+51 dB。用一个外部电阻便可获得任何中间增益范围。芯片可扩展为AGC方大系统。这款芯片功能和控制管脚比较灵活,所以一般用于教学,芯片还是有些年代。如需更好性能可以参考VCA810,VCA821等压控增益放大器。
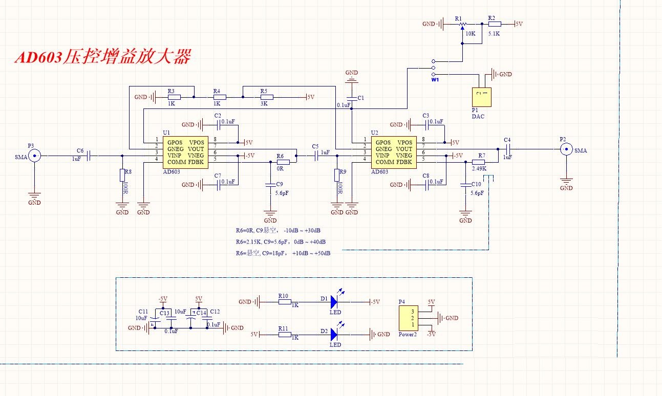
原理图&3D-PCB


具体讲解
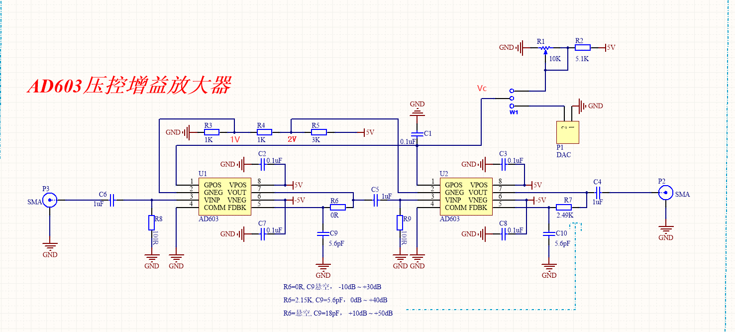
1、芯片的资料讲解比较详细,我们这里简单 归纳了一下,这样使大家更容易理解。芯片的增益是由两个地方控制的,第一就是GPOS脚减去GNEG脚的电压控制,简称Vg。下图是Vg对应的增益范围。

2、第二就是Vout和FDBK之间的电阻RF决定了起始增益值。当RF等于0R的时候,Vg的增益范围就是-10dB到30dB,RF等于2.15K时,Vg的增益范围就是0dB到40dB,RF不焊接时,Vg的增益范围就是10dB到50dB。

3、R3,R4,R5分压作为梯度电压。输入到第一级AD603的GNEG口电压为1V。输入到第二级AD603的GNEG口电压为2V,R1,R2分压后的电压或者DAC的电压Vc在0-2V变化的时候,第一级AD603处于-10dB到30dB的增益范围。第二级处于0db增益状态。当2-3V变化的时候第一级处于30db增益,第二级处于增益状态。最终两级叠加后的增益可以达到70dB。
4、C6,C5,C4电容是耦合电容,可根据频率大小调节,AD603实测输入最小频率约为2KHz。

以下为原文地址,
模块原理图-PDF、原理图库、PCB库下载
仅供参考:AD603-VGA资料
最后
以上就是疯狂秋天最近收集整理的关于AD603 级联放大 可变增益放大器 压控增益放大器 VCA模块 原理图PCBAD603 级联放大 可变增益放大器 压控增益放大器 VCA模块 原理图PCB的全部内容,更多相关AD603内容请搜索靠谱客的其他文章。
发表评论 取消回复