简介
正则表达式是对字符串操作的一种逻辑公式,就是用事先定义好的一些特定字符、及这些特定字符的组合,组成一个 “规则字符串”,这个 “规则字符串” 用来表达对字符串的一种过滤逻辑。
正则表达式是用来匹配字符串非常强大的工具,在其他编程语言中同样有正则表达式的概念,Python 同样不例外,利用了正则表达式,我们想要从返回的页面内容提取出我们想要的内容就易如反掌了。
正则表达式的大致匹配过程是:
1. 依次拿出表达式和文本中的字符比较,
2. 如果每一个字符都能匹配,则匹配成功;一旦有匹配不成功的字符则匹配失败。
3. 如果表达式中有量词或边界,这个过程会稍微有一些不同。
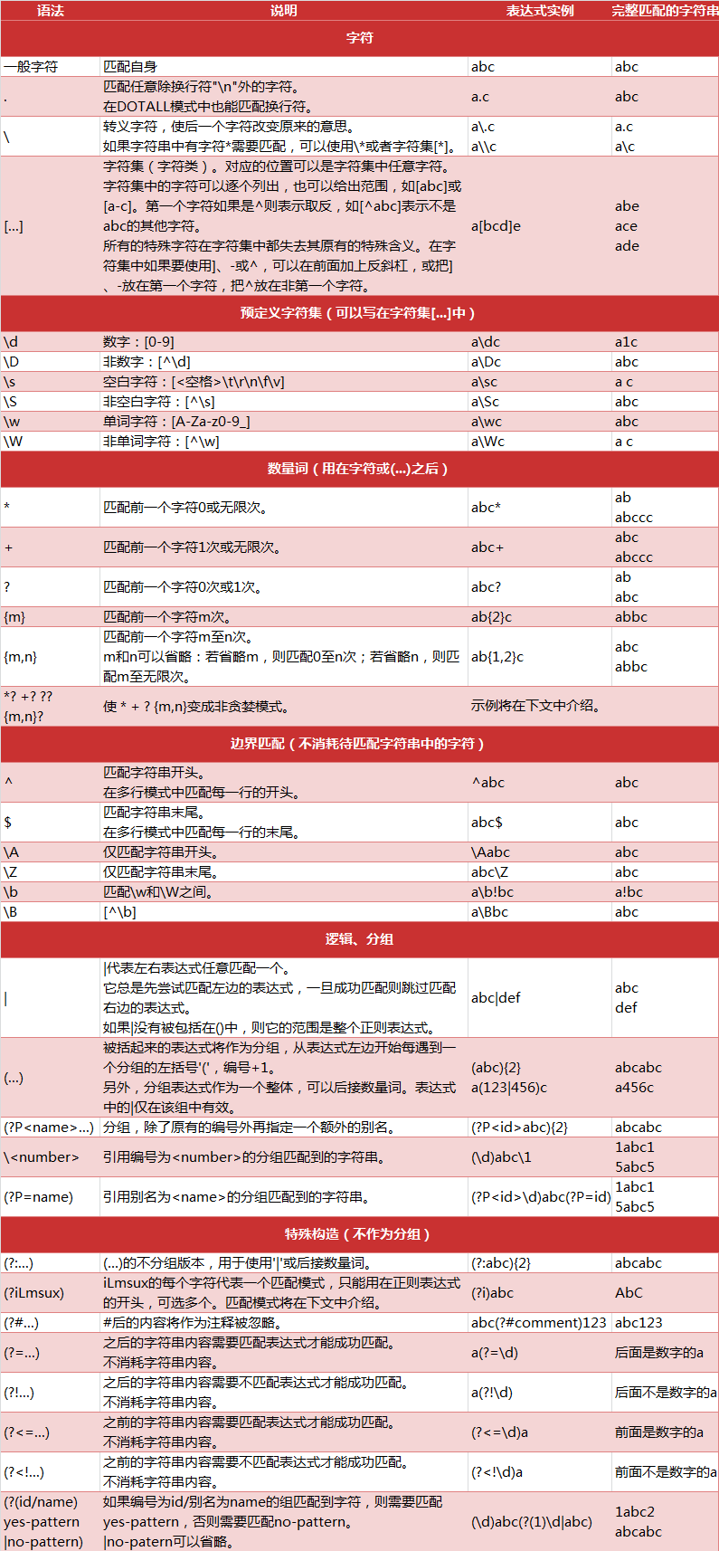
正则表达式语法规则
python中正则表达式的匹配规则

正则表达式相关注解
数量词的贪恋模式与非贪婪模式
正则表达式通常用于在文本中查找匹配的字符串。
Python 里数量词默认是贪婪的(在少数语言里也可能是默认非贪婪),总是尝试匹配尽可能多的字符;
非贪婪的则相反,总是尝试匹配尽可能少的字符。
例如:正则表达式”ab“如果用于查找” abbbc”,将找到”abbb”。而如果使用非贪婪的数量词”ab?”,将找到”a”。
注:我们一般使用非贪婪模式来提取。
反斜杠问题
与大多数编程语言相同,正则表达式里使用”“作为转义字符,这就可能造成反斜杠困扰。
假如你需要匹配文本中的字符”“,那么使用编程语言表示的正则表达式里将需要 4 个反斜杠”\\“:
前两个和后两个分别用于在编程语言里转义成反斜杠,转换成两个反斜杠后再在正则表达式里转义成一个反斜杠。
Python 里的原生字符串很好地解决了这个问题,这个例子中的正则表达式可以使用 r”\“表示。同样,匹配一个数字的”\d” 可以写成 r”d”。
Python Re 模块
Python 自带了re模块,提供了对正则表达式的支持
方法
#返回pattern对象(string[,flag])
#以下为匹配所用函数(pattern, string[, flags])
(pattern, string[, flags])
(pattern, string[, maxsplit])
(pattern, string[, flags])
(pattern, string[, flags])
(pattern, repl, string[, count])
n(pattern, repl, string[, count])
flags
七个方法中的 flags 同样是代表匹配模式的意思,如果在 pattern 生成时已经指明了 flags,那么在下面的方法中就不需要传入这个参数了
re模块中包含一个重要函数是compile(pattern [, flags]) ,该函数根据包含的正则表达式的字符串创建模式对象。可以实现更有效率的匹配。在直接使用字符串表示的正则表达式进行search,match和findall操作时,python会将字符串转换为正则表达式对象。而使用compile完成一次转换之后,在每次使用模式的时候就不用重复转换。当然,使用()函数进行转换后,(pattern, string)的调用方式就转换为 (string)的调用方式。
使用
其中,后一种调用方式中,pattern是用compile创建的模式对象。如下:
some_text = 'a,b,,,,c d'
reObj = ('[, ]+')
print((some_text))
# 结果: ['a', 'b', 'c', 'd']
不使用
在进行search,match等操作前不适用compile函数,会导致重复使用模式时,需要对模式进行重复的转换。降低匹配速度。而此种方法的调用方式,更为直观。如下:
import re
some_text = 'a,b,,,,c d'
('[, ]+',some_text)
# 结果:['a', 'b', 'c', 'd']
按位或运算符
(全拼:IGNORECASE) # 忽略大小写(括号内是完整写法,下同)
(全拼:MULTILINE) # 多行模式,改变'^'和'$'的行为(参见上图)
(全拼:DOTALL) # 点任意匹配模式,改变'.'的行为
(全拼:LOCALE) # 使预定字符类 w W b B s S 取决于当前区域设定
(全拼:UNICODE) # 使预定字符类 w W b B s S d D 取决于unicode定义的字符属性
(全拼:VERBOSE) # 详细模式。这个模式下正则表达式可以是多行,忽略空白字符,并可以加入注释。
(pattern, string[, flags])
这个方法将会从 string(我们要匹配的字符串)的开头开始,尝试匹配 pattern,一直向后匹配,如果遇到无法匹配的字符,立即返回 None,如果匹配未结束已经到达 string 的末尾,也会返回 None。两个结果均表示匹配失败,否则匹配 pattern 成功,同时匹配终止,不再对 string 向后匹配。下面我们通过一个例子理解一下
#导入re模块import re
# 将正则表达式编译成Pattern对象,注意hello前面的r的意思是“原生字符串”
pattern = (r'hello')
# 使用匹配文本,获得匹配结果,无法匹配时将返回None
result1 = (pattern,'hello')
result2 = (pattern,'helloo CQC!')
result3 = (pattern,'helo CQC!')
result4 = (pattern,'hello CQC!')
#如果1匹配成功if result1:
# 使用Match获得分组信息print(())
else:
print('1匹配失败!')
#如果2匹配成功if result2:
# 使用Match获得分组信息print(())
else:
print('2匹配失败!')
#如果3匹配成功if result3:
# 使用Match获得分组信息print(())
else:
print('3匹配失败!')
#如果4匹配成功if result4:
# 使用Match获得分组信息print(())
else:
print('4匹配失败!')
结果如下:
hellohello3匹配失败!hello
(pattern, string[, flags])
search 方法与 match 方法极其类似,区别在于 match () 函数只检测 re 是不是在 string 的开始位置匹配,search () 会扫描整个 string 查找匹配,match()只有在 0 位置匹配成功的话才有返回,如果不是开始位置匹配成功的话,match () 就返回 None。同样,search 方法的返回对象同样 match () 返回对象的方法和属性。我们用一个例子感受一下
#导入re模块import re
# 将正则表达式编译成Pattern对象
pattern = (r'world')
# 使用search()查找匹配的子串,不存在能匹配的子串时将返回None
# 这个例子中使用match()无法成功匹配
match = (pattern,'hello world!')
if match:
# 使用Match获得分组信息print(())
### 输出 ###
# world
(pattern, string[, maxsplit])
按照能够匹配的子串将 string 分割后返回列表。maxsplit 用于指定最大分割次数,不指定将全部分割。我们通过下面的例子感受一下。
import re
pattern = (r'd+')
print((pattern,'one1two2three3four4'))
### 输出 ###
# ['one', 'two', 'three', 'four', '']
(pattern, string[, flags])
搜索 string,以列表形式返回全部能匹配的子串。我们通过这个例子来感受一下
import re
pattern = (r'd+')
print((pattern,'one1two2three3four4'))
### 输出 ###
# ['1', '2', '3', '4']
(pattern, string[, flags])
搜索 string,返回一个顺序访问每一个匹配结果(Match 对象)的迭代器。我们通过下面的例子来感受一下
import re
pattern = (r'd+')
for m in (pattern,'one1two2three3four4'):
print(())
### 输出 ###
# 1 2 3 4
(pattern, repl, string[, count])
使用 repl 替换 string 中每一个匹配的子串后返回替换后的字符串。 当 repl 是一个字符串时,可以使用 id 或 g、g 引用分组,但不能使用编号 0。 当 repl 是一个方法时,这个方法应当只接受一个参数(Match 对象),并返回一个字符串用于替换(返回的字符串中不能再引用分组)。 count 用于指定最多替换次数,不指定时全部替换。
import re
pattern = (r'(w+) (w+)')
s = 'i say, hello world!'print((pattern,r'2 1', s))
def func(m):
return ((1).title() + '' + (2).title())
print((pattern,func, s))
### output ###
# say i, world hello!
# I Say, Hello World!
n(pattern, repl, string[, count])
返回 (sub (repl, string [, count]), 替换次数)。
import re
pattern = (r'(w+) (w+)')
s = 'i say, hello world!'print(n(pattern, r'2 1', s))
def func(m):
return ((1).title() + '' + (2).title())
print(n(pattern, func, s))
### output ###
# ('say i, world hello!', 2)
# ('I Say, Hello World!', 2)
Python Re 模块的另一种使用方式
在上面我们介绍了 7 个工具方法,例如 match,search 等等,不过调用方式都是 , 的方式,其实还有另外一种调用方式,可以通过 , 调用,这样调用便不用将 pattern 作为第一个参数传入了,大家想怎样调用皆可。 函数 API 列表
match(string[, pos[, endpos]]) | (pattern, string[, flags])
search(string[, pos[, endpos]]) | (pattern, string[, flags])
split(string[, maxsplit]) | (pattern, string[, maxsplit])
findall(string[, pos[, endpos]]) | (pattern, string[, flags])
finditer(string[, pos[, endpos]]) | (pattern, string[, flags])
sub(repl, string[, count]) | (pattern, repl, string[, count])
subn(repl, string[, count]) |(pattern, repl, string[, count])
最后
以上就是魁梧火龙果最近收集整理的关于三人表决器逻辑表达式与非_正则表达式 - 驰念的全部内容,更多相关三人表决器逻辑表达式与非_正则表达式内容请搜索靠谱客的其他文章。
发表评论 取消回复