我是靠谱客的博主 幸福未来,这篇文章主要介绍Quartus-II 实现D触发器一、新建工程二、创建原理图文件三、仿真四、调用D触发器并仿真五、Verilog实现D触发器参考,现在分享给大家,希望可以做个参考。
Quartus-II 实现D触发器
- 一、新建工程
- 二、创建原理图文件
- 三、仿真
- 四、调用D触发器并仿真
- 五、Verilog实现D触发器
- 参考
一、新建工程
详细可看QuartusⅡ 13.1 安装



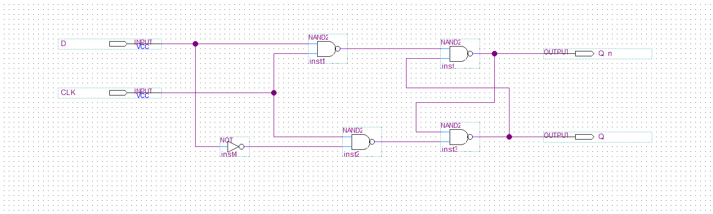
二、创建原理图文件

设计电路图:
需要
- 4个nand2 与非门
- 1个not 非门
- 2个input
- 2个output

保存:


三、仿真
新建.vwf文件并加入管脚:




选择CLK,产生时钟信号:


保存文件后,仿真:

四、调用D触发器并仿真
新建原理图文件:

直接使用D触发器:

添加两个input和一个output:

仿真:

五、Verilog实现D触发器
New:


// dwave是文件名
module dwave(d,clk,q);
input d;
input clk;
output q;
reg q;
always @ (posedge clk)//我们用正的时钟沿做它的敏感信号
begin
q <= d;//上升沿有效的时候,把d捕获到q
end
endmodule
编译:

仿真:

参考
Quartus-ll 采用三种方法实现 D 触发器功能仿真及时序波形仿真详细步骤
最后
以上就是幸福未来最近收集整理的关于Quartus-II 实现D触发器一、新建工程二、创建原理图文件三、仿真四、调用D触发器并仿真五、Verilog实现D触发器参考的全部内容,更多相关Quartus-II内容请搜索靠谱客的其他文章。
本图文内容来源于网友提供,作为学习参考使用,或来自网络收集整理,版权属于原作者所有。
发表评论 取消回复