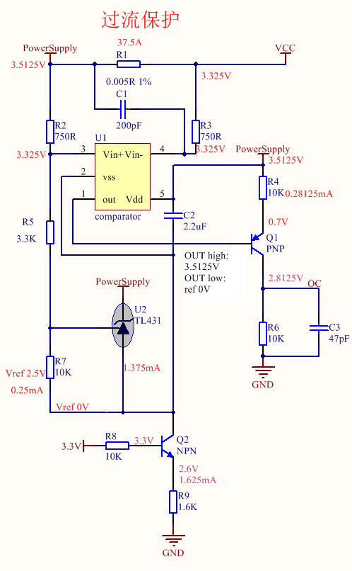
如图

首先3.3V供电,打开Q2;
TL431的参考电压为2.5V,这样就设定了流过R7的电流为0.25mA;
通过R2可以设置过流保护的电流大小:2.5V/R7*R2/R1,这里设定为37.5A;
接着配置R5可以设定比较器的供电电压,这里设定为3.5125V;
这样比较器输出的两种状态分别是ref 0V和3.5125V;
Q1 Vce电压0.7V,设定了比较器输出低时流过R4的电流,这个电流也基本与流过R6的电流相等,
这样通过R6就可以设定OC高电平时的电压。
整个电路设计非常巧妙,通过TL431的钳压功能,使用两个低压器件实现了高压侧电流检测的功能。
转载于:https://www.cnblogs.com/zhanghankui/p/7543651.html
最后
以上就是甜美面包最近收集整理的关于一种高压侧母线过流检测电路的实现的全部内容,更多相关一种高压侧母线过流检测电路内容请搜索靠谱客的其他文章。
本图文内容来源于网友提供,作为学习参考使用,或来自网络收集整理,版权属于原作者所有。
发表评论 取消回复