【RC522芯片简介】
MF RC522是应用于13.56MHz非接触式通信中高集成度的读写卡芯片,是NXP公司针对“三表”应用推出的一款低电压、低成本、体积小的非接触式读写卡芯片,是智能仪表和便携式手持设备研发的较好选择。 MF RC522利用了先进的调制和解调概念,完全集成了在13.56MHz下所有类型的被动非接触式通信方式和协议。支持14443A兼容应答器信号。数字部分处理ISO14443A帧和错误检测。此外,还支持快速CRYPTO1加密算法,用语验证MIFARE系列产品。MFRC522支持MIFARE系列更高速的非接触式通信,双向数据传输速率高达424kbit/s。 作为13.56MHz高集成度读写卡系列芯片家族的新成员,MF RC522与MF RC500和MF RC530有不少相似之处,同时也具备许多特点和差异。它与主机间通信采用SPI模式,有利于减少连线,缩小PCB板体积,降低成本。
【RFID模块简介】
RC522模块采用Philips MFRC522芯片设计读卡电路,使用方便,成本低廉,适用于设备开发、读卡器开发等高级应用的用户、需要进行射频卡终端设计/生产的用户。本模块可直接装入各种读卡器模具。模块采用电压为3.3V,通过SPI接口简单的几条线就可以直接与用户任何CPU主板相连接通信,可以保证模块稳定可靠的工作、读卡距离远.

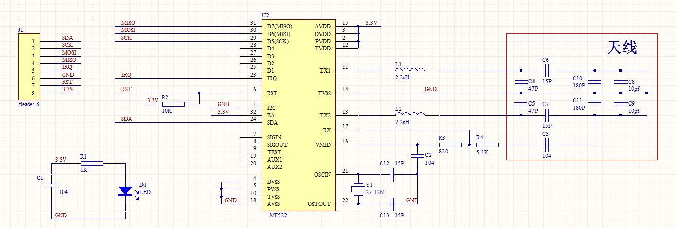
原理图如下:

PCB图如下:

点击进入下载地址
以下为.h文件:
#ifndef __RC522_H
#define __RC522_H
#include "stm32f10x.h"
/
//MF522命令字
/
#define PCD_IDLE 0x00 //取消当前命令
#define PCD_AUTHENT 0x0E //验证密钥
#define PCD_RECEIVE 0x08 //接收数据
#define PCD_TRANSMIT 0x04 //发送数据
#define PCD_TRANSCEIVE 0x0C //发送并接收数据
#define PCD_RESETPHASE 0x0F //复位
#define PCD_CALCCRC 0x03 //CRC计算
/
//Mifare_One卡片命令字
/
#define PICC_REQIDL 0x26 //寻天线区内未进入休眠状态
#define PICC_REQALL 0x52 //寻天线区内全部卡
#define PICC_ANTICOLL1 0x93 //防冲撞
#define PICC_ANTICOLL2 0x95 //防冲撞
#define PICC_AUTHENT1A 0x60 //验证A密钥
#define PICC_AUTHENT1B 0x61 //验证B密钥
#define PICC_READ 0x30 //读块
#define PICC_WRITE 0xA0 //写块
#define PICC_DECREMENT 0xC0 //扣款
#define PICC_INCREMENT 0xC1 //充值
#define PICC_RESTORE 0xC2 //调块数据到缓冲区
#define PICC_TRANSFER 0xB0 //保存缓冲区中数据
#define PICC_HALT 0x50 //休眠
/
//MF522 FIFO长度定义
/
#define DEF_FIFO_LENGTH 64 //FIFO size=64byte
#define MAXRLEN 18
/
//MF522寄存器定义
/
// PAGE 0
#define RFU00 0x00
#define CommandReg 0x01
#define ComIEnReg 0x02
#define DivlEnReg 0x03
#define ComIrqReg 0x04
#define DivIrqReg 0x05
#define ErrorReg 0x06
#define Status1Reg 0x07
#define Status2Reg 0x08
#define FIFODataReg 0x09
#define FIFOLevelReg 0x0A
#define WaterLevelReg 0x0B
#define ControlReg 0x0C
#define BitFramingReg 0x0D
#define CollReg 0x0E
#define RFU0F 0x0F
// PAGE 1
#define RFU10 0x10
#define ModeReg 0x11
#define TxModeReg 0x12
#define RxModeReg 0x13
#define TxControlReg 0x14
#define TxAutoReg 0x15
#define TxSelReg 0x16
#define RxSelReg 0x17
#define RxThresholdReg 0x18
#define DemodReg 0x19
#define RFU1A 0x1A
#define RFU1B 0x1B
#define MifareReg 0x1C
#define RFU1D 0x1D
#define RFU1E 0x1E
#define SerialSpeedReg 0x1F
// PAGE 2
#define RFU20 0x20
#define CRCResultRegM 0x21
#define CRCResultRegL 0x22
#define RFU23 0x23
#define ModWidthReg 0x24
#define RFU25 0x25
#define RFCfgReg 0x26
#define GsNReg 0x27
#define CWGsCfgReg 0x28
#define ModGsCfgReg 0x29
#define TModeReg 0x2A
#define TPrescalerReg 0x2B
#define TReloadRegH 0x2C
#define TReloadRegL 0x2D
#define TCounterValueRegH 0x2E
#define TCounterValueRegL 0x2F
// PAGE 3
#define RFU30 0x30
#define TestSel1Reg 0x31
#define TestSel2Reg 0x32
#define TestPinEnReg 0x33
#define TestPinValueReg 0x34
#define TestBusReg 0x35
#define AutoTestReg 0x36
#define VersionReg 0x37
#define AnalogTestReg 0x38
#define TestDAC1Reg 0x39
#define TestDAC2Reg 0x3A
#define TestADCReg 0x3B
#define RFU3C 0x3C
#define RFU3D 0x3D
#define RFU3E 0x3E
#define RFU3F 0x3F
/
//和MF522通讯时返回的错误代码
/
#define MI_OK 0
#define MI_NOTAGERR (1)
#define MI_ERR (2)
#define SHAQU1 0X01
#define KUAI4 0X04
#define KUAI7 0X07
#define REGCARD 0xa1
#define CONSUME 0xa2
#define READCARD 0xa3
#define ADDMONEY 0xa4
//
//#define spi_cs 1;
//sbit spi_ck=P0^6;
//sbit spi_mosi=P0^7;
//sbit spi_miso=P4^1;
//sbit spi_rst=P2^7;
#define SPIReadByte() SPIWriteByte(0)
u8 SPIWriteByte(u8 byte);
void SPI1_Init(void);
#define SET_SPI_CS (GPIOF->BSRR=0X01)
#define CLR_SPI_CS (GPIOF->BRR=0X01)
#define SET_RC522RST GPIOF->BSRR=0X02
#define CLR_RC522RST GPIOF->BRR=0X02
/***********************RC522 函数宏定义**********************/
#define RC522_CS_Enable() GPIO_ResetBits ( GPIOB, GPIO_Pin_12 )
#define RC522_CS_Disable() GPIO_SetBits ( GPIOB, GPIO_Pin_12 )
#define RC522_Reset_Enable() GPIO_ResetBits( GPIOA, GPIO_Pin_8 )
#define RC522_Reset_Disable() GPIO_SetBits ( GPIOA, GPIO_Pin_8 )
#define RC522_SCK_0() GPIO_ResetBits( GPIOB, GPIO_Pin_13 )
#define RC522_SCK_1() GPIO_SetBits ( GPIOB, GPIO_Pin_13 )
#define RC522_MOSI_0() GPIO_ResetBits( GPIOB, GPIO_Pin_15 )
#define RC522_MOSI_1() GPIO_SetBits ( GPIOB, GPIO_Pin_15 )
#define RC522_MISO_GET() GPIO_ReadInputDataBit ( GPIOB, GPIO_Pin_14 )
void RC522_Handel (void);
void RC522_Init ( void ); //初始化
void PcdReset ( void ); //复位
void M500PcdConfigISOType ( u8 type ); //工作方式
char PcdRequest ( u8 req_code, u8 * pTagType ); //寻卡
char PcdAnticoll ( u8 * pSnr); //读卡号
char PcdSelect ( u8 * pSnr );
char PcdAuthState ( u8 ucAuth_mode, u8 ucAddr, u8 * pKey, u8 * pSnr );
char PcdWrite ( u8 ucAddr, u8 * pData );
char PcdRead ( u8 ucAddr, u8 * pData );
void ShowID(u16 x,u16 y, u8 *p, u16 charColor, u16 bkColor); //显示卡的卡号,以十六进制显示
#endif
以下为.c文件:
#include "rc522.h"
#include "delay.h"
#include "usart.h"
//
// M1卡分为16个扇区,每个扇区由四个块(块0、块1、块2、块3)组成
// 将16个扇区的64个块按绝对地址编号为:0~63
// 第0个扇区的块0(即绝对地址0块),用于存放厂商代码,已经固化不可更改
// 每个扇区的块0、块1、块2为数据块,可用于存放数据
// 每个扇区的块3为控制块(绝对地址为:块3、块7、块11.....)包括密码A,存取控制、密码B等
/*******************************
*连线说明:
*1--SDA <----->PB12
*2--SCK <----->PB13
*3--MOSI <----->PB15
*4--MISO <----->PB14
*5--悬空
*6--GND <----->GND
*7--RST <----->PA8
*8--VCC <----->VCC
************************************/
/*全局变量*/
unsigned char CT[2];//卡类型
unsigned char SN[4]; //卡号(低字节在前,高字节在后)
unsigned char RFID[16]; //存放RFID
unsigned char lxl_bit=0;
unsigned char card1_bit=0;
unsigned char card2_bit=0;
unsigned char card3_bit=0;
unsigned char card4_bit=0;
unsigned char total=0;
unsigned char lxl[4]={196,58,104,217};
unsigned char card_1[4]={83,106,11,1};
unsigned char card_2[4]={208,121,31,57};
unsigned char card_3[4]={176,177,143,165};
unsigned char card_4[4]={5,158,10,136};
u8 KEY[6]={0xff,0xff,0xff,0xff,0xff,0xff};
u8 AUDIO_OPEN[6] = {0xAA, 0x07, 0x02, 0x00, 0x09, 0xBC};
unsigned char RFID1[16]={0x00,0x00,0x00,0x00,0x00,0x00,0xff,0x07,0x80,0x29,0xff,0xff,0xff,0xff,0xff,0xff};
/*函数声明*/
unsigned char status;
unsigned char s=0x08;
#define RC522_DELAY() delay_us( 20 )
void RC522_Handel(void)
{
u32 card_number_D=0; //卡号
status = PcdRequest(PICC_REQALL,CT);//寻卡
// printf("rnstatus>>>>>>%drn", status);
if(status==MI_OK)//寻卡成功
{
printf("rn寻卡成功rn");
status=MI_ERR;
status = PcdAnticoll(SN);//防冲撞
}
if (status==MI_OK)//防衝撞成功
{
status=MI_ERR;
printf("rn card_0>>>>>>%drn", SN[0]);
printf("rn card_1>>>>>>%drn", SN[1]);
printf("rn card_2>>>>>>%drn", SN[2]);
printf("rn card_3>>>>>>%drn", SN[3]);
card_number_D=(SN[2]<<16)+(SN[1]<<8)+(SN[0]); //获取印刷卡号
printf("rn卡号:[%d]rn",card_number_D);
// ShowID(0,200,SN,BLUE,WHITE); //在液晶屏上显示卡的ID号
if((SN[0]==lxl[0])&&(SN[1]==lxl[1])&&(SN[2]==lxl[2])&&(SN[3]==lxl[3]))
{
lxl_bit=1;
printf("rnThe User is:card_0rn");
}
if((SN[0]==card_1[0])&&(SN[1]==card_1[1])&&(SN[2]==card_1[2])&&(SN[3]==card_1[3]))
{
card1_bit=1;
printf("rnThe User is:card_1rn");
}
if((SN[0]==card_2[0])&&(SN[1]==card_2[1])&&(SN[2]==card_2[2])&&(SN[3]==card_2[3]))
{
card2_bit=1;
printf("rnThe User is:card_2rn");
}
if((SN[0]==card_3[0])&&(SN[1]==card_3[1])&&(SN[2]==card_3[2])&&(SN[3]==card_3[3]))
{
card3_bit=1;
printf("rnThe User is:card_3rn");
}
if((SN[0]==card_4[0])&&(SN[1]==card_4[1])&&(SN[2]==card_4[2])&&(SN[3]==card_4[3]))
{
card4_bit=1;
printf("rnThe User is:card_4rn");
}
//total=card1_bit+card2_bit+card3_bit+card4_bit+lxl_bit;
status =PcdSelect(SN);
}
else
{
// TODO
}
if(status==MI_OK)//選卡成功
{
status=MI_ERR;
status =PcdAuthState(0x60,0x09,KEY,SN);
}
if(status==MI_OK)//驗證成功
{
status=MI_ERR;
status=PcdRead(s,RFID);
}
if(status==MI_OK)//讀卡成功
{
status=MI_ERR;
delay_ms(100);
}
}
void RC522_Init ( void )
{
SPI1_Init();
RC522_Reset_Disable();
RC522_CS_Disable();
PcdReset ();
M500PcdConfigISOType ( 'A' );//设置工作方式
}
void SPI1_Init(void)
{
GPIO_InitTypeDef GPIO_InitStructure;
RCC_APB2PeriphClockCmd( RCC_APB2Periph_GPIOA | RCC_APB2Periph_GPIOB, ENABLE );//PORTB时钟使能
// CS
GPIO_InitStructure.GPIO_Pin = GPIO_Pin_12;
GPIO_InitStructure.GPIO_Mode = GPIO_Mode_Out_PP; //推挽输出
GPIO_InitStructure.GPIO_Speed = GPIO_Speed_50MHz; //IO口速度为50MHz
GPIO_Init(GPIOB, &GPIO_InitStructure); //根据设定参数初始化PF0、PF1
// SCK
GPIO_InitStructure.GPIO_Pin = GPIO_Pin_13;
GPIO_InitStructure.GPIO_Mode = GPIO_Mode_Out_PP; //推挽输出
GPIO_InitStructure.GPIO_Speed = GPIO_Speed_50MHz; //IO口速度为50MHz
GPIO_Init(GPIOB, &GPIO_InitStructure);
// MISO
GPIO_InitStructure.GPIO_Pin = GPIO_Pin_14;
GPIO_InitStructure.GPIO_Mode = GPIO_Mode_IN_FLOATING; //推挽输出
GPIO_InitStructure.GPIO_Speed = GPIO_Speed_50MHz; //IO口速度为50MHz
GPIO_Init(GPIOB, &GPIO_InitStructure);
// MOSI
GPIO_InitStructure.GPIO_Pin = GPIO_Pin_15;
GPIO_InitStructure.GPIO_Mode = GPIO_Mode_Out_PP; //推挽输出
GPIO_InitStructure.GPIO_Speed = GPIO_Speed_50MHz; //IO口速度为50MHz
GPIO_Init(GPIOB, &GPIO_InitStructure);
// RST
GPIO_InitStructure.GPIO_Pin = GPIO_Pin_8;
GPIO_InitStructure.GPIO_Mode = GPIO_Mode_Out_PP; //推挽输出
GPIO_InitStructure.GPIO_Speed = GPIO_Speed_50MHz; //IO口速度为50MHz
GPIO_Init(GPIOA, &GPIO_InitStructure);
}
/*
* 函数名:SPI_RC522_SendByte
* 描述 :向RC522发送1 Byte 数据
* 输入 :byte,要发送的数据
* 返回 : RC522返回的数据
* 调用 :内部调用
*/
void SPI_RC522_SendByte ( u8 byte )
{
u8 counter;
for(counter=0;counter<8;counter++)
{
if ( byte & 0x80 )
RC522_MOSI_1 ();
else
RC522_MOSI_0 ();
// delay_us ( 3 );
RC522_DELAY();
RC522_SCK_0 ();
// delay_us ( 1 );
// delay_us ( 3 );
RC522_DELAY();
RC522_SCK_1();
// delay_us ( 3 );
RC522_DELAY();
byte <<= 1;
}
}
/*
* 函数名:SPI_RC522_ReadByte
* 描述 :从RC522发送1 Byte 数据
* 输入 :无
* 返回 : RC522返回的数据
* 调用 :内部调用
*/
u8 SPI_RC522_ReadByte ( void )
{
u8 counter;
u8 SPI_Data;
for(counter=0;counter<8;counter++)
{
SPI_Data <<= 1;
RC522_SCK_0 ();
// delay_us ( 3 );
RC522_DELAY();
if ( RC522_MISO_GET() == 1)
SPI_Data |= 0x01;
// delay_us ( 2 );
// delay_us ( 3 );
RC522_DELAY();
RC522_SCK_1 ();
// delay_us ( 3 );
RC522_DELAY();
}
// printf("****%c****",SPI_Data);
return SPI_Data;
}
/*
* 函数名:ReadRawRC
* 描述 :读RC522寄存器
* 输入 :ucAddress,寄存器地址
* 返回 : 寄存器的当前值
* 调用 :内部调用
*/
u8 ReadRawRC ( u8 ucAddress )
{
u8 ucAddr, ucReturn;
ucAddr = ( ( ucAddress << 1 ) & 0x7E ) | 0x80;
RC522_CS_Enable();
SPI_RC522_SendByte ( ucAddr );
ucReturn = SPI_RC522_ReadByte ();
RC522_CS_Disable();
return ucReturn;
}
/*
* 函数名:WriteRawRC
* 描述 :写RC522寄存器
* 输入 :ucAddress,寄存器地址
* ucValue,写入寄存器的值
* 返回 : 无
* 调用 :内部调用
*/
void WriteRawRC ( u8 ucAddress, u8 ucValue )
{
u8 ucAddr;
ucAddr = ( ucAddress << 1 ) & 0x7E;
RC522_CS_Enable();
SPI_RC522_SendByte ( ucAddr );
SPI_RC522_SendByte ( ucValue );
RC522_CS_Disable();
}
/*
* 函数名:SetBitMask
* 描述 :对RC522寄存器置位
* 输入 :ucReg,寄存器地址
* ucMask,置位值
* 返回 : 无
* 调用 :内部调用
*/
void SetBitMask ( u8 ucReg, u8 ucMask )
{
u8 ucTemp;
ucTemp = ReadRawRC ( ucReg );
WriteRawRC ( ucReg, ucTemp | ucMask ); // set bit mask
}
/*
* 函数名:ClearBitMask
* 描述 :对RC522寄存器清位
* 输入 :ucReg,寄存器地址
* ucMask,清位值
* 返回 : 无
* 调用 :内部调用
*/
void ClearBitMask ( u8 ucReg, u8 ucMask )
{
u8 ucTemp;
ucTemp = ReadRawRC ( ucReg );
WriteRawRC ( ucReg, ucTemp & ( ~ ucMask) ); // clear bit mask
}
/*
* 函数名:PcdAntennaOn
* 描述 :开启天线
* 输入 :无
* 返回 : 无
* 调用 :内部调用
*/
void PcdAntennaOn ( void )
{
u8 uc;
uc = ReadRawRC ( TxControlReg );
if ( ! ( uc & 0x03 ) )
SetBitMask(TxControlReg, 0x03);
}
/*
* 函数名:PcdAntennaOff
* 描述 :开启天线
* 输入 :无
* 返回 : 无
* 调用 :内部调用
*/
void PcdAntennaOff ( void )
{
ClearBitMask ( TxControlReg, 0x03 );
}
/*
* 函数名:PcdRese
* 描述 :复位RC522
* 输入 :无
* 返回 : 无
* 调用 :外部调用
*/
void PcdReset ( void )
{
RC522_Reset_Disable();
delay_us ( 1 );
RC522_Reset_Enable();
delay_us ( 1 );
RC522_Reset_Disable();
delay_us ( 1 );
WriteRawRC ( CommandReg, 0x0f );
while ( ReadRawRC ( CommandReg ) & 0x10 );
delay_us ( 1 );
WriteRawRC ( ModeReg, 0x3D ); //定义发送和接收常用模式 和Mifare卡通讯,CRC初始值0x6363
WriteRawRC ( TReloadRegL, 30 ); //16位定时器低位
WriteRawRC ( TReloadRegH, 0 ); //16位定时器高位
WriteRawRC ( TModeReg, 0x8D ); //定义内部定时器的设置
WriteRawRC ( TPrescalerReg, 0x3E ); //设置定时器分频系数
WriteRawRC ( TxAutoReg, 0x40 ); //调制发送信号为100%ASK
}
/*
* 函数名:M500PcdConfigISOType
* 描述 :设置RC522的工作方式
* 输入 :ucType,工作方式
* 返回 : 无
* 调用 :外部调用
*/
void M500PcdConfigISOType ( u8 ucType )
{
if ( ucType == 'A') //ISO14443_A
{
ClearBitMask ( Status2Reg, 0x08 );
WriteRawRC ( ModeReg, 0x3D );//3F
WriteRawRC ( RxSelReg, 0x86 );//84
WriteRawRC( RFCfgReg, 0x7F ); //4F
WriteRawRC( TReloadRegL, 30 );//tmoLength);// TReloadVal = 'h6a =tmoLength(dec)
WriteRawRC ( TReloadRegH, 0 );
WriteRawRC ( TModeReg, 0x8D );
WriteRawRC ( TPrescalerReg, 0x3E );
delay_us ( 2 );
PcdAntennaOn ();//开天线
}
}
/*
* 函数名:PcdComMF522
* 描述 :通过RC522和ISO14443卡通讯
* 输入 :ucCommand,RC522命令字
* pInData,通过RC522发送到卡片的数据
* ucInLenByte,发送数据的字节长度
* pOutData,接收到的卡片返回数据
* pOutLenBit,返回数据的位长度
* 返回 : 状态值
* = MI_OK,成功
* 调用 :内部调用
*/
char PcdComMF522 ( u8 ucCommand, u8 * pInData, u8 ucInLenByte, u8 * pOutData, u32 * pOutLenBit )
{
char cStatus = MI_ERR;
u8 ucIrqEn = 0x00;
u8 ucWaitFor = 0x00;
u8 ucLastBits;
u8 ucN;
u32 ul;
switch ( ucCommand )
{
case PCD_AUTHENT: //Mifare认证
ucIrqEn = 0x12; //允许错误中断请求ErrIEn 允许空闲中断IdleIEn
ucWaitFor = 0x10; //认证寻卡等待时候 查询空闲中断标志位
break;
case PCD_TRANSCEIVE: //接收发送 发送接收
ucIrqEn = 0x77; //允许TxIEn RxIEn IdleIEn LoAlertIEn ErrIEn TimerIEn
ucWaitFor = 0x30; //寻卡等待时候 查询接收中断标志位与 空闲中断标志位
break;
default:
break;
}
WriteRawRC ( ComIEnReg, ucIrqEn | 0x80 ); //IRqInv置位管脚IRQ与Status1Reg的IRq位的值相反
ClearBitMask ( ComIrqReg, 0x80 ); //Set1该位清零时,CommIRqReg的屏蔽位清零
WriteRawRC ( CommandReg, PCD_IDLE ); //写空闲命令
SetBitMask ( FIFOLevelReg, 0x80 ); //置位FlushBuffer清除内部FIFO的读和写指针以及ErrReg的BufferOvfl标志位被清除
for ( ul = 0; ul < ucInLenByte; ul ++ )
WriteRawRC ( FIFODataReg, pInData [ ul ] ); //写数据进FIFOdata
WriteRawRC ( CommandReg, ucCommand ); //写命令
if ( ucCommand == PCD_TRANSCEIVE )
SetBitMask(BitFramingReg,0x80); //StartSend置位启动数据发送 该位与收发命令使用时才有效
ul = 1000;//根据时钟频率调整,操作M1卡最大等待时间25ms
do //认证 与寻卡等待时间
{
ucN = ReadRawRC ( ComIrqReg ); //查询事件中断
ul --;
} while ( ( ul != 0 ) && ( ! ( ucN & 0x01 ) ) && ( ! ( ucN & ucWaitFor ) ) ); //退出条件i=0,定时器中断,与写空闲命令
ClearBitMask ( BitFramingReg, 0x80 ); //清理允许StartSend位
if ( ul != 0 )
{
if ( ! (( ReadRawRC ( ErrorReg ) & 0x1B )) ) //读错误标志寄存器BufferOfI CollErr ParityErr ProtocolErr
{
cStatus = MI_OK;
if ( ucN & ucIrqEn & 0x01 ) //是否发生定时器中断
cStatus = MI_NOTAGERR;
if ( ucCommand == PCD_TRANSCEIVE )
{
ucN = ReadRawRC ( FIFOLevelReg ); //读FIFO中保存的字节数
ucLastBits = ReadRawRC ( ControlReg ) & 0x07; //最后接收到得字节的有效位数
if ( ucLastBits )
* pOutLenBit = ( ucN - 1 ) * 8 + ucLastBits; //N个字节数减去1(最后一个字节)+最后一位的位数 读取到的数据总位数
else
* pOutLenBit = ucN * 8; //最后接收到的字节整个字节有效
if ( ucN == 0 )
ucN = 1;
if ( ucN > MAXRLEN )
ucN = MAXRLEN;
for ( ul = 0; ul < ucN; ul ++ )
pOutData [ ul ] = ReadRawRC ( FIFODataReg );
}
}
else
cStatus = MI_ERR;
// printf(ErrorReg);
}
SetBitMask ( ControlReg, 0x80 ); // stop timer now
WriteRawRC ( CommandReg, PCD_IDLE );
return cStatus;
}
/*
* 函数名:PcdRequest
* 描述 :寻卡
* 输入 :ucReq_code,寻卡方式
* = 0x52,寻感应区内所有符合14443A标准的卡
* = 0x26,寻未进入休眠状态的卡
* pTagType,卡片类型代码
* = 0x4400,Mifare_UltraLight
* = 0x0400,Mifare_One(S50)
* = 0x0200,Mifare_One(S70)
* = 0x0800,Mifare_Pro(X))
* = 0x4403,Mifare_DESFire
* 返回 : 状态值
* = MI_OK,成功
* 调用 :外部调用
*/
char PcdRequest ( u8 ucReq_code, u8 * pTagType )
{
char cStatus;
u8 ucComMF522Buf [ MAXRLEN ];
u32 ulLen;
ClearBitMask ( Status2Reg, 0x08 ); //清理指示MIFARECyptol单元接通以及所有卡的数据通信被加密的情况
WriteRawRC ( BitFramingReg, 0x07 ); // 发送的最后一个字节的 七位
SetBitMask ( TxControlReg, 0x03 ); //TX1,TX2管脚的输出信号传递经发送调制的13.56的能量载波信号
ucComMF522Buf [ 0 ] = ucReq_code; //存入 卡片命令字
cStatus = PcdComMF522 ( PCD_TRANSCEIVE, ucComMF522Buf, 1, ucComMF522Buf, & ulLen ); //寻卡
if ( ( cStatus == MI_OK ) && ( ulLen == 0x10 ) ) //寻卡成功返回卡类型
{
* pTagType = ucComMF522Buf [ 0 ];
* ( pTagType + 1 ) = ucComMF522Buf [ 1 ];
}
else
cStatus = MI_ERR;
return cStatus;
}
/*
* 函数名:PcdAnticoll
* 描述 :防冲撞
* 输入 :pSnr,卡片序列号,4字节
* 返回 : 状态值
* = MI_OK,成功
* 调用 :外部调用
*/
char PcdAnticoll ( u8 * pSnr )
{
char cStatus;
u8 uc, ucSnr_check = 0;
u8 ucComMF522Buf [ MAXRLEN ];
u32 ulLen;
ClearBitMask ( Status2Reg, 0x08 ); //清MFCryptol On位 只有成功执行MFAuthent命令后,该位才能置位
WriteRawRC ( BitFramingReg, 0x00); //清理寄存器 停止收发
ClearBitMask ( CollReg, 0x80 ); //清ValuesAfterColl所有接收的位在冲突后被清除
ucComMF522Buf [ 0 ] = 0x93; //卡片防冲突命令
ucComMF522Buf [ 1 ] = 0x20;
cStatus = PcdComMF522 ( PCD_TRANSCEIVE, ucComMF522Buf, 2, ucComMF522Buf, & ulLen);//与卡片通信
if ( cStatus == MI_OK) //通信成功
{
for ( uc = 0; uc < 4; uc ++ )
{
* ( pSnr + uc ) = ucComMF522Buf [ uc ]; //读出UID
ucSnr_check ^= ucComMF522Buf [ uc ];
}
if ( ucSnr_check != ucComMF522Buf [ uc ] )
cStatus = MI_ERR;
}
SetBitMask ( CollReg, 0x80 );
return cStatus;
}
/*
* 函数名:CalulateCRC
* 描述 :用RC522计算CRC16
* 输入 :pIndata,计算CRC16的数组
* ucLen,计算CRC16的数组字节长度
* pOutData,存放计算结果存放的首地址
* 返回 : 无
* 调用 :内部调用
*/
void CalulateCRC ( u8 * pIndata, u8 ucLen, u8 * pOutData )
{
u8 uc, ucN;
ClearBitMask(DivIrqReg,0x04);
WriteRawRC(CommandReg,PCD_IDLE);
SetBitMask(FIFOLevelReg,0x80);
for ( uc = 0; uc < ucLen; uc ++)
WriteRawRC ( FIFODataReg, * ( pIndata + uc ) );
WriteRawRC ( CommandReg, PCD_CALCCRC );
uc = 0xFF;
do
{
ucN = ReadRawRC ( DivIrqReg );
uc --;
} while ( ( uc != 0 ) && ! ( ucN & 0x04 ) );
pOutData [ 0 ] = ReadRawRC ( CRCResultRegL );
pOutData [ 1 ] = ReadRawRC ( CRCResultRegM );
}
/*
* 函数名:PcdSelect
* 描述 :选定卡片
* 输入 :pSnr,卡片序列号,4字节
* 返回 : 状态值
* = MI_OK,成功
* 调用 :外部调用
*/
char PcdSelect ( u8 * pSnr )
{
char ucN;
u8 uc;
u8 ucComMF522Buf [ MAXRLEN ];
u32 ulLen;
ucComMF522Buf [ 0 ] = PICC_ANTICOLL1;
ucComMF522Buf [ 1 ] = 0x70;
ucComMF522Buf [ 6 ] = 0;
for ( uc = 0; uc < 4; uc ++ )
{
ucComMF522Buf [ uc + 2 ] = * ( pSnr + uc );
ucComMF522Buf [ 6 ] ^= * ( pSnr + uc );
}
CalulateCRC ( ucComMF522Buf, 7, & ucComMF522Buf [ 7 ] );
ClearBitMask ( Status2Reg, 0x08 );
ucN = PcdComMF522 ( PCD_TRANSCEIVE, ucComMF522Buf, 9, ucComMF522Buf, & ulLen );
if ( ( ucN == MI_OK ) && ( ulLen == 0x18 ) )
ucN = MI_OK;
else
ucN = MI_ERR;
return ucN;
}
/*
* 函数名:PcdAuthState
* 描述 :验证卡片密码
* 输入 :ucAuth_mode,密码验证模式
* = 0x60,验证A密钥
* = 0x61,验证B密钥
* u8 ucAddr,块地址
* pKey,密码
* pSnr,卡片序列号,4字节
* 返回 : 状态值
* = MI_OK,成功
* 调用 :外部调用
*/
char PcdAuthState ( u8 ucAuth_mode, u8 ucAddr, u8 * pKey, u8 * pSnr )
{
char cStatus;
u8 uc, ucComMF522Buf [ MAXRLEN ];
u32 ulLen;
ucComMF522Buf [ 0 ] = ucAuth_mode;
ucComMF522Buf [ 1 ] = ucAddr;
for ( uc = 0; uc < 6; uc ++ )
ucComMF522Buf [ uc + 2 ] = * ( pKey + uc );
for ( uc = 0; uc < 6; uc ++ )
ucComMF522Buf [ uc + 8 ] = * ( pSnr + uc );
cStatus = PcdComMF522 ( PCD_AUTHENT, ucComMF522Buf, 12, ucComMF522Buf, & ulLen );
if ( ( cStatus != MI_OK ) || ( ! ( ReadRawRC ( Status2Reg ) & 0x08 ) ) )
{
// if(cStatus != MI_OK)
// printf("666") ;
// else
// printf("888");
cStatus = MI_ERR;
}
return cStatus;
}
/*
* 函数名:PcdWrite
* 描述 :写数据到M1卡一块
* 输入 :u8 ucAddr,块地址
* pData,写入的数据,16字节
* 返回 : 状态值
* = MI_OK,成功
* 调用 :外部调用
*/
char PcdWrite ( u8 ucAddr, u8 * pData )
{
char cStatus;
u8 uc, ucComMF522Buf [ MAXRLEN ];
u32 ulLen;
ucComMF522Buf [ 0 ] = PICC_WRITE;
ucComMF522Buf [ 1 ] = ucAddr;
CalulateCRC ( ucComMF522Buf, 2, & ucComMF522Buf [ 2 ] );
cStatus = PcdComMF522 ( PCD_TRANSCEIVE, ucComMF522Buf, 4, ucComMF522Buf, & ulLen );
if ( ( cStatus != MI_OK ) || ( ulLen != 4 ) || ( ( ucComMF522Buf [ 0 ] & 0x0F ) != 0x0A ) )
cStatus = MI_ERR;
if ( cStatus == MI_OK )
{
memcpy(ucComMF522Buf, pData, 16);
for ( uc = 0; uc < 16; uc ++ )
ucComMF522Buf [ uc ] = * ( pData + uc );
CalulateCRC ( ucComMF522Buf, 16, & ucComMF522Buf [ 16 ] );
cStatus = PcdComMF522 ( PCD_TRANSCEIVE, ucComMF522Buf, 18, ucComMF522Buf, & ulLen );
if ( ( cStatus != MI_OK ) || ( ulLen != 4 ) || ( ( ucComMF522Buf [ 0 ] & 0x0F ) != 0x0A ) )
cStatus = MI_ERR;
}
return cStatus;
}
/*
* 函数名:PcdRead
* 描述 :读取M1卡一块数据
* 输入 :u8 ucAddr,块地址
* pData,读出的数据,16字节
* 返回 : 状态值
* = MI_OK,成功
* 调用 :外部调用
*/
char PcdRead ( u8 ucAddr, u8 * pData )
{
char cStatus;
u8 uc, ucComMF522Buf [ MAXRLEN ];
u32 ulLen;
ucComMF522Buf [ 0 ] = PICC_READ;
ucComMF522Buf [ 1 ] = ucAddr;
CalulateCRC ( ucComMF522Buf, 2, & ucComMF522Buf [ 2 ] );
cStatus = PcdComMF522 ( PCD_TRANSCEIVE, ucComMF522Buf, 4, ucComMF522Buf, & ulLen );
if ( ( cStatus == MI_OK ) && ( ulLen == 0x90 ) )
{
for ( uc = 0; uc < 16; uc ++ )
* ( pData + uc ) = ucComMF522Buf [ uc ];
}
else
cStatus = MI_ERR;
return cStatus;
}
/*
* 函数名:PcdHalt
* 描述 :命令卡片进入休眠状态
* 输入 :无
* 返回 : 状态值
* = MI_OK,成功
* 调用 :外部调用
*/
char PcdHalt( void )
{
u8 ucComMF522Buf [ MAXRLEN ];
u32 ulLen;
ucComMF522Buf [ 0 ] = PICC_HALT;
ucComMF522Buf [ 1 ] = 0;
CalulateCRC ( ucComMF522Buf, 2, & ucComMF522Buf [ 2 ] );
PcdComMF522 ( PCD_TRANSCEIVE, ucComMF522Buf, 4, ucComMF522Buf, & ulLen );
return MI_OK;
}
void IC_CMT ( u8 * UID, u8 * KEY, u8 RW, u8 * Dat )
{
u8 ucArray_ID [ 4 ] = { 0 };//先后存放IC卡的类型和UID(IC卡序列号)
PcdRequest ( 0x52, ucArray_ID );//寻卡
PcdAnticoll ( ucArray_ID );//防冲撞
PcdSelect ( UID );//选定卡
PcdAuthState ( 0x60, 0x10, KEY, UID );//校验
if ( RW )//读写选择,1是读,0是写
PcdRead ( 0x10, Dat );
else
PcdWrite ( 0x10, Dat );
PcdHalt ();
}
void ShowID(u16 x,u16 y, u8 *p, u16 charColor, u16 bkColor) //显示卡的卡号,以十六进制显示
{
// u8 num[9];
// u8 i;
///* for(i=0;i<4;i++)
// {
// num[i*2]=p[i]/16;
// num[i*2]>9?(num[i*2]+='7'):(num[i*2]+='0');
// num[i*2+1]=p[i]%16;
// num[i*2+1]>9?(num[i*2+1]+='7'):(num[i*2+1]+='0');
// }
// num[8]=0;
//
// LCD_ShowString(6,110,110,16,16,num); */
// printf("ID>>>%srn", num);
}
以下为主程序:
#include "rc522.h"
int main()
{
...
RC522_Init(); //初始化射频卡模块
...
while(1)
{
RC522_Handel();
}
return 0;
}
实际使用中发现的一些问题:
⑴ SPI1_Init()中的IO口初始化速度最好为2MHZ或10MHZ。50MHZ是会对通讯情况有较大影响。手册中也有提到:
2019/12/05更新:
⑵ M500PcdConfigISOType()中对RFCfgReg寄存器的配置应改为0X4F,实际测试中发现0X7F效果很差,改为0X4F后会好很多。即改为
WriteRawRC( RFCfgReg, 0x4F );

最后
以上就是可爱手套最近收集整理的关于【MFRC522】STM32 MFRC522 IC读卡 程序及原理图的全部内容,更多相关【MFRC522】STM32内容请搜索靠谱客的其他文章。
发表评论 取消回复