word完整版可点击如下下载>>>>>>>>
基于单片机的医院呼叫系统设计-硬件开发文档类资源-CSDN下载内容包括详细设计文档word版,附带开题报告和相关PPT等文档,供大家参考学习。也可在本博客主页找到更多下载资源、学习资料请访问CSDN下载频道.https://download.csdn.net/download/u013253075/43757921
目 录
摘要---------------------------------------------------------------- I
ABSTRACT----------------------------------------------------------- II
1 引言------------------------------------------------------------- 1
1.1 研究背景-------------------------------------------------- 1
1.2 研究目的和意义-------------------------------------------- 1
1.3 研究内容与方法-------------------------------------------- 2
2 系统总体方案设计------------------------------------------------- 3
2.1 无线呼叫系统的总体构成------------------------------------ 3
2.2 系统基本的工作过程---------------------------------------- 4
3 医院呼叫系统硬件电路设计----------------------------------------- 5
3.1 STM32最小系统电路设计------------------------------------- 5
3.2 系统电源电路设计------------------------------------------ 8
3.3 无线收发模块电路设计-------------------------------------- 9
3.4 显示模块电路设计----------------------------------------- 10
3.5 报警模块电路设计----------------------------------------- 12
3.6 键盘模块电路设计----------------------------------------- 12
3.7 语音模块电路设计----------------------------------------- 13
3.8 整体电路设计--------------------------------------------- 15
4 医院呼叫系统软件设计-------------------------------------------- 16
4.1 呼叫系统主程序设计--------------------------------------- 16
4.2 无线收发模块程序设计------------------------------------- 17
4.3 语音模块程序设计----------------------------------------- 18
4.4 显示模块程序设计----------------------------------------- 19
4.5 键盘模块程序设计----------------------------------------- 20
4.6 系统调试------------------------------------------------- 21
5 总结和展望------------------------------------------------------ 22
5.1 总结----------------------------------------------------- 22
5.2 展望----------------------------------------------------- 22
参考文献----------------------------------------------------------- 23
致谢--------------------------------------------------------------- 25
附录--------------------------------------------------------------- 26
摘 要
目前,医院使用的系统大多为有线呼叫系统,存在功能单一、布线繁琐、成本高而且位置相对固定,病患在遇到紧急事态时,不能得到医护人员的及时救助,错过最佳治疗时间而死亡的情况屡见不鲜。特别是医院在临时加床的情况下,不能紧急呼叫,针对传统有线呼叫系统存在的各种不足,为提高医院的服务质量和医护人员工作效率,因此设计了新型的无线病房呼叫系统。本系统将很轻松地避免上述问题,能使病患随时随地进行呼叫,方便医护人员能快速准确的获取信息,并及时进行救助。
该系统是以单片机STM32F103为核心的基于无线网络的医院病房呼叫系统,分为从机和主机两大部分,从机上的STM32完成编码并经由无线网络的数据发送端口向主机发送呼叫请求,主机通过无线网络的数据接收端口接收来自病患的呼叫请求。利用单片机STM32进行解码,解码后由OLED显示模块显示,蜂鸣器发出声音报警以此来达到提醒效果,显示屏则显示发出请求病患的病床位置信息,医护人员根据显示的信息及时为病患提供治疗和帮助。系统采用单片机作为控制和分析核心,利用无线收发模块传输数据和信息,实现病房呼叫系统所有功能。
关键词:STM32 无线传输模块 语音芯片 呼叫系统
ABSTRACT
At present, most of the systems used in hospitals are wired call systems, which have single functions, cumbersome wiring, high costs and relatively fixed locations. When patients meet with emergency situations, they cannot get timely assistance from medical personnel, and it is common for them to die due to missing the best treatment time. Especially in the case of temporary extra beds, the hospital can not make emergency call, aiming at the shortcomings of the traditional wired call system, in order to improve the service quality of the hospital and the efficiency of the medical staff, a new wireless ward call system is designed. This system will be very easy to avoid the above problems, can make patients call anytime and anywhere, convenient medical staff can quickly and accurately obtain information, and timely rescue.
The system is a wireless network-based hospital ward call system based on mcu Stm32f103, which is divided into two parts: slave computer and host computer, the encoding is completed from STM32 on the plane and the call request is sent from Port to the host via the wireless network data, the host receives the call from the patient through the data receiving port of the wireless network. And decodes the call by using the SCM STM32, after decoding, the OLED display module displays, and the buzzer sends out a sound alarm to achieve the alert effect, the display screen shows the position information of the requested patient's bed, and the medical staff can provide treatment and help to the patient according to the information displayed. The system uses single chip microcomputer as the control and analysis core, uses the wireless transceiver module to transmit data and information, realizes all functions of the ward call system.
Keywords:STM32 wireless transmis sionmodule voice chip calling system
1 引言
伴随着科学技术的快速发展,人们对医院医疗水平和服务质量的要求也越来越高,特别是紧急情况下,医护人员能否对病患进行及时诊断或救助至关重要,直接影响到医院的医疗水平和服务质量。该系统的设计主要分为两部分:接收主机和发送从机。有双向无线通信,OLED显示,语音通话,蜂鸣器报警几部分构成,方便快捷、故障率低,病患在使用过程中无需四处寻找,也不用大喊大叫,简单轻松按一下病床旁的按钮呼叫,所需要的就会立即的解决。所以,一个良好的病房呼叫管理系统是对于病患和医院来说都是至关重要的。
1.1 研究背景
我国人口数量巨大,医疗资源紧张,随着医院医疗体制改革的不断深化和科学技术的快速发展,现代医院护理对于紧急医疗状况的病患需要快速、及时的获知并处理来确保生命安全,医护人员则通过蜂鸣器报警及液晶显示屏来获取求助信息,并及时给予帮助。为了提高医院的工作效率,同时满足广大人民群众对医疗水平日益增长的需求,使医院提供更高质量的医疗服务和水准。无线呼叫系统,安装方便,成本低,使用简单且符合医院对可移动性的需求,所以无线病房呼叫系统完全可以满足现代化医护管理的要求,因此,无线的病房呼叫系统将成为大趋所向。
1.2 研究目的和意义
病房呼叫系统是一种紧急呼叫工具,病患可以向医护人员寻求诊断和帮助,也是提高医院的医疗保健水平的必备设备之一。本系统的设计可以实现病患对护士站的护士的呼叫,......
当今社会由于人们生活水平的提高,对关乎生命的医疗服务业需求也越来越高,病房呼叫系统的质量好坏又直接关系到病患的生命安全,因此一直受到各大医院的广泛关注,本病房呼叫系统的建设“以病患为中心”为原则,方便病患,提高医院的医护水平和医护人员工作效益为目的,......
1.3 研究内容与方法
为了改善有线病房呼叫系统的不足,在无线病房呼叫系统的设计中采用了以STM32为核心研发的呼叫系统。研究内容主要有以下几个方面:
(1)系统方案设计。本系统选用模块化方法进行设计,.....
(2)系统硬件设计。其内容包含单片机的选用、芯片的功能,......
(3)系统软件设计。其中含有主程序流程的设计、......
为了实现的该系统设计的功能,按照以下方法来实现整个系统的功能研究和可行性分析:
(1)功能模块的划分,......
(2)控制芯片的选......
(3)各功能模块软件的调试以......
(4)另一方面,在满足系统性能指标的前提下,不仅要考虑到系统的可用性,.......
2 系统总体方案设计
2.1 无线呼叫系统的总体构成
病房呼叫系统的开发是基于国内外相关技术的发展,同时结合我国医院病房监护的实际情况,以满足病患的要求,并充分考虑其安装成本和稳定性,......
本系统的构成分为两大部分:主机和从机。每个病房都设有多个从机,多个从机处于等待外部呼叫信号的状态,当病患按动安装在床头的呼叫按键进行呼叫请求时,OLED显示屏显示病患的床位号,蜂鸣器发出声音进行报警提醒医生或者护士,.......如图2-1所示。

图2-1 呼叫系统框图
2.2 系统基本的工作过程
本系统的设计分为从机和主机两大部分。呼叫从机安装在病床旁由病患所有,接收主机则安装在护士站由医护人员所有。如果病患突发紧急情况或请求帮助时,通过从机上的呼叫按钮呼叫医护人员,从机上的STM32完成编码并经由无线网络的数据端口向主机发送呼叫请求。主机通过无线网络的数据接收端口接收来自病患的呼叫请求,请求接收后进行解读、随后OLED屏幕显示、蜂鸣器警报,显示屏则显示发出请求病患的病床位置信息,医护人员根据显示的信息及时为病患提供治疗和帮助,为避免医护人员忽略信息或人员缺勤等问题的发生,走廊内的双面显示屏同时显示呼叫病患的病床位置,当呼叫未到达时,走廊内的显示屏将显示当前时间。如果多名病患同时按下呼叫请求按钮,OLED显示屏将依次显示病患的病床信息,同时蜂鸣器进行报警来通知医护人员,及时给予病患相应的救助,因为主机与从机通过无线网络连接,所以病患可以与医护人员直接通话请求帮助,大大节省了时间。
3 医院呼叫系统硬件电路设计
病房呼叫系统主要由OLED显示模块、电源模块、键盘模块、语音模块、报警模块和无线收发模块组成,通过无线网卡发送信号是电路主机部分设计的基本构思。......
无线病房呼叫系统所采用的芯片为STM32F103是STM32系列当中的一个典型型号,是一款32位高速单片机,该系列不仅提升工作响应速度,同时具有功效低的优势,主频高达72Mhz,其CPU的工作电压范围:2.0~3.6V。
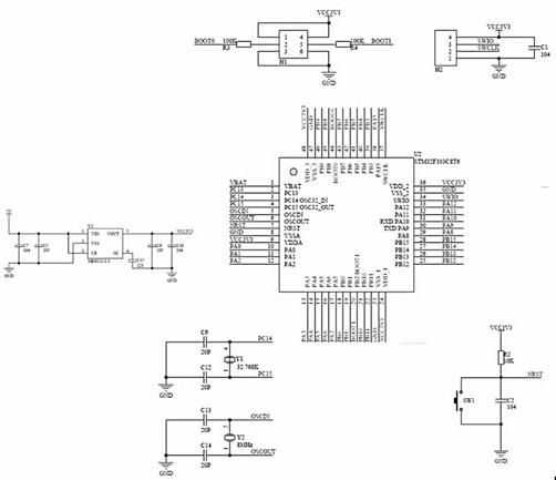
3.1 STM32最小系统电路设计
STM32最小系统包括控制芯片、电源电路、晶振电路、复位电路、......如图3-1所示。

图3-1 STM32最小系统原理图
STM32F103系列芯片的CPU即Cortex--M3内核,除了内核,还设有GPIO、 USART(串口)、ADC、SPI等模块,这些即片上外设。内核与片上外设之间......如表3-1所示。
表3-1 芯片介绍
| 单片机 | 核心处理器 | 时钟频率 | 存储容量 | 类型 |
| STM32F103C8T6 | ARM® Cortex-M3™ | 72MHZ | 128KB | 闪存 |
STM32芯片主体系统由驱动单元和被动单元构成,其中,......
晶振电路提供了基本的系统时钟为主控制芯片,外围的工作及CPU的工作都根据这个时钟,电容的作用是确保晶振所输出的振动频率是稳定平和的。......具体如表3-2所示。
表3-2 系统时钟的选择
| SW | SW=00 | SW=01 | SW=10 |
| 系统时钟 | 内部时钟 | 外部时钟 | 锁相环 |
STM32支持三种复位的方式:系统复位、源复位、......
系统复位将复位所有寄存器至它们原本的初始状态。......如表3-3所示。
表3-3 系统复位方式
| 复位方式 | 1 | 2 | 3 | 4 | 5 |
| 系统 复位 | NRST引脚上的低电平 | 窗口看门狗计数终止 | 独立看门狗计数有终止 | 软件复位 | 低功耗管理复位 |
电源复位重新设置除备份区域外的所有记录,只要有下列事件发生,......如表3-4所示。
表3-4 电源复位方式
| 复位方式 | 1 | 2 |
| 电源复位 | 上电复位和掉电复位 | 从待机模式中返回 |
所有这些复位源都作用于NRST引脚上,并在复位延迟期间保持低水平,对于外部复位,......
备份域复位有两个特别的复位,其复位只影响到备份区域,......如表3-5所示。
表3-5 备份域复位方式
| 复位方式 | 1 | 2 |
| 备份域复位 | 软件复位,备份区域复位可由设置备份域控制寄存器(RCC_BDCR)中BDRST位产生 | 在VDD和VBAT两者掉电的前提下,VDD或VBAT上电将引发备份区域复位 |
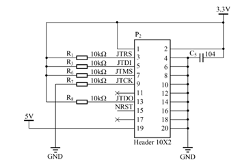
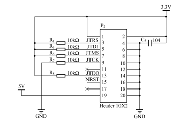
下载电路是JTAG接口,原理图如图3-2所示,有四个引脚,作用是给单片机下载程序以及在线调试,它是一种通过专用的JTAG测试工具和调试内部节点[7],.......

图3-2 JTAG原理图
启动配置电路,如图3-3所示,配置为最常用的FLASH为启动领域。BOOT0、BOOT1是单片及STM32的芯片上的两个引脚,这两个引脚在芯片复位时的电平状态决定了芯片复位后从哪个区域开始执行[8],有三种模式具体见表3-6。

图3-3 启动配置电路图
表3-6 STM32的三种启动模式
| 管脚 | 模式 |
| BOOT1=x BOOT0=0 | 从用户闪存启动,这是正常的工作形式。 |
| BOOT1=0 BOOT0=1 | 从系统存储器启动,这种形式启动的程序功能由厂家设置。 |
| BOOT1=1 BOOT0=1 | 从内置SRAM启动,这种形式能够用于调试。 |
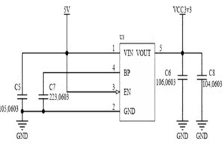
3.2 系统电源电路设计
电源是整个系统工作的基础,是正常运行最基本的保障。......。
由于单片机和串口均为低功耗器件,其工作电压为3.3V,将接口的5V电源经过一对电容滤波后发送到AMS117-3.3芯片上进行电压稳定,稳压之后同理经过一......如图3-4所示。

图3-4 电源电路原理图
3.3 无线收发模块电路设计
有关无线收发模块的设计,选用新型的广泛的2.4GHZ无线收发芯片NRF24L01,采用SPI通信,主打高频率,低功耗,传输可靠性高,可以连接到各种单片......
MCU通过SPI接口,将NRF2......,具体如表3-7所示。
表3-7 NRF24L01的四种工作模式
| 模式 | PWR_UP | PRM_RX | CE | FIFO 寄存器状态 |
| 接收模式 | 1 | 1 | 1 | - |
| 发射模式 | 1 | 0 | 1 | 数据在TX FIFO寄存器中 |
| 发射模式 | 1 | 0 | 1-0 | 停在发送模式,直至数据发送完 |
| 待机模式2 | 1 | 0 | 1 | TX FIFO为空 |
| 待机模式1 | 1 | - | 0 | 无数据传输 |
| 掉电模式 | 0 | - | - | - |
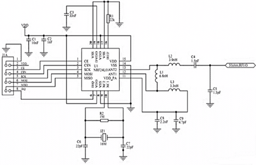
将NRF24L01无线收发模块分别装于主机和从机。来实现主机和从机之间双向信息的传递,无线收发模块通过串口与STM32之间通信。当病患进行呼叫请求时,......如下图3-5所示。

图3-5 NRF24L01电路原理图
3.4 显示模块电路设计
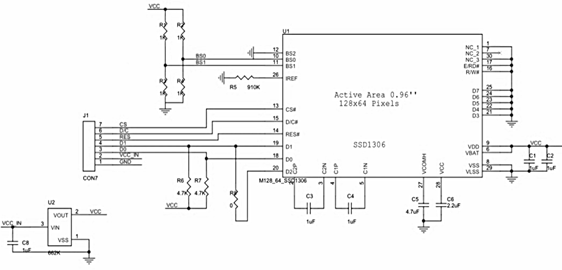
为了快速的反馈信息,使显示更加直观,数字化显示的智能仪器是医院不可缺少的部分,因此无线病房系统的采用OLED显示屏,平时若没有呼叫传入时,显示屏显示当前时间......
主机采用OLED显示器,多种接口方式,最多支持五种,只要3.3V电压就可正常工作,它的优点在于OLED显示屏的响应时间短,便于汉字显示的同时显示相关的数字信息。液......如图3-6所示。

图3-6 OLED电路原理图
OLED采用自发光原理不需要背光源,所需材料少,制作步骤少,......能如表3-8所示。
表3-8 OLED引脚阐明
| 编号 | 符号 | 引脚阐明 |
| 1 | GND | 电源地 |
| 2 | VCC | 电源正极 |
| 3 | D0 | 时钟引脚 |
| 4 | D1 | 数据引脚 |
| 5 | Res | 复位引脚 |
| 6 | DC | 数据/命令 |
| 7 | CS | 片选 |
3.5 报警模块电路设计
无线病房呼叫系统不仅要将呼叫信息实时显示在显示屏上,而且为避免医护人员出现失误或人员紧急等问题的发生,同时蜂鸣器报警来提示医护人员有病患请求帮助,......
蜂鸣器是一种专门发声的器件,通常采用直流电压供电,广泛应用于报警器、定时器等电子领域。只要达到蜂鸣器得额定电压,它就会发出声音,......
报警模块在硬件连接上也十分简单,STM32驱动一个蜂鸣器加上其外围电路构成。......如图3-7所示。

图3-7 报警模块电路图
3.6 键盘模块电路设计
键盘按照结构原理科分为两类,一类是触点式开关按键,另一类是无触点式开关按键,......
独立按键式直接用I/O口线构成的单个按键电路,其特点式每个按键单独占用一根I/O口线,每个按键的工作不会影响其他I/O口线的状态。独立式按键电路配置灵活,......电路图如下图3-8所示。

图3-8 独立键盘电路图
3.7 语音模块电路设计
为及时了解病患的需求,使服务更快捷的同时医护人员也能在短时间内快速作出应对措施,因此,语音通话功能是提高医院工作效率和服务质量的重要部分。......
(1)I2S Philips标准。
(2)MSB对齐标准。
(3)LSB对齐标准。
(4)PCM标准。
在四种不同标准中本系统中我们使用的PCM标准。支持全双工/半双工通信......
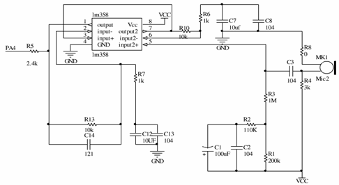
语音采集模块如图3-9所示,由于原声音信号经过麦克风传入时比较微弱,要在LM358中放大并发送到单片机STM32,增大声音的音量......
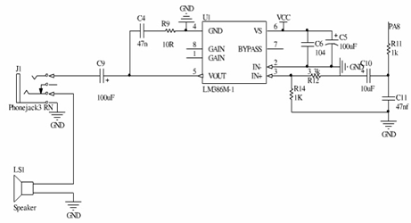
LM386是一款低功耗低电压音频集成功放元器件......

图3-9 语音采集电路图

图3-10 语音播放电路图
3.8 整体电路设计
本无线病房呼叫系统整体由单片机STM32、OLED显示模块、NRF24L01无线传输、......整体电路原理图如图3-11所示。

图3-11 整体电路原理图
4 医院呼叫系统软件设计
该系统的软件设计成可分为主程序的设计、按键模块的设计、语音通话模块的设计、OLED显示模块及双向无线收发模块的设计。系统软件的设计是本系统至关重要的一步,......
4.1 呼叫系统主程序设计
当病房的呼叫系统启动时,先检查电源状态,初始化单片机STM32、OLED显示装置、蜂鸣器、声音传送和所有线路模块,给单片机设定定时初值,一切正常后,......流程图如图4-1所示。

图4-1 主程序流程图
4.2 无线收发模块程序设计
SPI口对NRF24L01输出功率频道进行设置,无线通信功能主要通过NRF24L01......
一套完整的无线通信系统至少需要编写以下两部分程序:NRF24L01发送端程序和NRF24L01接收端程序。其中,发送端通过NRF24L01模块产生2.4G无线信号,同理,......
首先完成初始化,设置为发送模式。当CPU通过数据发送端口向单片机传输数据,单片机STM32通过NRF24L01无线通讯读取发送来的数据,随机单片机STM32对接收到的数据进行处理,......流程图如图4-2所示。

图4-2 无线收发模块流程图
4.3 语音模块程序设计
语音模块采用I2S音频协议,它是通过一个同步串行通信接口,......
首先,激活PCM录音模式,......。
其次,读取PCM数据,从SCI_HDATO中获得数据,......
最后,因为FATFS,在本文件被创建后,使......。
启动时,首先进行初始化,同时扫描字库,其次在检查SD Kagan目录下......。如图4-3所示。

图4-3 语音模块流程图
4.4 显示模块程序设计
OLED是一种宽视角、自发光显示器,是一款显示图像、数字和专用符号而设计的显示屏。......步骤如下,如图4-4所示。
- 建立单片机STM32F103的I/O接口与OLED......。
(2)进行初始化OLED......
(3)通过函数进行程序编写将想要的信息显......
(4)最后执行OLED清屏,.......

图4-4 显示模块流程图
4.5 键盘模块程序设计
独立式按键的软件常采用查询式结构。
程序设计的核心是先逐位查询每根I/O口线的输入状态,......
首先运行该系统,初始值为0,如果为低电平,则表示按下了相应的键盘,.....如图4-5所示。

图4-5 键盘模块流程图
4.6 系统调试
首先,对无线病房呼叫系统源程序进行调试,根据病房呼叫系统的各模块的功能及工作过程,画出程序流程图,然后根据绘制的程序......
其次,把程序写入到实物中,启动电源,当一号病床呼叫键被按下,无线收发模块接收到从机发来的信号,蜂鸣器报警,对应的指示灯被点亮,......
在系统调试过程中,为了减少出错的几率以节省时间,首先要对一个模块一个模块的进行调试来减少错误率,在每个模块完成调试确保无误的前提下......病房呼叫系统实物图4-6所示。

图4-6 呼叫系统实物图
5 总结和展望
5.1 总结
基于STM32医院无线呼叫系统具有很强的实用性,该系统特有的无线呼叫将大大简化系统的安装过程,在减少成本的同时提高了系统可靠性和灵活性,方便了医院的管理。本病房呼叫系统在运用过程中,病患能及时、快捷的呼叫医护人员,NRF24L01无线模块的运用同时......
5.2 展望
在系统调试过程中出现了许许多多的问题,同时程序调试方面有不足之处,如声音发出有延时,报警声音不够悦耳,显示屏显示模糊不清晰,后来我通过查询多方面资料及询问老师等方式找原因,从根源下手顺利解决了这些问题使整个呼叫系统有了很大程度的完善,......
致 谢
不悔梦归处,只恨太匆匆。感谢一直不曾放弃的自己,辛苦和眼泪都是成长,在不经意间汇成生命的宽度,语言只能表达万分之一的情感,一楼一宇,一草一木,写尽千山,落笔是你,山水相逢,终有一别,我们后悔有期。
为方便参考,一起打包的资料如下,可在下面链接下载哦

下载地址如下:
基于单片机的医院呼叫系统设计-硬件开发文档类资源-CSDN下载内容包括详细设计文档word版,附带开题报告和相关PPT等文档,供大家参考学习。也可在本博客主页找到更多下载资源、学习资料请访问CSDN下载频道.https://download.csdn.net/download/u013253075/43757921
本文介绍了在设计的过程的关键点,供大家参考学习,如果下载链接失效、对其他单片机硬件设计感兴趣、有不明白的或者错误的,可以添加徽biyezhan007

郑重声明,此文章提供给大家做参考模板,杜绝一切不良学术不良行为。
最后
以上就是彩色微笑最近收集整理的关于基于STM32的医院呼叫系统设计摘 要1 引言2 系统总体方案设计3 医院呼叫系统硬件电路设计4 医院呼叫系统软件设计5 总结和展望致 谢的全部内容,更多相关基于STM32内容请搜索靠谱客的其他文章。
发表评论 取消回复