一、实验目的:
1)熟悉常用门电路的逻辑功能。
2)了解门电路的特性和参数的测试方法。
3)了解TTL门电路与CMOS门电路的不同。
4)熟悉TTL集电极开路门和三态门电路的特点与功能。
二、实验内容
1)CT74LS00逻辑功能测试
输入端A、B分别输入不同的逻辑电平,测试输出端F相应的逻辑状态,把结果记入表1中,并测试输入短路电流IIS及输入高电平电流IIH。
2)TTL门输入负载特性测试
RP=20kΩ。由小到大改变电阻RP的值,分别测出不同RP时对应的输入电压URI的值,将测试结果记入表2中。根据实验数据作出输入负载特性曲线,并确定开门电阻RON和关门电阻ROFF的值
3)CMOS门电路的测试
①4069逻辑功能测试
输入端分别输入不同的逻辑电平,测试输出端F相应的逻辑状态,把结果记入表1中,并测试输入短路电流IIS及输入高电平电流IIH。
②按照下列电路连接,改变电阻RP的值,观察不同RP时对应的输入电压值URI有无改变?输入端电流有无改变?
4) OC与非门的使用
在四2输入OC与非门CT74LS03中任选一个门连接如图1所示的两个测试电路,并测试输出填入表1,比较说明OC门的输出需要接电阻和电源的原因。
图1 集电极开路门测试电路
5)三态门逻辑功能测试及应用
在CT74LS125中任选一个三态门,列真值表,测试并记录其逻辑功能。
三、实验测试参数表格及步骤
1)CT74LS00逻辑功能测试
输入端A、B分别输入不同的逻辑电平,测试输出端F相应的逻辑状态,把结果记入表1中,并测试输入短路电流IIS及输入高电平电流IIH。

图1 CT74LS00逻辑功能测试电路
表1 CT74LS00逻辑功能表
| 输 入 | 输 出 | |
| A B | 电压/V | F |
| 0 0 | 3.5 | 1 |
| 0 1 | 3.5 | 1 |
| 1 0 | 3.5 | 1 |
| 1 1 | 0 | 0 |
其中 输入短路电流IIS= -352uA 输入高电平电流IIH=13.1uA
2)TTL门输入负载特性测试
RP=20kΩ。由小到大改变电阻RP的值,分别测出不同RP时对应的输入电压URI的值,将测试结果记入表2中。根据实验数据作出输入负载特性曲线,并确定开门电阻RON和关门电阻ROFF的值

图2 输入负载特性测试电路
表2 输入负载特性测试数据
| RP /kΩ | 0 | 2 | 4 | 6 | 8 | 10 | 12 | 14 | 16 | 18 | 20 |
| URI /V | 0 | 0.663 | 1.115 | 1.393 | 1.506 | 1.569 | 1.610 | 1.638 | 1.662 | 1.681 | 1.698 |

图2(1)输入负载特性曲线
开门电阻RON≥17.391 KΩ 关门电阻ROFF≤4.570 KΩ (当Rp=20kΩ时)
3)CMOS门电路的测试
①4069逻辑功能测试
输入端分别输入不同的逻辑电平,测试输出端F相应的逻辑状态,把结果记入表1中,并测试输入短路电流IIS及输入高电平电流IIH。

图3 4069逻辑功能测试电路
表2 4069逻辑功能表
| 输 入 | 输 出 | |
| A | 电压/V | F |
| 0 | 5 | 1 |
| 1 | 0 | 0 |
测试输入短路电流IIS=0 A 输入高电平电流IIH=0 A。
②按照下列电路连接,改变电阻RP的值,观察不同RP时对应的输入电压值URI有无改变?输入端电流有无改变?
图4 CMOS门电路测试电路
经分析有:改变电阻RP的值,对于不同RP的值,对应的输入电压值UR没有改变,且电压值恒为0;输入端电流也没有改变,且输入端电流也恒为0。
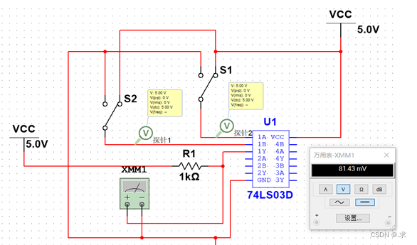
4) OC与非门的使用 在四2输入OC与非门CT74LS03中任选一个门连接如图4所示的两个测试电路,并测试输出填入表4,比较说明OC门的输出需要接电阻和电源的原因。

图4(1) CT74LS03与非门测试电路

图4(2) CT74LS03与非门测试电路
表4 CT74LS03逻辑功能表
| 输 入 | 输出Y1 | 输出Y2 | ||
| A B | 电压/V | 逻辑 | 电压/V | 逻辑 |
| 0 0 | 2.273 | 1 | 5 | 1 |
| 0 1 | 2.273 | 1 | 5 | 1 |
| 1 0 | 2.273 | 1 | 5 | 1 |
| 1 1 | 0 | 0 | 0.081 | 0 |
(由于芯片的内部原因,2.273V虽然电压较低,但是也默认为高电平)
5)三态门逻辑功能测试及应用
在CT74LS125中任选一个三态门,列真值表,测试并记录其逻辑功能。

图5 CT74LS125三态门逻辑功能测试电路(低电平有效)
表5 CT74LS125逻辑功能表
| 输 入 | 输 出 | |
|
| 电压/V | F |
| 0 0 | 0 | 0 |
| 0 1 | 3.5 | 1 |
| 1 0 | 2.273 | 0 |
| 1 1 | 2.273 | 0 |
最后
以上就是悲凉超短裙最近收集整理的关于数电实验:门电路实验的全部内容,更多相关数电实验内容请搜索靠谱客的其他文章。
发表评论 取消回复