声明:本文来自于微信公众号 新榜(ID:newrankcn),作者:新榜,授权热心网友转载发布。
数字人直播摊上事儿了。
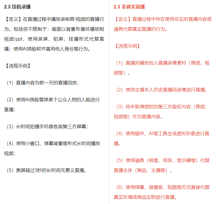
近日,腾讯视频号发布《视频号橱窗达人【发布低质量内容】实施细则》修订意见征集通知(下文简称“细则”),拟限制数字人直播。
细则提到,直播过程中使用非实时直播内容或道具代替真实直播的行为都是“非真实直播”,属于“低质量内容”,并举例说明,使用插件、AI等工具生成虚拟形象进行直播是典型的违规行为。
据知情人士透露,视频号目前并未对数字人直播做类型区分。此前视频号官方向媒体表示,数字人直播、虚拟人直播二者概念在视频号中没有区分,且均属于违规行为。
也就是说,不论是数字人带货直播还是数字人娱乐直播,不论是AI驱动的数字人直播,还是真人驱动的数字人直播,不论是有对应真人的数字分身,还是完全凭空创造的虚拟形象,只要不是真人直播,都在限制之列。
值得注意的是,目前细则中并未涉及视频,主要聚焦直播,也就是说,利用AI、数字人技术进行创作的视频达人暂时不受影响。

目前,细则还在意见征集阶段,正式公布时间尚未确定,但细则一旦正式发布,视频号或将限制数字人直播,同时禁止买卖虚拟人代播软件。
据悉,对于违规达人,视频号将根据情节轻重予以处罚,包括但不限于减少直播推荐、减少账号推荐、限制直播带货能力等限制措施。

此前,数字人被不少人认为是一种颇具潜力的内容形式。艾瑞咨询发布的《2024年中国虚拟数字人产业发展白皮书》显示,2023年,我国数字人带动的产业市场规模为3334.7亿元,预计2025年达到6402.7亿元。

近日,李佳琦所属的美ONE就宣布,今年618开始,美ONE旗下“所有女生”直播间将测试数字人直播,并搭建AI智能客服。李佳琦也表示,希望通过AI技术创造千万个化身。
早在去年,谦寻也涉足数字人直播带货,旗下子公司谦语智能和羚客分别推出了AI数字人直播业务和一站式AI智能直播综合服务平台。据悉,谦语智能已与苏宁易购、特步集团等品牌签订AI数字人直播品牌合作。
现在,视频号给了数字人直播当头一棒。
视频号对数字人直播开了第一枪
曾几何时,数字人直播还是那个“最靓的仔”。
颜值高、成本低、24小时无休,近几年随着人工智能技术的进步,不少人认为数字人可能会成为直播行业内容变革、降本增效的利器。
查看视频号发现,平台上存在大批数字人相关账号,有人用数字人带货,有人卖数字人软件、有人提供数字人直播运营服务。视频号上业已形成一个不小的数字人产业。

带货方面,不少商家、品牌已经开始尝试用数字人带货。比如早在2022年,就有本地生活商家用单日成本190元的数字人,做到了单场直播带货7万元左右。(延伸阅读:《不怕996,200元播一天,数字人才是终极社畜?》)
内容方面,抖音、快手、B站等平台已经相继出现了“金桔2049”“狐璃璃”“Vox Akuma”等数字人主播。比如靠着有趣好玩的直播内容,“狐璃璃”在快手从0开始涨粉百万。

在视频号的细则发布前,大多数平台对数字人直播的态度都以规范、鼓励为主。比如去年4月,腾讯还推出了创作工具“腾讯智影”,可以帮助用户制作数字人分身用于直播。

“腾讯智影”官网界面
去年5月,抖音发布《抖音关于人工智能生成内容的平台规范暨行业倡议》,对虚拟人直播做了严格规范,比如:
必须显著标识,方便用户区分虚拟和现实。
必须由真人驱动,虚拟主播账号如果想正常使用,背后的真人使用者必须进行实名注册和认证,直播时,也必须由真人驱动进行实时互动,不允许完全由人工智能驱动进行互动。
必须尊重平台相关社区规范,包括禁止发布侵权内容,禁止发布违背科学常识、弄虚作假、造谣传谣内容,直播要求与真人一致等。
不过在这份倡议中,抖音也首次公开承认虚拟人直播的“合法性”。抖音明确提到,使用人工智能辅助创作本身,并不会违反平台规范,是被允许的行为。平台将提供虚拟人的注册能力,并对已注册的虚拟人形象进行保护。
(延伸阅读:《抖音新规落地!虚拟主播终于“合法”,但必须自曝身份、真人驱动》)
据了解,抖音虽然没有推出自己的数字人工具,但抖音旗下的火山引擎接入了多家数字人公司的技术接口,方便商家使用数字人进行内容生产、直播带货。
快手、京东、B站明显更看好数字人直播。
此前,快手相继推出了AIGC数字人解决方案“快手智播”和数字人平台“女娲”。快手商业化算法负责人江鹏曾在2024快手磁力大会上表示,“女娲”能支撑超过2200路数字人24小时同时开播。
京东在今年推出了采用创始人刘强东形象的数字人主播“采销东哥”。4月16日,“采销东哥”的京东首播累计成交额超5000万元。
据了解,目前京东已经上线了数字人平台“京东云言犀”,今年618期间,有超过5000多个品牌直播间使用“京东云言犀”的数字人带货。京东曾表示,未来将打造数百位AI数字人总裁。
得益于深厚的二次元氛围,B站可能是对数字人接受度最高的内容平台之一,站内拥有大量二次元数字人主播。近日,B站还推出了创作工具"必剪Studio",可以帮助创作者制作数字分身。

至于淘宝,对数字人直播的态度是“睁一只眼闭一只眼”。有接近淘宝的内部人士告诉新榜编辑部,只要不违反平台规范,淘宝不会限制数字人直播,但也不会给予额外扶持。
目前为止,视频号是唯一一个明确发布通知准备限制数字人直播的平台。作为业内的重量级选手,其他平台是否会跟进,目前尚未可知。
数字人直播何罪?为何遭视频号“封杀”
既然其他平台大多持开放态度,为什么视频号偏偏要“封杀”数字人直播?
视频号玩家二凸认为,平台的首要任务是保证自己不出问题,现在太多人搞数字人诈骗,平台肯定要禁止。“平台很多时候会从风控角度考虑问题,它肯定要保证自己的基本盘不受侵害。抖音不禁止,是因为抖音审核团队比视频号人多,觉得风险可控。”
的确,有人希望用数字人创作内容、直播带货,但也有人想用数字人诈骗,最有名的当属“假靳东事件”。此前,曾有人盗用演员靳东的形象制作数字人,借此吸引辨别能力较弱的中老年人,最终实行诈骗。
有从业者认为,视频号用户整体年纪偏大,对数字人的辨别能力也更弱。

不少媒体报道称,在数字人这门生意中,最赚钱的并不是利用数字人创作、带货的人,而是售卖数字人软件、提供数字人运营服务的人。据“视智未来”报道,曾有数字人公司通过高频召开代理商大会,在全国招募了3000个代理商,狂揽过亿代理费。很多时候,数字人成了割韭菜的噱头。
磊哥曾经是一个数字人服务商,为客户提供数字人相关服务,但现在他早已“认清现实”,结束了自己的数字人生意。在他看来,数字人带货本身就是一个伪命题,之前赚钱的商家更多是特例。
“数字人操作简单,可以24小时不间断直播,会大大抢占真人直播的时长,但数字人很难解决直播过程中的复杂互动环节,用户体验并不好。从销售数据来看,因为互动模板化,缺乏趣味性,数字人的带货效果也不好。商业的本质是变现,用数字人带不来效果,那就没有任何意义。”
和磊哥一样,交个朋友副总裁、淘宝事业部总经理崔东升同样不看好数字人直播,两人都觉得数字人的最大限制是没有革命性的技术突破,内容表现力和带货力比不上真人。
崔东升认为,最先进的人工智能技术必然会先应用在手机、智能家居、汽车等领域,现在这些领域都未有大的突破,数字人直播更不可能。“数字人直播还有一个伦理问题,如果不告诉用户是数字人,那就是诈骗;如果告诉用户数字人,数字人的吸引力将大大下降。”
在他看来,数字人不会给直播行业带来革命性变化,更多会是一个节能提效工具。
除了技术限制,前DCCI互联网数据中心创始人“胡延平EarthRambler”还对数字人存在的意义提出了质疑。
近日,“胡延平EarthRambler”发微博说,人的内心不仅有抗算法性,而且有抗智能性、抗虚拟性,这是自然人的天生直觉。认为数字人会带来人格化的传播体验,不过是一条想象出来的歧途。
“站在科技与流行角度,数字人其实一点都不潮,一点都不酷。作为一个个活生生的人,更希望看到的是活生生。”

资深电商专家丰年曾在个人账号中提到,数字人的使用者大多是直播新手或者想投机取巧(也可能是降本增效)的品牌方或者商家,希望通过话术录音+循环播放的方式实现无人直播效果,本质上和录播并无区别。
有从业者认为,因为公众号延续下来的阅读习惯,视频号天然更适合以口播为主的数字人,目前视频号平台上的数字人比例也更高,但与此同时,钻空子的人也多,数量大、内容质量差的数字人形成了劣币驱逐良币的趋势。
或许这也是为什么视频号将数字人直播定义为“低质量内容”。查看细则发现,与“非真实直播”并列的包括“套路直播、消极直播、低俗内容、引人不适、视听质量差”等,这些都会造成极差的用户体验。
据知情人士透露,视频号希望并鼓励真实的真人主播,能跟观众进行实时的互动,为用户提供更好的直播观看体验。
平台的核心工作是抢占用户时长,必然要为用户提供优质内容。或许在视频号看来,数字人直播就是“反人性”的劣质内容。
相比抖音等平台,视频号虽因背靠微信流量不俗,但内容质量始终存在短板。限制数字人直播,或许是因为视频号希望给真人主播留出更多空间,加速优质内容的产生。
数字人直播何去何从?
一个新事物出现后,人们总是会对它抱有过分的期待。此前不少从业者尝试将数字人和各行各业结合,甚至认为数字人能一定程度上代替人类。
但几年实践下来的结果证明,数字人不是万能的,它有着各种各样的限制。
视频号的细则或许更像是一个提醒:数字人从业者该冷静下来了,去探索真正具备内容价值、商业价值、社会价值的数字人应用场景。比如数字人与知识类达人结合,可能是目前接受度较高的数字人应用场景之一。
今年1月,快手数字人“包晴天”靠着直播科普法律知识,做到了单月涨粉107万。头部达人“刘润”也早早开始用数字人辅助视频创作。
“胡延平EarthRambler”提到:“数字人最终只会局限在娱乐-游戏-广告-服务-助手-智能体-机器人等部分场景。”
丰年则认为:“如果你有数字人直播的丰富实践经验,且有一盘适合数字人直播的货盘,典型的就是高毛利的功效护肤及滋补保健类食品,你在不录播且不违反其他抖音规则的前提下,且没有心怀叵测的同行偶然刷到并举报你,你是完全可以通过数字人直播矩阵赚到钱的。”
整体来看,虽然已经发展多年,但限于技术、人性、行业规范等多个原因,数字人直播仍有一些难以解决的难题。
视频号对数字人直播的限制仅仅是个特例,还是一个开始?未来就要看数字人能否找到更多更具说服力的应用场景了。
(举报)
发表评论取消回复