5 月份刚开局,科大讯飞就为科技圈点燃了一把“AI智能”的燎原之火。 5 月 6 日,讯飞星火认知大模型成果发布会正式举行,科大讯飞董事长刘庆峰、研究院院长刘聪正式发布讯飞星火认知大模型,并从 7 个维度对讯飞星火认知大模型核心功能进行了演示,真机互动,现场实测,可以说是全程无尿点。

在演示中,讯飞星火认知大模型在文本生成、语言理解、知识问答、逻辑推理、数学能力、代码能力、多模态能力上表现非凡,特别是文本生成、知识问答、数学能力三大能力,已超越ChatGPT,这是国产AI科技的又一大突破。根据科大讯飞公布的大模型研发进度,预计 10 月底讯飞星火将整体赶超ChatGPT,可以说是非常振奋人心了。
当然,功能再硬,落地才行。在本场发布会上,科大讯飞还发布了讯飞星火认知大模型在教育、办公、汽车、数字员工等行业的应用成果。发布会现场,有不少媒体记者、嘉宾等都体验了一把讯飞星火大模型在各领域的应用。我也非常有幸受邀到发布会现场,也亲自体验了一把科大讯飞星火大模型和其相关的应用成果。

其中,最让我感兴趣的,还是星火大模型在科大讯飞智能办公本X2 上的应用升级。据悉,作为行业中第 一个吃螃蟹的人,基于讯飞星火认知大模型,讯飞智能办公本X2 进行了 2 大功能更新,发布了最 新固件。新版本结合星火认知大模型的先进技术,在笔记的记录模块中新增了【AI助手】按钮,在原本自动记录会议内容的基础上,实现了会议内容“语篇规整”和生成“会议纪要”两大功能的跃升。

语篇规整,化繁为简
依托于科大讯飞的智能语音技术,讯飞智能办公本X2 能够在开会时,将会议内容录音并实时转换成文字,帮助用户自动记录会议内容。新升级的讯飞智能办公本X2,搭载了讯飞星火认知大模型,在实现自动记录会议内容的同时,还能将会议中口语化的词汇、语气词、未经修饰的语言进行精简加工,智能处理成为更易阅读的书面文本。

处理过的内容,不会改变原文的意思,却能将会议记录篇幅缩短20%到40%,相比阅读原文,阅读效率提高50%以上。现场体验下来,感觉这个功能非常的实用,特别是对于一些需要经常开会的商务人士来说,不用多花一分钱就能享受到这么好的升级服务,可以说是非常大的福利了。
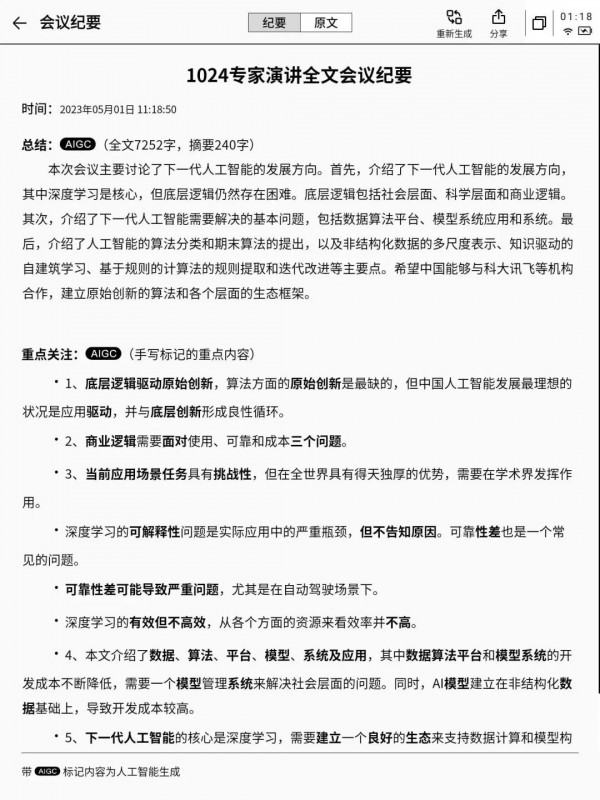
会议纪要,重点提炼
工作中,你一定遇到过这样的场景:开一下午的会,大家一起天马行空的开会讨论,你一嘴我一嘴的……讨论过程很激烈,但会后的内容整理却很糟心。即使是有像讯飞智能办公本X2 这样的会议记录助手,能帮你把会议内容都记录下来并转写成文字,但“一下午的讨论=几万字的记录内容”,这要我们怎么get重点,轻松掌握会议精髓?
用户所想的,讯飞智能办公本X2 也早就想到了。在会议内容自动记录的基础功能上,这次依托讯飞星火大模型,讯飞智能办公本X2 又新增了“会议纪要”功能:在一场会议中,讯飞智能办公本X2 可以同步录音并转写文字,文字下方,我们自己还可以手写记录一些重要信息。开完会后,使用讯飞智能办公本X2 的“会议纪要”功能,就可以对会议记录全量的文本内容进行智能提炼摘要,形成一份精简的会议纪要……这样,会议的重点信息就一目了然了!

在讯飞星火大模型的赋能下,讯飞智能办公本X2 肯定能让你的工作效率UP!当然,讯飞智能办公本X2 能够有如此强大的功能升级,这与科大讯飞自身的实力也是分不开的。
据悉,科大讯飞最早在 2011 年就承建了语音及语言信息处理国家工程实验室,而且在认知智能领域中不断投入进行研发,有长达十几年的积累,同时,其在认知智能大模型最核心的Transformer深度神经网络算法方面拥有丰富的经验,且已广泛应用于科大讯飞的语音识别和图文识别等,已达到国际领先水平。
另外,科大讯飞现已开源 6 个大类、超过 40 个通用领域的系列中文预训练语言模型,相关模型库月均调用量超 1000 万,在Github平台获得星标数位列同类中文预训练语言模型前列。这一次,通过科大讯飞星火大模型和讯飞智能办公本X2 的体验我们可以看到,科大讯飞美好诠释了什么是弯道超车。

(推广)
发表评论取消回复