声明:本文来自于微信公众号 新播场(ID:New_bc),作者:场妹,授权热心网友转载发布。
越发火热的小游戏。
3月底,微信和抖音相继发布面向小游戏的激励政策,其中抖音拿出前所未有的“一九”分成,令从业者十分振奋;4月,双方又前后脚举行了小游戏大会。
小游戏赛道上,硝烟味弥漫。
新播场还关注到,如今抖音上关于小游戏的直播和短视频内容越来越多。而微信也公开表示,视频号直播也逐渐成为小游戏重要增长方式。
双方会如何争夺小游戏这块蛋糕?
小游戏持续爆火
小游戏成年轻人的“新宠”,大家不是忙着《召唤神龙》,就是在着急《抓大鹅》。小游戏带来的高流量高收益很是抢眼,甚至多家游戏公司的财报都出现了小游戏的身影,这让小游戏直接晋升为游戏圈的“待爆顶流”。
近几年,几乎年年都有爆款小游戏的出现:2021年的《合成大西瓜》、《召唤神龙》,2022年的《羊了个羊》,2023年爆火的《咸鱼之王》,以及近日火爆全网的《抓大鹅》......
据“引力引擎”的数据,《抓大鹅》已经霸榜微信小游戏人气榜21天,且位居抖音小程序榜单的小游戏榜榜首。

抖音上,“抓大鹅”的话题播放量达12.5亿次,有众多关于游戏的过关攻略短视频和相关直播。
其中,短视频多以游戏攻略为主,达人对着一个筐子里的东西正在收拾,有些是农场食品,有些则是珠宝翡翠,偶尔嘴里还会嘟囔着“颠锅”,但他们都是同样的游戏规则,集齐三个就能消除。如果在一开始你没有选择划走,那你大概率会被这个视频“硬控”一段时间,直到博主顺利通过游戏关卡。
直播则是实时记录主播的游戏过程,除了真正在通关游戏的主播之外,还有主播选择故意出错的方式增加节目效果。这样看似不太聪明的操作,更能引起观众的互动和讨论。

此前,用户多是在短视频信息流刷到小游戏广告,如今,已经有越来越多达人入场,选择短视频和直播的方式进行推广,通过各种小游戏的广告素材,借短视频或者直播等方式引起用户的好奇心,促使用户下场验游戏,从而赚取厂商的现金奖励。
在抖音星图游戏发行人计划里,《抓大鹅》上线的直播任务预算为50万,与达人的结算方式为“游戏人数+收入分成”,参与主播达到了3600多位。
直播和短视频,已经成为小游戏的重要宣发渠道。不止对于抖音如此,对于微信同样如此。
微信公开课IAA小游戏专场上,公开课讲师薛斐丹分享了微信小游戏平台的《生态发展与内容观察》,提到:“目前我们观察到在游戏直播的领域,好的内容可以达到100万以上的日场观,同时也能达到5%以上的转化效率。在单品规模的表现上看,该类产品它的成长周期非常的快,季度的一个规模就能突破5,000万以上的一个注册和流水规模。”
微信小游戏团队还在会上透露,今年一季度,小游戏日活同比上涨20%,IAA小游戏月活5亿,广告主年同比增长35%,流量主增长15%,IAA小游戏是带动大盘用户增长的主要贡献者,视频号直播也逐渐成IAA小游戏重要增长方式。
抖音猛攻小游戏
3月底,一项对于小游戏的政策调整,被解读为抖音猛攻小游戏的强烈信号。
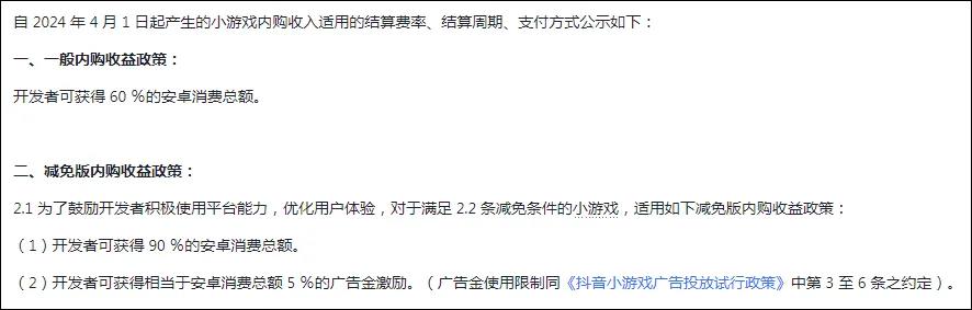
3月28日,抖音开放平台公布了关于小游戏内购收入结算规则的新政策。自4月1日起,抖音小游戏将执行新的开发者分成政策,将小游戏内购收入结算划分成为“一般内购收益政策”和“减免版内购收益政策”。

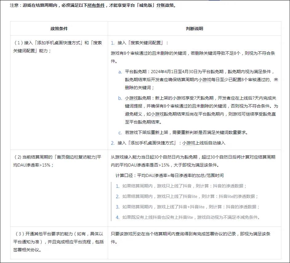
具体分析,针对在安卓渠道上线的小游戏,如果满足以下的要求:
小游戏上线后拥有自动接入“添加手机桌面快捷方式”和“8个审核通过的搜索关键词配置”的能力;
小游戏在30个自然日结算周期的“首页侧边栏复访能力”平均 DAU (Daily Active User/日活跃用户)渗透率 >15%;
开通其他平台要求的能力,只要该游戏历史在当个结算期间内查询得到有完成签署协议的记录,都算是满足条件。
那么,平台将会对此进行减免,采取“一九开”的分成方式,开发者能够获得90%的消费总额,还可以取得相当于消费总额5%的广告金激励。

前所未有的“一九”分成,迎来了大量关注。
在抖音这项对于小游戏的让利计划之前,微信3月也推出了小游戏增长激励计划:不属于棋牌类的IAA游戏开发者的广告金激励比例提至最高40%。

所以,抖音猛攻小游戏,也被解读为“硬刚”微信、抢夺小游戏这块诱人的蛋糕。
抖音和微信针对小游戏领域的隔空叫板,不仅体现在3月发布的新政策,还有前后脚举办的小游戏大会。
4月23日,巨量引擎在长沙召开巨量引擎抖音IAA游戏大会。次日,微信就在武汉召开微信公开课-IAA 小游戏专场。

会上,巨量引擎宣布抖音平台投入超过50亿元的资源扶持抖音小游戏的发展,包括运营补贴、立项扶持、广告激励等。
而微信小游戏团队则在会上透露,今年一季度,小游戏日活同比上涨20%,IAA小游戏月活5亿,广告主年同比增长35%,流量主增长15%,IAA小游戏是带动大盘用户增长的主要贡献者。
熟悉的“头腾大战”,在短视频之后,似乎在小游戏地盘再次上演......
为达人带来什么利好?
相较微信的社交优势,抖音能够推红小游戏,很大程度上在于流量及内容优势
。
在短平快竖屏短视频内容的长期教育下,抖音用户对于这种碎片化、高刺激感的小游戏接受度更高;而且短视频能够将小游戏的高光内容、爽点进行放大、传播,从而为小游戏的推广和裂变带来天然土壤。
巨量算数调研的数据就显示,小游戏用户游戏粘性和付费意愿较强,大部分小游戏用户已经形成了基于品类的长期习惯,超70% 小游戏用户同时在玩两款以上小游戏,每天游玩超过1小时的用户占比近40%。
不过,如今微信背后也有视频号,同样不缺流量和达人。双方接下来的较量,或许也会是视频号和抖音的竞争。

不仅如此,随着抖音小游戏分成政策的让利,势必会吸引更多的游戏开发者,从而进一步做大平台的小游戏盘子。而更多小游戏的出现,也会给平台的达人带来新一轮红利,无论是对于游戏的推广,还是通过直播游戏获得流量、打赏变现,都是新一轮利好信号。
不过,相较于游戏App,对于达人而言,创作小游戏相关内容面临的问题是同质化严重、难以有新的内容创意出现。所以,达人往往会进行频繁更换小游戏产品。如今,直播小游戏的也多为粉丝数较少的主播,还没有出现标杆案例。
抖音能在腾讯固若金汤的游戏城墙上撬开一道口子么?吸引更多厂商入驻后,抖音未来能否在自己的生态里打造更多爆款小游戏,反哺平台的更多达人?一切还有待继续观察。
(举报)
发表评论取消回复