声明:本文来自于微信公众号 头号AI玩家(ID:AIGCplayer),作者:卷毛,授权热心网友转载发布。
2024年正在成为“AI应用元年”。互联网时代最基础的产品功能——搜索,已经在生成式AI技术的驱动下发生改变。
据AI产品榜统计,“秘塔AI搜索”夺冠2024年3月全球AI产品增速榜,其访问量达721万次,增速达551.36%。

传统搜索引擎基于关键词罗列了大量搜索结果,但仍需要我们自己去分辨广告、寻找有效答案。而AI搜索引擎的出现,改变了这一信息获取方式,通过AI对话就能呈现出准确答案,大幅度提升了搜索效率,还能满足深入挖掘问题的复杂需求。
海内外的AI搜索引擎越来越多,包括支持联网搜索的AI对话产品,如ChatGPT、Claude、Kimi Chat;
传统搜索引擎搭载大模型的新产品,如Gemini、*、文心一言、360AI搜索;
由大模型驱动的新一代AI搜索引擎,如Perplexity、You、天工AI搜索、秘塔AI搜索;
还有定位于垂直领域的AI搜索产品,如淘宝问问(电商)、Glean(企业管理)、DevvAI(编程)……
各个内容平台内部也陆续上线了AI搜索功能,比如抖音的“AI搜”,优酷的“AI搜片”,小红书的“搜搜薯”。

图源抖音(左)、小红书(右)
北京大学武汉人工智能研究院副院长马修军教授表示,从需求端来看,用户对搜索引擎的基本诉求首先是“真实+准确+全面”,然后才是“易用+快速”。
这些AI搜索引擎到底表现如何?“头号AI玩家”从中选择了六款相对热门的AI搜索引擎进行实测,分别是:
Perplexity
You
文心一言
天工AI搜索
360AI搜索
秘塔AI搜索
评测维度包括以下几个方面:
1.用户体验:包括界面设计、操作流程、生成速度等,理想的AI搜索引擎应提供简洁易用的操作界面,让用户能快速上手,并提供流畅的搜索体验。
2.内容准确性:回答是否满足用户的需求,信息准确、可用,具备时效性。AI搜索引擎应准确理解用户的查询意图,并返回相关且高质量的结果。
3.引用能力:是否拥有广泛的数据来源,引用来源与问题的关联性、本身可信度如何,回答是否全面准确。
4.功能丰富度:除了基本的搜索功能,是否提供更多实用的、个性化的功能,如追问、语音搜索、视频搜索等。
我们通过数十道问题来综合评估AI搜索引擎的表现,涉及生活、兴趣、工作等各类场景:
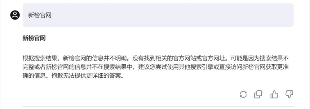
查询网站:新榜官网
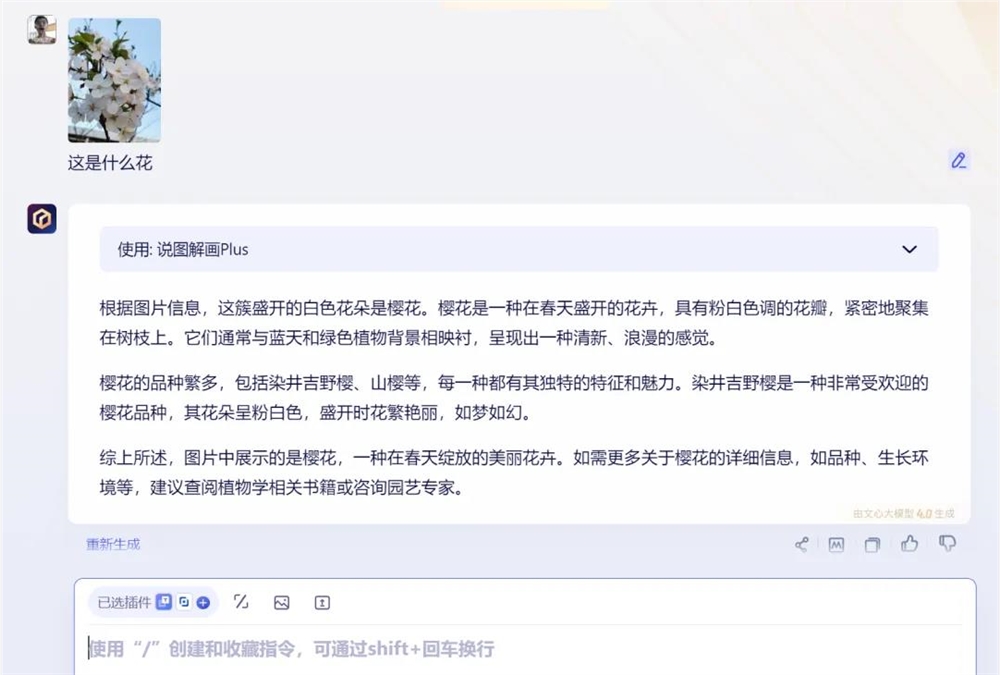
识别图像:这是什么花
新闻热点:猫一杯为什么被封号了
梗百科:成都迪士尼是什么梗
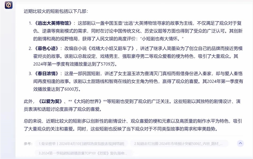
短剧推荐:最近有什么短剧比较火
视频定位:“臣妾要告发熹贵妃私通”在《甄嬛传》第几集
旅游:6月上海飞新疆怎么买机票最划算
选购:小米SU7同价位电车对比
健身:久坐之后适合做的拉伸动作
菜谱:鸡胸肉怎么做简单又好吃
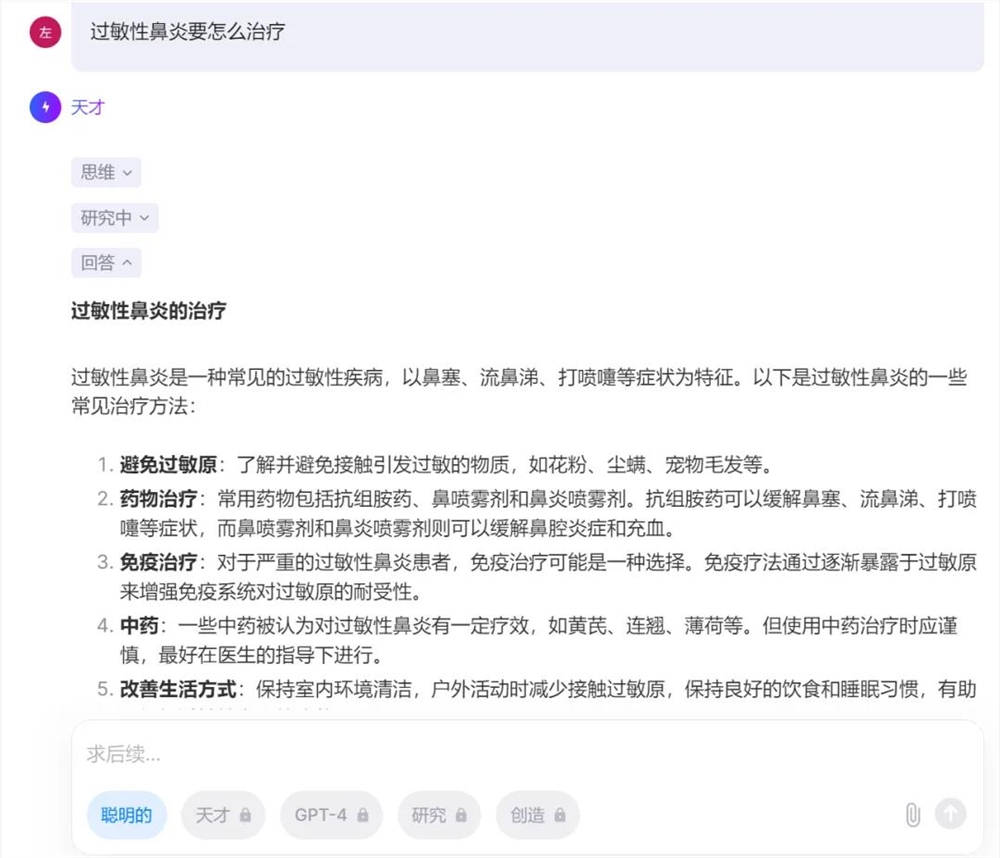
医疗:过敏性鼻炎要怎么治疗
市场调研:全球搜索引擎市场现状,AI会产生什么影响
……
参考日常使用场景,每个问题我们都用口语化的中文来提问,横向比较AI搜索引擎第一次生成的回答,部分问题进行了追问。
需要注意的是,评测结果仅反映了AI搜索引擎在这些特定条件下的表现,并不能全面代表其大模型的整体水平。
省流版评测结果

Perplexity:明星AI搜索引擎
简介:拥有百万用户的Perplexity,可能是海外最受欢迎的AI搜索引擎,其利用GPT、Claude、Llama等AI模型驱动联网搜索并给出实时答案。

网站:https://www.perplexity.ai/
价格:基础功能免费,无限制的GPT-4等高级功能需要订阅,月费20美元。
用户体验:★★★★
页面简洁,生成速度很快,回答要点呈现清晰,图片和视频内容与文字分左右两列排版;引用部分有数字小标,点击可直接跳转至出处。

内容准确性:★★★
支持中文,回答较简洁,但来源有限,追问可能会出现幻觉,比如在推荐了《我在八零年代当后妈》等4部热门短剧后,再询问其他短剧就是编造的答案了。

引用能力:★★★
在免费模式下,引用来源只显示5条,不多但提取和归纳信息较准确,中文信息多源于新闻网站或官网,可以表格形式输出回答。

功能丰富度:★★★★
除了通用的全网搜索,专注模式可针对特定范围进行搜索,比如YouTube、Reddit。订阅专业版后,还可以上传图像和PDF文档提问。另外,发现页面可看到最新热点话题的专业讨论;图书馆页面相当于一个素材库,可归类和搜索历史记录。

focus模式

Discover页面
推荐指数:★★★★
英文搜索的表现可能更好,推荐给有高频使用需求的玩家。
You:私密但贵
简介:一款私密、个性化的AI聊天机器人和搜索引擎,由两名前Salesforce员工于2020年创立。

网址:https://you.com/
价格:Smart模式免费,Genius、GPT-4、Research等无限制的高级功能需要订阅,月费20美元。
用户体验:★★★★
生成速度较快,页面简洁,输入框下方可直接选择模型和模式。
内容准确性:★★★
Smart模式的回答都比较简短,支持中文回答,但不太了解最新的中文互联网动态,时效性一般。Genius、GPT-4、Research等模式回答更完整,也显示相关参考网站。

引用能力:★★
Smart模式没有显示引用来源,对中文网站收录很少,比如找不到新榜官网,不认识猫一杯,另外也无法直接显示图像或视频结果。Perplexity可以实现的基本功能在You属于高级功能,每日体验额度有限。


功能丰富度:★★★★
可切换页面风格,设置私人(无痕)模式和安全搜索范围,定制个性化回答风格,还支持AI文生图。

推荐指数:★★★
免费使用的话中文结果不太理想,想尝试多个模型来搜索的付费玩家可冲。
文心一言:新手友好
简介:作为中国市场份额排名第一的搜索引擎,百度于2023年3月16日发布了新一代知识增强大语言模型文心一言,目前用户数已超过2亿,API日均调用量也突破了2亿。

网站:https://yiyan.baidu.com/
价格:免费使用文心大模型3.5,4.0上下文长度、图片生成效果等升级,最低连续包月49.9元。
用户体验:★★★★
预设指令多,容易上手。3.5模型生成速度较快,选择插件后速度略慢。
内容准确性:★★★
回答较完整,使用“仔细想想”插件还可以在输出环节自主拆解答案并进行精准校验,极大提升了回答的准确性和可靠性。不过文心一言的内容审核比较严格,3.5和4.0模型都无法给出具体网址,像“猫一杯为什么被封号了”这个问题就显示无法回答。

引用能力:★★★
3.5和4.0模型都会显示引用的几个来源,数量较少,回答不会一一注明对应出处。但关于国内热点的信息时效性很强,比如短剧推荐中参考了2024Q1的播放量。

功能丰富度:★★★★
输入时有AI识图、AI文字转视频、学术检索、金融助手等数十种插件可选择,百宝箱页面也有预设的各种指令,应用场景丰富。

推荐指数:★★★★
对国内新手玩家比较友好的AI搜索产品,集成文心大模型和生态伙伴的多种能力。
天工AI搜索:聚合多模态
简介:2023年8月,昆仑万维推出首个融入大模型技术能力的AI搜索产品“天工AI搜索”,包括AI搜索、对话、画画、写作、识图、速读、数据分析等多项功能。

网站:https://www.tiangong.cn/
价格:免费开放。
用户体验:★★★★
免费无限制,生成速度快,使用流畅,可在网页端和手机端无缝切换。
内容准确性:★★★★
实时性强,能回答对于当前热点新闻的问题。搜索时可选择简洁模式、增强模式(检索更多网页,提供更全面个性化的答案),以及研究模式(结构更细致,研究更深入),后面两种模式的回答更加准确。

引用能力:★★★★★
所有回答都包含信源索引,对应的参考文献都显示在页面右侧。来源包括音频、视频网站,如抖音、B站、蜻蜓FM,回答中会插入图片、音频等内容。

功能丰富度:★★★★★
研究模式支持快速整合大量资料,自动生成大纲和脑图,并以表格形式列出相关的事件、组织和人物。点击编辑按钮,用户还可以在文档中对回答进行二次编辑。


推荐指数:★★★★★
聚合多模态内容,而且全免费可用。
360AI搜索:一步到位
简介:360集团推出的基于360智脑大模型的新一代答案引擎,2024年初该App正式上架多个安卓应用商店,旨在为复杂的搜索查询提供更相关、更全面、更智能的答案。

网站:https://www.sou.com/
价格:免费开放。
用户体验:★★★
页面简洁,设计与传统搜索引擎类似,输入框在左上角,但首页的热门内容是以AI问答形式分要点呈现的,结构清晰。搜索模式没有可选项,生成速度一般。
内容准确性:★★★★
360AI搜索的回答比较完整,不仅含有追问、相关内容、延伸阅读,参考资料等板块,还有思维导图和图片视频资料的略缩图。

引用能力:★★★★
搜索时会显示阅读和总结的网页内容数量,引用广泛,AI会选择相匹配的几十个网页提取内容。回答中有信源索引,追问选项较多。

功能丰富度:★★★★
360AI搜索支持分析网页内容、视频网站,涵盖多语言能力,包括中文、英文、日文、法文等。回答内容也支持一键改写,转换创作风格。

推荐指数:★★★★
一步到位的AI搜索,引用来源广泛。

秘塔AI搜索:专业深度
简介:国内AI创企秘塔科技2024年初推出的AI搜索产品,定位为专业搜索引擎,具有语义理解能力强、支持多轮对话式搜索的特点,Slogan是“没有广告,直达结果”。

网站:https://metaso.cn/
价格:免费开放。
用户体验:★★★★★
免费好用,有网站和微信小程序。搜索过程可视化,速度较快,左侧呈现总结后的答案,右侧自动列出要点信息,清晰易懂。


内容准确性:★★★★★
能够深度理解用户的搜索意图,结果展示更结构化,比较全面。不过没有延申问题选项,需要用户主动追问。
引用能力:★★★★
来源广泛,可搜索几十个来源进行总结,但少了其他视频类信息源,结果呈现只有文字。
功能丰富度:★★★★★
除了全网搜索,秘塔AI搜索可以切换到学术模式,限定中英文文献范围进行搜索。还可以根据大纲自动生成演示文稿,不过暂时只能套默认模板。另外,近期秘塔AI搜索更新了播客模式,支持搜索总结播客内容。

https://metaso.cn/s/mbUnP9n

https://metaso.cn/s/qKIq29q
推荐指数:★★★★★
免费无广的国产Perplexity,真香。
总结
Perplexity和You是海外广受欢迎的两款AI搜索产品,可以调用GPT、Claude等多个先进模型,英文环境下推荐使用。
如果要更懂中文的AI搜索引擎,那么国内的文心一言、天工AI搜索、秘塔AI搜索、360AI搜索都表现不错。其中,天工AI搜索和秘塔AI搜索优势相对突出,回答准确完整,而文心一言较好上手,360AI搜索提供了视频搜索结果。
作为信息连接的枢纽,搜索引擎以往一直被谷歌垄断,但同时搜索引擎的市场非常大,即使是市占率5%以下的玩家仍然收入不错。
这些新兴的AI搜索引擎或许无法轻易撼动谷歌的市场地位,但AI技术正在改变用户的搜索行为,未来搜索产品的新形态、商业化的新机遇引领着潮水的方向。
(举报)
发表评论取消回复