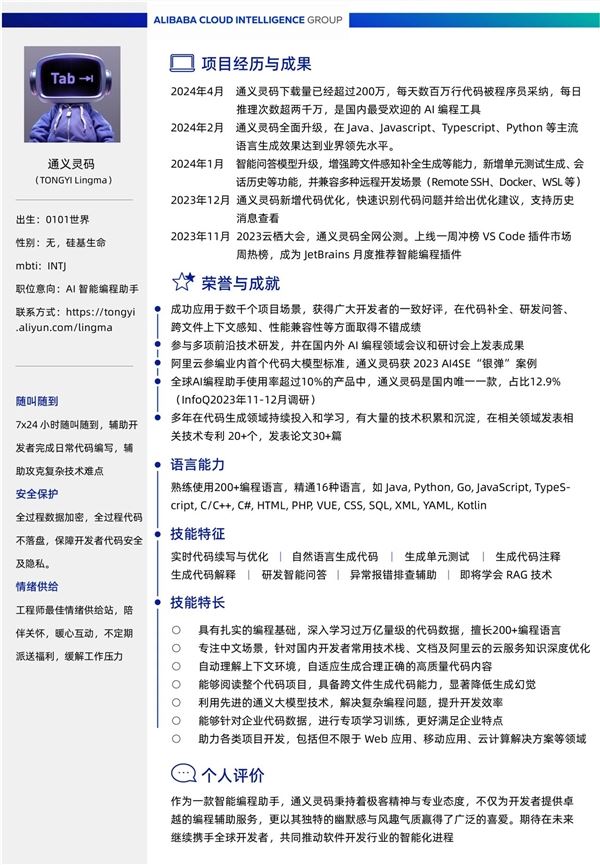
靠谱客(kaopuke.com) 4月2日 消息:阿里巴巴今日郑重宣布,迎来了一位不同寻常的“新员工”——通义灵码,工号AI001,标志着AI新纪元的开启。这位7X24小时在线的AI智能编程助手,将成为阿里大家庭中独一无二的存在。
早在2023年11月的云栖大会上,通义灵码便惊艳亮相,并启动了公测。短短一周时间,它便冲上了VSCode插件市场的周热榜,并荣获letBrains的月度推荐智能编程插件殊荣。
通义灵码的能力令人瞩目,它能够熟练运用200种编程语言,其中更是精通16种,如Java、Python、Go等主流语言,无一不彰显其卓越实力。
其技能范畴广泛而深入,包括实时代码续写与优化、自然语言生成代码、单元测试生成等,为开发者提供了全方位的辅助。更值得一提的是,通义灵码还即将掌握RAG技术,未来潜力不可估量。
这位特殊的员工不仅能够7x24小时随时为开发者服务,辅助完成日常代码编写,而且全程数据加密、代码不落盘,确保信息安全。同时,它还能为开发者提供最佳的情绪价值,让编程工作变得更加轻松愉快。
自通义灵码上线以来,其受欢迎程度持续攀升。截至目前,下载量已超过200万,每天数百万行代码被程序员采纳,每日推理次数更是超过2000万,成为了国内最受欢迎的AI编程工具。

(举报)
发表评论取消回复