声明:本文来自于微信公众号 量子位(ID:QbitAI),作者:段老湿,授权热心网友转载发布。

最近有个AI搜索工具在小圈子里挺火。

被疯狂安利的时候打满了这么几个tag:干净清爽、无广告又智能

只要输入一个问题,就能在全网范围内秒秒钟筛选出高质量相关资料摆在你眼前,还有对所有资料的一键整理、总结、归纳

这么神奇的AI工具,我们量子位必须得试试,结果……初步的试用结论是——

这玩意不仅能当普通搜索引擎来用,还能当半个办公学习神器。从思维导图到问题大纲生成,从相关事件到相关组织一应俱全……

科技爱好者可以这样学习

对于AI爱好者来说,Sora是前段时间当之无愧的热门话题,对它稍有了解就会知道,它是一种扩散模型和Transformer结合的产物。

但扩散模型到底有多神奇,能够给Sora提供骨架支撑,同时又诞生出了哪些其他成果呢?

于是我们打开了这个工具,界面简洁直白,根据搜索范围可分为学术全网两个版本,根据目标内容的详细程度,又有简洁、深入和研究三种模式可以选择。

图片

热爱学习的我们就用学术搜索来试试看,速度还是挺快的,只用了不到十秒就完成了20篇文献的总结概括(确实无广告)。

图片

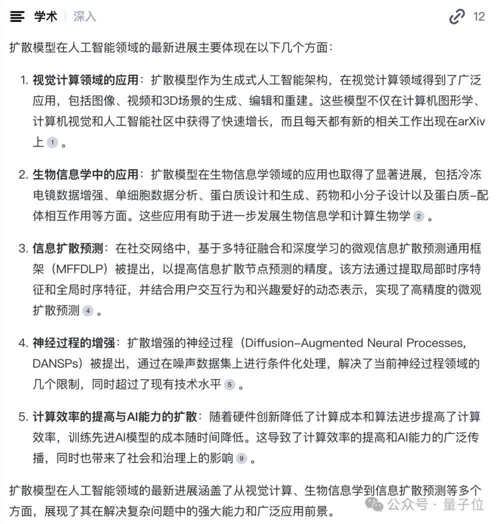
而从结果当中我们还有意外发现——原来不只在AI领域有扩散模型的概念。

图片

虽然覆盖全面的确是个好事,可是我只想了解AI领域的扩散模型啊……

没关系,开发者已经预判了我们的预判,就在这份总结的下方,点击追问就可以了。

图片

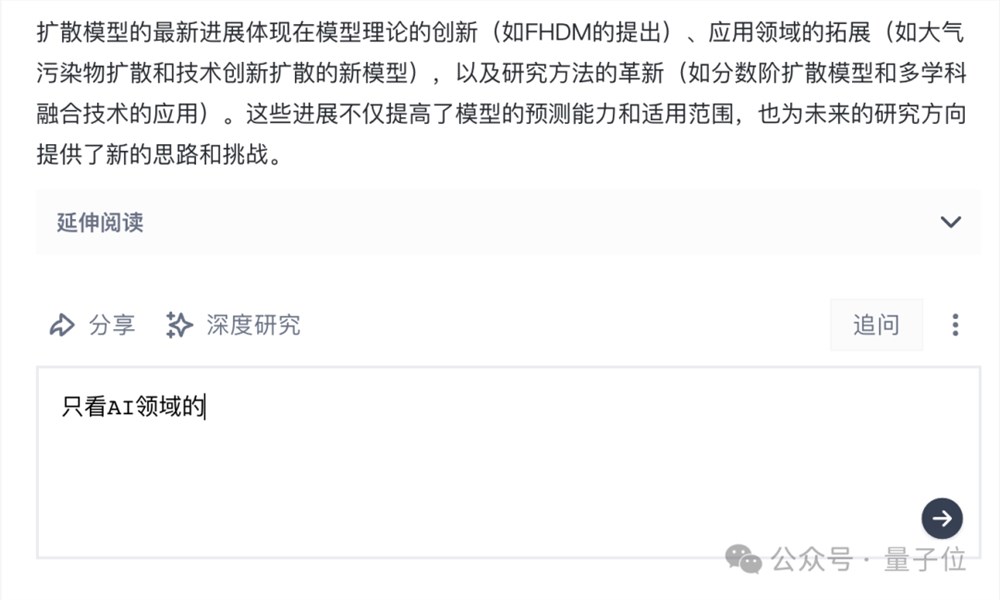
就这样简单一“追”之后,所有的内容都变成和我们想了解的AI相关的了。

内容覆盖面广、条理清晰,总结得也十分精炼,而且每个信息点都直接链接到参考文献,对哪个更感兴趣就看哪个,不用再像以前一样逐篇翻阅了。

图片

这些内容还可以一键导出,Word和PDF格式都支持。

图片

为了能让我们更清晰地了解整个脉络,开发者还给我们配上了思维导图,可以一键下载为png。

图片

当然了,作为一个AI的狂热爱好者,可能并不满足于这种浅尝辄止的概述,又该怎么办好呢?

如果你也有这样的疑问,那么恭喜你,又走进开发者的预判中了。

只要用下面这个“深度研究”,就能得到内容更丰富、更深入的报告。

图片

单从文献的数量上看,就已经从20篇增加到了60多篇,稍加修改就是一篇大规模的文献综述。

图片

除了学术动态,想要了解业界有哪些大新闻也不是问题,不过这时候切换到全网搜索模式会更为合适。

比如我们想要了解黄院士最新发布的核弹GB200都有哪些特性,于是在“全网”当中进行搜索。

把结果整理成思维导图的话是酱婶儿的:

图片

怎么样,是不是比传统的搜索工具好用多了,但它的打开方式还不止于此,我们继续往下看。

打工人都能用的摸鱼神器

比如大伙儿日常办公学习中,被要求整理资料做表格,就可以先用它来打个草稿。

提问的时候直接要求“整理成表格”,输出格式就变成了这样婶儿,不再是大段的文本:

图片

秒秒钟收获一个基础的表格还附带相关资料,这办事儿效率不得翻倍?

值得一提的是,直接输入链接,让它根据链接里的内容帮忙总结整理出一个表格也是可以的。

而且脑图和大纲也整理的明明白白:

图片

最让人意想不到的是,它还能生成一个简易的在线演示文稿:

图片

真的是歪瑞栓Q了:

图片

除了正儿八经的用法,搬砖空档花几分钟时间快速吃个热乎瓜,也不是不可以吧?(doge)

图片

相关事件、相关组织都有,吃瓜不怕吃不全:

图片

甚至搜索出来的星座运势确实是有那么点神秘力量在身上的:

图片

谁打造的?

经过一系列展示,想必细心一点的盆友,都不用我们揭谜底了。上面的这个AI搜索工具,叫秘塔AI搜索

图片

背后团队秘塔科技量子位此前也有介绍过。成立于2018年,核心产品除秘塔AI搜索外,还有秘塔写作猫、秘塔翻译等。

创始人闵可锐是实打实的技术出身,复旦计算机系校友,本科毕业后在牛津大学数学系、美国UIUC电子与计算机工程攻读硕士、博士学位。

技术层面,团队透露除了常规的模型量化压缩技术让GPU降低通讯成本以外,秘塔AI搜索采用了多专家混合模型,加速不同领域搜索的性能和效果。

另外,在学术领域,秘塔的模型不仅会考虑搜索内容的相关性,也会综合考虑发表刊物的权威度,让搜索出的结果具备足够的参考价值。

就是这么好用的一款工具,敲重点的是:目前完全免费,而且全程没有广告。

有网友激动地表示,2024年了,搜索终于有了该有的样子。

图片

当然公正地说,AI搜索表现得好,并不代表传统搜索引擎会被替代,就像另一位网友所说,两者各有特色、都是离不开的。

换种说法就是,秘塔AI搜索,是在为信息检索提供一种新的方式。

图片

那么,你有没有用过这款AI搜索神器,体验过后的感受如何?欢迎评论区交流,如果你知道更多的玩法,也可以留言补充。

如果还没用过当然也不要紧,不过我们的建议是:试一试。

(举报)

点赞(163)

评论列表共有 0 条评论

立即
投稿
返回
顶部