声明:本文来自于微信公众号 见实,作者:见实,授权热心网友转载发布。
近日,抖音针对「商家/创作者的诱导第三方行为」进行了规则调整,这些调整重新定义了违规情节的等级,对相应的处罚措施进行了细化和优化。
从表面看,这些处罚力度似乎稍有“放松”,实际上,抖音在通过阶梯式处罚和行为管控,在构建更健康的生态。
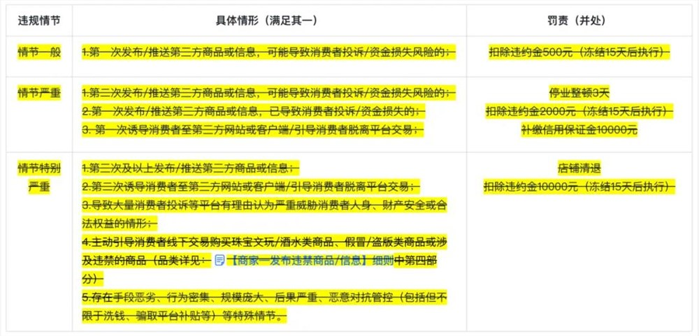
在抖音发布的关于修订《【商家-诱导第三方】细则》的公示通知中,平台针对商家“诱导第三方”的最新违规情节处理如下:

而此前的违规处理如下:

将2个表格进行对比,可以看到:
新规中,针对情节一般的,前两次发布第三方商品或信息会被警告,不再涉及扣除违约金,给予了商家一定的容错空间,不产生直接经济损失。情节严重的第三次及以上发布,每次扣除违约金200元。情节特别严重的第六次及以上,每次扣违约金500元,并停业整顿3天,不再像之前一样直接清退店铺,以及直接一次性扣除10000元违约金。
因此可以看到,新规的部分处罚在减轻,尤其是对低频违规。新规整体结构更倾向于分级处理,更加分级和细化既体现了对初次违规的宽容,也保持了对严重违规的严厉打击。
在抖音发布的另一则关于修订《创作者「诱导第三方」实施细则》的公示通知中,平台针对创作者“诱导第三方”的最新违规情节处理如下:

而此前的违规处理如下:

将2个表格进行对比,同样可以看到:
在新规中,合并了情节轻微和情节一般的情况,并对该级别的情节只给予警告处理。针对情节严重的处罚,新规会给予「关闭商品分享功能1天」的处罚,而旧规还会导致达人一定程度的资金损失。针对情节特别严重的情况,旧规中有5000元保证金的扣罚,而新规中则是每次扣除200元违约金,处罚方式的变化,从一次性高额罚款变为多次小额罚款,对商家来说负担更轻。
从以上2组表格的变化中,都可以看到:抖音对商家/创作者诱导第三方的一些轻度违规在放松,而对一些重度违规,整体趋势是更细化,并没有单纯放宽松。
对商家来说,新规会降低其低频违规成本,因此商家短期合规压力会有所降,尤其对非恶意违规(如误操作)更友好。通过高频次低额罚款延长违规周期,可能促使商家更谨慎整改。
对平台来说,通过次数判定违规等级,可以减少平台主观裁量空间,避免因高额罚款引发商家流失,同时通过停业整顿等柔性手段维持生态健康,引导商家逐步规范经营行为。
综上,抖音对诱导第三方行为的规则调整,不仅是对平台生态的一次优化,也是对商家和创作者的一次规范和引导。据悉,新规预计于本周五(5月23日)生效。
(举报)
发表评论取消回复