靠谱客12月17日消息,很多人都听过闯红灯判定需要三张照片,不过可能很多人都不知道到底是哪三张照片,甚至会以讹传讹,即便是某些官方号也无法弄清。

近日,北京交警、同时也是微博大V博主醉醒轩主”就此事进行了讲解回应,终于使很多人彻底弄明白这三张照片到底都拍的是什么了。

如果你在网络上搜索相关内容,无论是AI还是所谓的律师,很有可能给出错误的答案,也就是前轮越过停止线、全车越过停止线、在红灯下继续向前行驶

判定闯红灯三张照片位置图究竟是哪三张:权威人士解读

实际上以上三条第一条就是错误的,根据闯红灯自动记录系统通用技术条件”行业标准可知,系统自动判定车辆闯红灯过程的三张图片为:

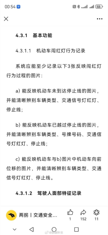
1、能反映机动车未到达停止线的图片,并能清晰辨别车辆类型、交通信号灯红灯停止线;

2、能反映机动车已越过停止线的图片,并能清晰辨别车辆类型、号牌号码、交通信号灯红灯、停止线;

3、能反映机动车与2)图片中机动车向前位移的图片,并能清晰辨别车辆类型、交通信号灯红灯、停止线。

其中第一条与网传内容差异最大,并不是车头或者前轮压过停止线,而是车辆并未到达停止线。

这里也提醒大家,闯红灯危害大,很容易发生严重事故,过路口时需要谨慎观察,不抢灯、不闯灯,安全通行。

判定闯红灯三张照片位置图究竟是哪三张:权威人士解读

(举报)

点赞(68)

评论列表共有 0 条评论

立即
投稿
返回
顶部