声明:本文来自于微信公众号 见实,作者:陈姗,授权热心网友转载发布。
“微信小店客服还在测试运营中,商家可以根据自己的情况来选择是否升级。另外自动回复、多店铺接待等能力已经在路上了,可以期待一下。”就在昨晚,有熟悉微信小店的朋友向见实确认了这一最新动态。
随着腾讯开始支持商家将视频号小店升级成微信小店,许多品牌和商家开始跃跃欲试,但同时也伴随着诸多疑问。
见实结合了官方文档,以及通过和行业人士交流、和已升级微信小店品牌交流,汇总了大家最关心的10个问题,我们一起看看:

Q1: 我的视频号小店可以不升级吗?
A1:建议升级。升级后的微信小店,可以享受店铺及商品信息在微信域内多个渠道流转,助力商家更好地满足用户消费需求。如在9月25号后仍未升级,视频号小店新增商品上架功能将会受到影响。
视频号小店升级为微信小店的步骤:需要用超级管理员的微信号登录视频号小店后台,点开弹窗确认升级。升级为个体店仅需签署协议;升级为企业店需要完成品牌认证和店铺重新命名,审核通过后即可升级完成。
Q2: 升级微信小店时,要升级小店客服功能吗?
A2: 随着微信小店的上线,新的客服系统也同步上线,会替代现有企微客服系统。但目前建议暂缓升级小店客服功能,有第一批升级了该功能的从业者称,新版客服功能目前还太简陋了。
见实和熟悉小店的朋友了解了下,微信小店客服还在测试运营中,商家可以根据自己的情况来选择是否升级。另外自动回复、多店铺接待等能力已经在路上了,可以期待一下。
Q3:开通微信小店有数量限制吗?
A3: 一个微信号只能申请1个微信小店, 一个营业执照最多支持开30家小店。
Q4:已经升级微信小店后有什么感觉?
A4:见实社群内有品牌升级后称,后台界面没有多大改变,但微信小店对店铺管理还是加了很多东西,多了主页管理,可以设计自己的店铺,比如进行商品排序、分类、主页背景图、精选展示位。
另外,视频号和公众号也可以显示微信小店,还可以在「搜一搜」搜到自己的微信小店店铺名。
Q5: 微信小店支持和小程序的跳转吗?
A5: 支持。目前微信小店已经打通了公众号、视频号、搜一搜。按照官方截图,也将支持小程序跳转小店交易。

Q6:微信小店和小程序之间以后是什么关系?
A6:见实和行业人士交流,有从业称,小程序不等于微信电商,微信小店约等于微信电商。因为小程序可以做各种各样的应用,比如电商应用、问答应用,功能很丰富,但微信小店就是交易系统本身。
所以短期内可能并不会影响小程序,但还有一种声音称,小程序以后或许不会作为卖货场景,而是沉淀全域客户。
Q7:对服务商影响大吗?
A7: 影响应该不大。见实和官方交流过,对方称会支持服务商和第三方系统打通,后续很多企业肯定会需要更专业和强大的工具与服务。
Q8:微信小店究竟有什么新能力?
A8:三个新能力:
1)微信小店将进一步打通商品与微信生态的连接,支持店铺及商品信息在公众号(订阅号、服务号)、视频号(直播、短视频)、小程序、搜一搜等多个微信场景内流转,助力商家更好地满足用户消费需求。
2)微信小店将进一步简化商家入驻流程,升级品牌认证和店铺命名体系,降低保证金,整体生态更加开放。
3)微信小店将进一步降低开店门槛,新店铺申请无需视频号,商家只需要拥有一个经过实名认证的微信号及相关的经营资质即可开店。
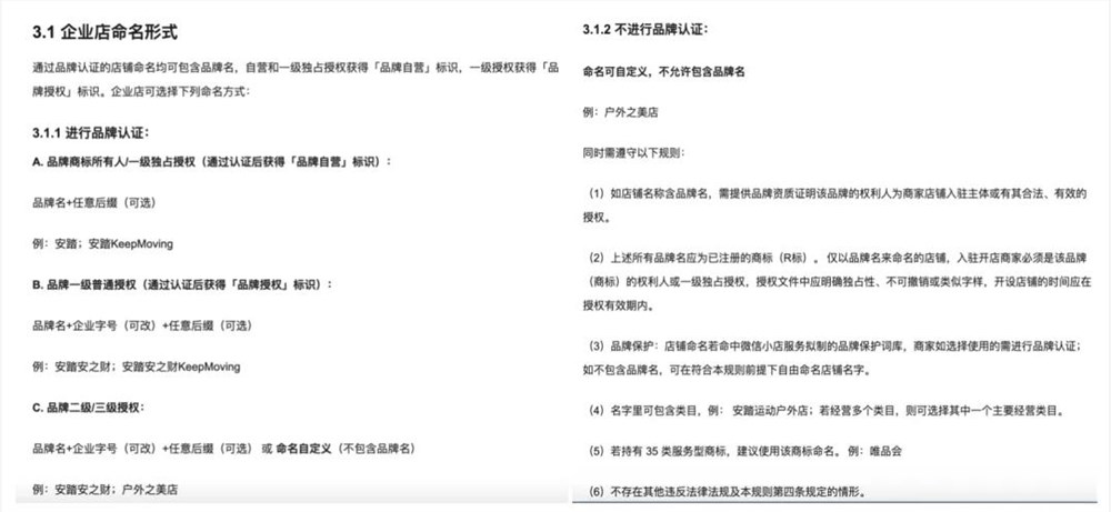
Q9:升级后,店铺命名不能叫旗舰店了?应该怎么命名?
A9: 是的,升级后的店名里不能包含“旗舰”、“专卖”、“专营”等相关字样,升级后的命名规则,可以参考《微信小店命名规则》,欢迎文末加入见实会员社群获取完整版。

Q10: 我是本地商家(餐饮/酒旅/到综等),这次小店也要升级吗?
A10: 若商家申请入驻微信小店中的本地生活行业,本次无需升级,请关注本地生活场景届时适用的相关要求及通知。
(举报)
发表评论取消回复