经过数月的产品打磨与内测,感谢所有早期参与者的真诚反馈与耐心等待,今天非常激动地正式宣布:Traction智导 1.0网页版本正式上线。
这是一个从零开始构建的产品,但它的起点并非技术本身,而是我们团队在过去多年国际教育工作中反复目睹的一个困境。
留学家庭面对的,从来不是“信息太少”,而是“信息太杂”。上百个院校官网、数十份排名榜单、碎片化的经验分享、相互矛盾的升学建议。当每个选择都关乎数十万至数百万的投入和数年的人生轨迹,“决策”变成了一场充满不确定性的人生豪赌。
Traction智导想要改变的,正是这件事。
我们相信,AI不能代替人类思考,但能帮你无限接近属于自己的答案。在Traction,通过亿万次未来预演,你能自由绘制一张最清晰的决策蓝图。

我们如何思考:不是“替代顾问”,而是“预演未来”
你是否发现,无论是咨询留学还是职业规划,往往聊得越久,心里越没底?因为传统咨询有一个天然的死结:决策的关键节点发生在未来,但决策的依据只能来自过去。
顾问会告诉你:根据你的情况,通常会有几套方案可行。但你不知道这些方案执行起来到底有多难?未来会遇到哪些具体的坎?要付出多少意想不到的代价?通常情况下因为方案有限,所以你只能听从顾问和长辈基于经验的意见选择一套看起来没那么讨厌的方案执行,走不通再回头。更尴尬的是,如果你的背景有点“非典型”,或者你的野心超出了主流赛道,传统顾问那套“模板式方案”很可能从一开始就失效了。
Traction智导选择了一条不同的路径:不依赖经验猜测,而是通过动态推演,让你提前“看见”不同选择带来的结果。做出完全满足自我意愿的决策。
我们独创的教育+职业咨询场景下的Skills,先以深度对话的方式,步步引导,帮你梳理清楚那些你之前没说清、甚至自己都没想清楚的真实需求,然后生成一条完全可视化的实现路径。你可以在这个规划路径图上反复推演、大胆假设:
如果GPA从3.0卷到3.5,会发生什么?
如果我不想马上升学,而是先去旅行一年呢?
如果我想先考一个普通大学、再“曲线救国”转去梦校,这条路可行吗?
每一次调整,你都能重新验证规划路径图的可行性并要求根据新的变量重新生成,把新的机会、新的风险、以及你接下来需要准备什么,全都摆在眼前。
这不是玄学,这是一套可验证、可推演的未来预演。让你在做决定之前,先亲眼看到决定之后的走向。
Traction智导1.0的主要功能介绍
01
核心模块一:国际教育规划
在Traction智导,规划的第一步永远是对话。
你只需要像跟顾问聊天一样,告诉Traction你的想法:“我想去海外读大学。”
Traction会通过多个Agent协同合作去实时调取各类外部工具然后像一位有经验的顾问那样追问你:地区偏好?预算范围?申请本科还是研究生?目前几年级?有无标化成绩?对学校排名的要求?

对话式梳理(演示界面)
本内容由 AI 生成,仅供参考
当信息收集完成,Traction不会直接甩给你一份“选校名单“那只是信息堆砌。它会完全根据你的需求来生成一份分阶段、可执行的规划路径图。
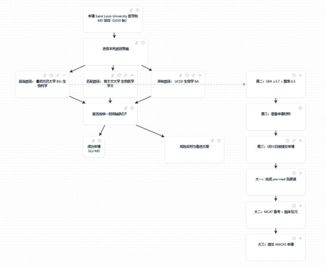
医学院院申请路径规划

本内容由 AI 生成,仅供参考
(图中展示从高一到大三各个个阶段的规划,每个阶段包含GPA目标、语言成绩、背景提升、医学考试、先修课程等具体行动项)
这份路径图的特殊之处在于:它不是静态的。
把鼠标移动到路径图上的任意一个节点。比如点击“GPA3.7&雅思6.5&提升背景”这个节点,你就会看到这个目标是如何被拆解的:需要着重提升哪些学术课程、语言提升需要投入多少精力、有哪些方式可以提升专业背景。每一个子节点都清晰标注了行动项和时间节点。这样预演的方式不是只为了给你看一个结果,而是让你在真正出发前,就提前感受一遍沿途的风雨和岔路口,准备好一切应对未知。
高二GPA节点展开后的子路径图

本内容由 AI 生成,仅供参考
(图中展示”GPA3.5...”目标被拆解为多个阶段的具体行动方案)
并且如果你觉得某个目标难以达成,可以直接在图上修改文本。比如把“GPA3.5”改成“GPA3.0”,把“奖学金”改成“预算20万”,路径图会立刻重新推演,告诉你调整后的方案是否可行、风险在哪里。
这就是Traction反复强调的“预演可能”:在真实投入时间和金钱之前,你可以先“预演一遍”不同的选择。
02
核心模块二:专业与职业规划
留学规划的终点从来不是“拿到录取通知书”,而是“毕业后找到适合自己的发展路径”。但大多数留学工具,在用户拿到Offer的那一刻就停止了服务。
Traction智导希望走得更远。
在专业和职业规划模块,我们还是通过对话+路径图的方式,帮助你探索:
你的兴趣、能力和价值观,对应哪些适合的专业方向?
这些专业的就业前景如何?国内外差异是什么?
如果想进入某个特定行业,大学四年应该如何选课、如何积累实习、如何准备求职?
这一模块目前仍在持续迭代中,1.0版本已开放基础的专业探索功能,完整的职业路径规划将在后续版本陆续上线。
03
核心模块三:文书写作头脑风暴
文书是申请中最无法“标准化”的部分,也是最容易被模板化毁掉的部分。
Traction智导的文书模块,定位不是“代写”,而是“启发式对话”。当你面对空白的文档不知从何下笔时,Traction会通过一系列问题,帮你梳理:
你经历过哪些对你产生深刻影响的时刻?
你为什么选择这个专业?背后有什么真实的故事?
你想让招生官记住你什么?


本内容由 AI 生成,仅供参考
(图中展示USC本科导演专业的文书头脑风暴思维导图)
Traction智导不会直接生成一篇文书。那是作弊,也是不负责任。但能帮你完成开启写作的的第一步:从“我不知道写什么”到“我有话想说”。
产品特色
Traction智导与市场上其他工具的不同:
在教育规划领域,我们见过太多工具。有的是“数据库+搜索框”,让你自己查资料;有的是“中介顾问+AI辅助”,本质上还是人服务;有的是“选校预测器”,用历史数据猜录取概率。
Traction智导选择了完全不同的路径。以下是我们MVP产品的特色:
1
对话+路线图的交互方式
这不是一个让你自己填表格的工具。你只需要像跟人聊天一样,说出你的想法。Traction的workflow节点是具备强教育规划属性的。每一个workflow节点都是以一个或多个Agent为基础单位的。在与用户交互时每一个Agent都会异步动态推理协作。因此Traction能像一位经验丰富的顾问,通过引导和追问帮你理清需求。而每一次对话的成果,都会实时呈现为可视化的路径图—。把抽象的目标,变成具体的时间线、行动项和里程碑。
2
完全模拟真实顾问的引导逻辑
我们刻意避免“选择题式”的交互。因为真实的规划不是做选择题,而是一场持续的对话。Traction会记住上下文,会在你给出新信息时重新评估之前的建议,会在你陷入盲区时提醒你遗漏了什么。它不打断你的思考,而是辅助你的思考。
3
无限推演,反复验证
这是Traction最核心的能力。
每套规划方案都由一条主路径构成。而主路径上的每一个节点,都可以向下拓展出最多四条子路径。你可以看到:如果选AP课程会怎样、如果选荣誉课程会怎样、如果某门课成绩不理想如何补救……
这意味着,你可以在Traction里反复“试错”:试试这条路,看看走不通的话还有哪条路可以绕过去。所有的试错成本,都只是点击几下鼠标的时间。等到你真的开始行动时,你已经提前走过了所有可能的弯路。
4
路径文本可修改,实时验证可行性
如果你觉得Traction规划的路径不符合你的实际情况,可以直接修改路径上的文字,把“雅思7.0”改成“雅思6.0”,把“预算20万”改成“预算30万”然后点击输入框的
按钮。Traction会基于修改后的条件,重新评估方案的可行性,告诉你哪些目标需要调整、哪些风险需要留意。
这不是一个只输出“标准答案”的工具,而是一个愿意陪你反复推演的伙伴。
5
信息源直达,不让你看“二手饭”
市面上很多AI工具看似方便,实则是在给你投喂“信息二手饭”它们引用的数据往往来自国内自媒体或转载平台,经过层层加工,早已失真。
Traction智导坚持一个外部信息调取原则:所有决策依据,必须可追溯至源头。
每一次交互生成的参考资料,都会以网页链接的形式呈现在对话框中。这些链接能够直接跳转到海外院校的官方招生页面、政府教育部门的公告,或是其他国际公认的权威平台。
当你对某条建议产生好奇,比如“这个专业的录取要求是真的吗?”,你只需轻轻一点,就能直接跳转至对应的院校官网进行验证。我们优先搜索海外官网的逻辑,确保了每一次数据调取都是“一手信息”,而不是经过他人咀嚼过的解读。

这不仅仅是为了准确,更是为了让你安心。在这里,你看不到无法考证的结论,只看得见通往真相的直达通道。
即将上线:大学招生官直连
我们还在开发一个非常重要的功能:招生官直连板块。
在这个板块中,学生可以直接扫码添加已入驻Traction平台的海外院校招生官,随时向他们询问关于留学申请、专业设置、就业前景的所有问题。这不是中介转述,不是二手信息,而是与招生官的直接沟通。

(成为会员后可直接点击“联系他们”)

(跳转后扫码直接添加招生官微信)
我们相信,学生应该避开所有中间信息壁垒,避开那些以信息牟利的机构,去和海外院校直接建立连接。
该功能预计将在后续版本上线,敬请期待。
如何体验 Traction智导MVP1.0?
1. 网页打开:
在电脑上打开www.tractionai.me(注意:目前仅支持PC端访问)。
2. 开始规划:
无需注册,可扫二维码微信直接登录。进入页面后,你会在对话框里看到内置的提示词引导,点击“开始规划”,告诉Traction你的想法,对话就会开始。
目前1.0版本已开放国际教育规划,专业与职业规划、和文书头脑风暴三大模块并在正在持续优化中,欢迎体验并提出你的建议。
3.加入社群,获取最新信息
扫码添加Traction小助手企业微信,加入我们的用户反馈群。在群里,你可以:
第一时间获取产品更新动态
获得留学圈最新政策与趋势解读
与产品团队直接沟通,你的建议将影响功能迭代方向
写在最后
Traction智导的诞生,源于一个朴素的想法:
我们见过太多学生,因为信息差错过本可以更低成本,更快实现的人生目标;见过太多家庭,因为规划失误多花几十万冤枉钱;见过太多焦虑的家长和学生,在无数相互矛盾的建议中无所适从。
我们不认为AI能解决所有问题。但我们相信,当每一个选择的结果可以被提前“看见”,当每一条路径的节点可以被清晰标注,当学生和家庭可以在真实投入之前先在虚拟世界“活一遍”不同的可能性。
至少,决策可以不再是一场赌博。
Traction智导因真实需求而生,也因你的使用而成长。欢迎你来体验,告诉我们哪里好用、哪里不好用、哪里还缺什么。你的每一次反馈,都在帮助这个产品变得更好,也在帮助更多像你一样的人,做出更清晰、更从容的教育选择。
让每一次教育选择,都清晰可见、有据可依。
Traction智导1.0,现在启程。
发表评论取消回复