1、王炸!DeepSeek-V3-0324悄然发布 ,免费商用,消费级电脑也能跑!

DeepSeek-V3-0324的发布标志着人工智能领域的一次重大突破。这款容量高达641GB的模型以其卓越的性能和开源许可吸引了广泛关注。与传统的付费模型不同,DeepSeek-V3-0324允许用户免费下载和商业使用,打破了行业壁垒。

qq_1742862599353.png

【AiBase提要:】

DeepSeek-V3-0324是一个容量达641GB的开源大型语言模型,允许免费商用,打破了付费壁垒。

该模型采用混合专家架构,能够在消费级硬件上高效运行,显著降低计算需求。

新模型在性能上取得了巨大飞跃,测试结果显示其在各项指标上超越了Claude Sonnet3.5。

详情链接:https://top.aibase.com/tool/deepseek-v3-0324

2、OpenAI 更新语音助手功能,让对话更自然流畅、减少打断频率

OpenAI最近更新了其高级语音模式,旨在提升用户与AI助手的互动体验。此次更新使得语音助手在对话中表现得更加人性化,减少了对用户的打断,尤其在用户思考时。所有ChatGPT免费用户均可体验这一新功能,付费用户则享有更个性化的服务。

【AiBase提要:】

OpenAI推出高级语音模式更新,使AI助手与用户对话更自然,减少打断频率。

免费用户现在也能享受无打断的对话体验,付费用户则获得更具个性化的语音助手。

OpenAI在激烈的市场竞争中不断改进,力求在AI语音助手领域保持领先地位。

3、阿里虚拟人项目TaoAvatar:可在AR场景说话的全身虚拟人,有表情和动作

阿里巴巴推出的TaoAvatar是一项突破性的技术,旨在创建照片级逼真的3D虚拟人,能够在增强现实(AR)中进行实时对话。这项技术不仅提升了AR的互动性,还使得虚拟人能够展现丰富的面部表情和肢体动作,带来更加生动的用户体验。

【AiBase提要:】

TaoAvatar能够创建与真人高度相似的3D全身虚拟形象,并在AR场景中进行实时对话。

该技术通过Audio2BS模型实现了虚拟人的面部表情和肢体语言的自然同步,增强了情感表现。

⚡ TaoAvatar采用3D高斯溅射技术,保证在高端设备上流畅运行,提供沉浸式的AR体验。

详情链接:https://top.aibase.com/tool/taoavatar

4、百度秒哒全量上线 号称国内首个对话式应用开发平台

百度今日推出的秒哒平台,标志着无代码开发工具的一次重大突破。用户可以通过自然语言描述需求,系统自动生成应用代码,赋予每个人创造能力。秒哒集成了多智能体协作及工具调用功能,用户只需语音指令即可构建应用,极大降低了开发门槛。

image.png

【AiBase提要:】

秒哒平台允许用户通过自然语言描述需求,自动生成完整功能的应用代码。

该平台集成了多智能体协作和多工具调用,用户可通过语音指令轻松构建应用程序。

李彦宏表示,秒哒的推出将实现零代码门槛,任何人都能快速上手,推动创意变为现实。

详情链接:https://cloud.baidu.com/product-s/miaoda_home

5、报道称阿里云启动近年来最大规模 AI 人才校园招聘

阿里云近期在全球范围内开展了一项大规模的AI人才校园招聘活动,旨在吸引顶尖高校的优秀毕业生。此次招聘覆盖多个技术领域,特别设立了“A Star项目”和“AI Clouder项目”,为在学术研究或开源项目中表现突出的学生提供优厚的支持和薪资。

【AiBase提要:】

阿里云在全球顶尖高校展开近年来最大规模的AI人才校园招聘。

招聘项目包括“A Star项目”和“AI Clouder项目”,为优秀毕业生提供优厚支持。

与AI相关岗位在阿里巴巴春季实习生招聘中占比接近50%,显示出对AI领域人才的重视。

6、PiT框架横空出世,上传一些图片片段自动“脑补”生成完整图像

PiT(基于视觉零件的图像生成框架)是一项颠覆性的技术创新,能够通过输入零散的图像片段自动生成完整的图像。该框架不依赖传统的文字提示,而是通过智能分析用户提供的图像碎片,生成风格一致、细节完整的作品。

【AiBase提要:】

PiT框架通过输入零散图像片段,自动生成完整图像,省去文字描述的繁琐。

支持多角度角色设定图生成,用户可通过语义控制调整风格与表现形式。

PiT在游戏、工业设计等领域展现出极高的实用价值,未来将改变图像创作的传统认知。

详情链接:https://eladrich.github.io/PiT/

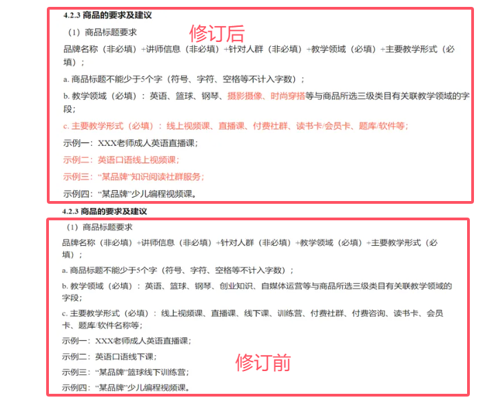
7、微信小店调整政策:严禁 AI 商业课程,倡导技术分享

微信小店近期发布新规,禁止与AI商业应用相关的课程,旨在打击虚假宣传并鼓励技术知识的传播。此政策修订反映出微信在内容管理上的双重策略,既保护用户不受不实承诺的影响,又为真正的技术分享提供空间。腾讯云则推出AI创作特训营计划,显示出不同部门间的战略差异,推动AI内容回归技术本身的价值。

qq20250325-135422.png

【AiBase提要:】

微信小店禁止与AI商业应用相关的课程,尤其是涉及商业变现的内容,确保用户不受虚假宣传影响。

腾讯云推出AI创作特训营计划,鼓励开发者提交技术相关的原创作品,推动技术知识的分享。

未来课程将集中在在线教学上,适用人群细分为7-18岁和18岁以上,提升学习体验。

8、国产AI芯片崛起!消息称蚂蚁集团训练成本骤降20%,媲美英伟达

蚂蚁集团在人工智能领域取得了重大突破,成功将AI模型的训练成本降低了20%,并且其使用的中国芯片在性能上可与英伟达的产品相媲美。这一进展不仅为中国在关键技术领域的自主可控注入了新的动力,也预示着国产AI芯片在全球市场的潜力。

【AiBase提要:】

蚂蚁集团通过中国芯片成功将AI训练成本降低20%。

⚙️ 这些芯片在性能上与英伟达的产品相媲美,可能改变全球市场格局。

国产AI芯片的崛起将推动更多企业采用本土技术,增强自主可控能力。

9、阿里推出全新多模态模型 Qwen2.5-VL-32B:兼顾视觉语言与数学推理

阿里巴巴最近开源了其最新的多模态模型Qwen2.5-VL-32B,该模型在多个领域表现出色,特别是在自然语言处理和数学推理方面。它不仅提升了用户与模型的互动体验,还在处理复杂任务时展现了强大的推理能力。Qwen2.5-VL-32B的开源使得开发者和用户能够更好地参与其中,推动了人工智能技术的进一步发展。

image.png

【AiBase提要:】

Qwen2.5-VL-32B是阿里巴巴最新的多模态模型,专注于便捷的本地运行体验。

该模型在数学推理能力上有显著提升,能准确分析复杂问题。

开源后,Qwen2.5-VL-32B在Hugging Face上可供用户体验,促进了社区的积极讨论。

10、苹果 iOS18.4即将更新:AI 优先通知功能即将上线

苹果公司即将推出的 iOS18.4更新备受期待,尤其是其新加入的“优先通知”功能。这项功能利用人工智能技术,自动识别用户的重要通知,并在锁屏界面上显著展示。这将极大提升用户的使用体验。此外,更新还支持与 Matter 兼容的智能吸尘器,进一步扩展智能家居控制能力。

【AiBase提要:】

优先通知: iOS18.4将推出 AI 优先通知功能,提升用户查看重要通知的便利性。

Matter 支持: 更新新增对与 Matter 兼容的智能吸尘器支持,扩展智能家居控制能力。

AI 生成评论: App Store 将提供 AI 生成的评论摘要,帮助用户快速了解应用反馈。

11、LiblibAI接入阿里通义大模型,赋能2000万创作者的新纪元

LiblibAI平台近期升级,接入阿里巴巴的通义系列大模型,显著提升了AI图像生成与视频创作能力。新功能包括文生视频和图生视频,用户可通过简单的提示词生成动态视频,极大提高创作效率。此外,新的提示词优化工具帮助用户更好地优化输入,缩短时间超过50%。

image.png

【AiBase提要:】

LiblibAI接入阿里通义大模型,拓展AI图像与视频创作能力。

新增文生视频和图生视频功能,用户可快速生成动态视频。

提示词优化工具提升创作效率,自动翻译中文提示为英文。

12、1688宣布对买家体验进行全面升级

1688宣布全面升级买家体验,所有面向买家的人工智能产品将免费开放,旨在提升采购效率。新推出的功能包括AI商机、AI选货、AI导购和AI补货,帮助买家更便捷地找到所需商品。AI图像搜索技术的引入,使得买家能够通过上传图片寻找品牌商品的平替,进一步优化采购流程。这一系列举措不仅提升了买家的购物体验,也为商家提供了更好的服务,助力交易成功率的提高。

【AiBase提要:】

1688所有面向买家的AI产品免费,助力采购效率提升。

推出多项新功能,包括AI商机、AI选货、AI导购、AI补货等,优化采购流程。

引入AI图像搜索技术,买家可通过图片找到品牌平替商品,方便快捷。

点赞(175)

评论列表共有 0 条评论

立即
投稿
返回
顶部