你好,我是大圣,欢迎进入课程导读篇的第四讲。
在上一讲,我带你了解了 Vue 3 的新特性。对于 Vue 3 相比于 Vue 2 有哪些优势这个问题,相信你已经了解得很清楚了。那么在这一讲,我来教你如何把 Vue 2 的项目升级到 Vue 3。
把 Vue 2 的项目升级到 Vue 3,也是小圣一直关心的问题,今天早晨小圣还问我,既然 Vue 3 如此优秀,是不是应该赶紧把项目都升级到 Vue 3?
首先不要着急,并不是所有项目都适合升级。就像苹果出了新款手机,哪怕新特性被人们说得天花乱坠,但是,是不是把老手机换掉,也需要斟酌,毕竟升级总是需要成本的。
应不应该从 Vue 2 升级到 Vue 3
应不应该升级?这个问题不能一概而论。
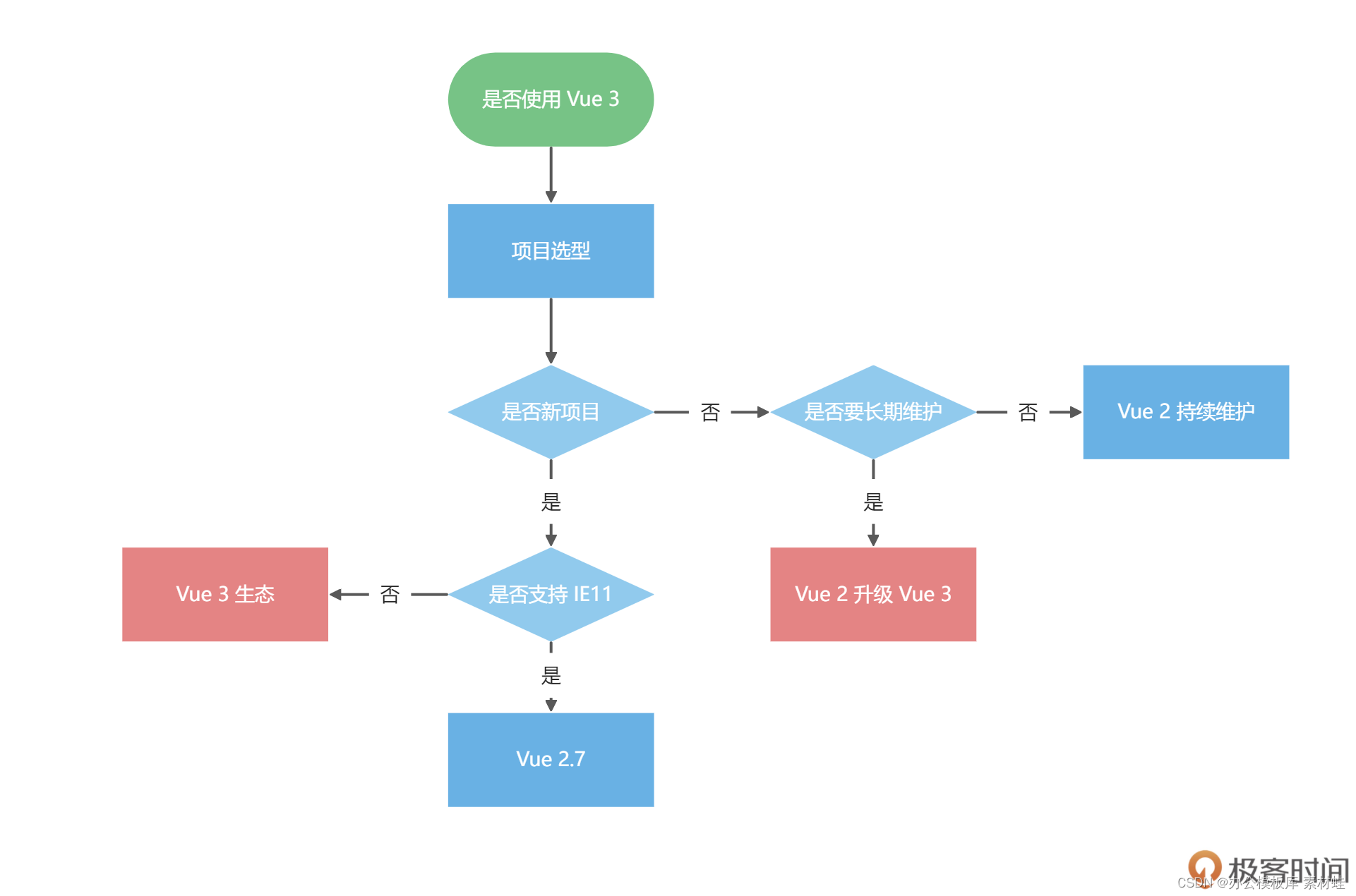
首先,如果你要开启一个新项目,那直接使用 Vue 3 是最佳选择。后面课程里,我也会带你使用 Vue 3 的新特性和新语法开发一个项目。
以前我独立使用 Vue 2 开发应用的时候,不管我怎么去组织代码,我总是无法避免在 data、template、methods 中上下反复横跳,这种弊端在项目规模上来之后会更加明显。而且由于 vue-cli 是基于 Webpack 开发的,当项目规模上来后,每执行一下,调试环境就要 1 分钟时间,这也是大部分复杂项目的痛点之一。
**而 Vue 3 的 Composition API 带来的代码组织方式更利于封装代码,维护起来也不会上下横跳。**Vite 则带来了更丝滑的调试体验,一步步跟着专栏完成你的第一个 Vue 3 项目,你会感受到 Vue 3 的魅力。
Vue 3 的正式版已经发布有一年了,无论是辅助工具,还是周边库都已经非常完善了,足以胜任大型的项目开发。并且,现在也有越来越多的公司正在尝试和体验 Vue 3。所以新项目可以直接拥抱 Vue 3 的生态,这也是现在很多团队在做的尝试。
而且对于 Vue 2,官方还会再维护两年,但两年后的问题和需求,官方就不承诺修复和提供解答了,现在继续用 Vue 2 其实是有这个隐患的。
**Vue 3 也不是没有问题,由于新的响应式系统用了 Proxy,会存在兼容性问题。**也就是说,如果你的应用被要求兼容 IE11,就应该选择 Vue 2。而且,Vue 团队也已经放弃 Vue 3 对 IE11 浏览器的支持。
其实,官方原来是有计划在 Vue 3 中支持 IE11,但后来由于复杂度和优先级的问题,这个计划就搁置了下来。
不过,站在 2021 看待现在前端的世界,你能发现浏览器和 JavaScript 本身已经有了巨大的发展。大部分的前端项目都在直接使用现代的语言特性,而且微软本身也在抛弃 IE,转而推广 Edge。所以 Vue 官方在重新思考后,决定让 Vue 3 全面拥抱未来,把原来准备投入到 Vue 3 上支持 IE11 的精力转投给 Vue 2.7。
那么 Vue 2.7 会带来什么内容呢?
Vue 2.7 会移植 Vue 3 的一些新特性,让你在 Vue 2 的生态中,也能享受 Vue 3 的部分新特性。在 Vue 3 发布之前,Vue 2 项目中就可以基于 @vue/composition-api 插件,使用 Composition API 语法,Vue 2 会直接内置这个插件,在 Vue 2 中默认也可以用 Compositon 来组合代码。
后面,我会带你学的
综上所述,我们用下图来回答这一讲开头的问题,要不要使用 Vue 3,还是要“因地制宜”,在不同的场景下,我们选择合适的方式即可。

Vue 3 不兼容的那些写法
通过前面的分析,在选择 Vue 2 还是 Vue 3 这个问题上,相信你现在已经有了自己的取舍。如果最后你依然决定要升级 Vue 3,那我就先带你了解一下 Vue 3 不支持的那些写法、之后为你讲解它的生态现状,最后,我们再进入到实操升级的环节。
了解一下 Vue 3 不兼容的那些具体语法,除了可以帮你在升级项目后,避免写的代码无法使用,还会让你更好地适应 Vue 3。详细的兼容性变更,官方有一个迁移指南,我在这里就不一一给出了。同样,也为了避免八股文的形式,我在这里介绍几个重要的变更,后面项目中用到一些写法的时候,我再详细地告诉你。即使现在说太多细节,可能你也记不住。
这一部分内容,主要是针对有 Vue 2 开发经验的,希望更快地适应 Vue 3 的同学。在全面实战 Vue 3 之前,你不必完整阅读官方的指南,因为 Vue 3 的大部分 API 都是对 Vue 2 兼容的。
首先,我们来看一下 Vue 2 和 Vue 3 在项目在启动上的不同之处。在 Vue 2 中,我们使用 new Vue() 来新建应用,有一些全局的配置我们会直接挂在 Vue 上,比如我们通过 Vue.use 来使用插件,通过 Vue.component 来注册全局组件,如下面代码所示:
Vue.component(‘el-counter’, {
data(){
return {count: 1}
},
template: ‘<button @click=“count++”>Clicked {{ count }} times.’
})
let VueRouter = require(‘vue-router’)
Vue.use(VueRouter)
在上面的代码里,我们注册了一个 el-counter 组件,这个组件是全局可用的,它直接渲染一个按钮,并且在点击按钮的时候,按钮内的数字会累加。
然后我们需要注册路由插件,这也是 Vue 2 中我们使用 vue-router 的方式。这种形式虽然很直接,但是由于全局的 Vue 只有一个,所以当我们在一个页面的多个应用中独立使用 Vue 就会非常困难。
看下面这段代码,我们在 Vue 上先注册了一个组件 el-counter,然后创建了两个 Vue 的实例。这两个实例都自动都拥有了 el-couter 这个组件,但这样做很容易造成混淆。
Vue.component(‘el-counter’,…)
new Vue({el:‘#app1’})
new Vue({el:‘#app2’})
为了解决这个问题,Vue 3 引入一个新的 API ,createApp,来解决这个问题,也就是新增了 App 的概念。全局的组件、插件都独立地注册在这个 App 内部,很好的解决了上面提到的两个实例容易造成混淆的问题。下面的代码是使用 createApp 的简单示例:
const { createApp } = Vue
const app = createApp({})
app.component(…)
app.use(…)
app.mount(‘#app1’)
const app2 = createApp({})
app2.mount(‘#app2’)
createApp 还移除了很多我们常见的写法,比如在 createApp 中,就不再支持 filter、 o n 、 on、 on、off、 s e t 、 set、 set、delete 等 API。不过这都不用担心,后面我会告诉你怎么去实现类似这些 API 的功能。
在 Vue 3 中,v-model 的用法也有更改。在后面讲到组件化,也就是我们需要深度使用 v-model 的时候,我会再细讲。 其实 Vue 3 还有很多小细节的更新,比如 slot 和 slot-scope 两者实现了合并,而 directive 注册指令的 API 等也有变化。你现在记不住这些也不要紧,我们会在后面的实战项目里逐渐掌握这些内容。
Vue 3 生态现状介绍
在 Vue 生态中,现在所有官方库的工具都全面支持 Vue 3 了,但仍然有一些生态库还处于候选或者刚发布的状态。**所以,升级 Vue 3 的过程中,除了 Vue 3 本身的语法变化,生态也要注意选择。**有一些周边的生态库可能还存在不稳定的情况,开发项目的时候我们时刻关注项目的 GitHub 即可。
Vue-cli4 已经提供内置选项,你当然可以选择它支持的 Vue 2。如果你对 Vite 不放心的话,Vue-cli4 也全面支持 Vue 3,这还是很贴心的。
vue-router 是复杂项目必不可少的路由库,它也包含一些写法上的变化,比如从 new Router 变成 createRouter;使用方式上,也全面拥抱 Composition API 风格,提供了 useRouter 和 useRoute 等方法。
Vuex 4.0 也支持 Vue 3,不过变化不大。有趣的是 Vue 官方成员还发布了一个 Pinia,Pania 的 API 非常接近 Vuex5 的设计,并且对 Composition API 特别友好,更优雅一些。在课程后续的项目里,我们会使用更成熟的 Vuex4。
其他生态诸如 Nuxt、组件库 Ant-design-vue、Element 等等,都有 Vue 3 的版本发布。我开发维护的 Element3 是一个教育项目,我们在组件化章节会详细介绍。除此之外,我们项目中也会使用 Elemen3 来作为组件库。并且在进阶开发篇,我们会自己设计一个类似风格的组件库。
使用自动化升级工具进行 Vue 的升级
小项目不用多说,从 Vue 2 升级到 Vue 3 之后,对于语法的改变之处,我们挨个替换写法就可以。但对于复杂项目,我们需要借助几个自动化工具来帮我们过渡。
首先是在 Vue 3 的项目里,有一个 @vue/compat 的库,这是一个 Vue 3 的构建版本,提供了兼容 Vue 2 的行为。这个版本默认运行在 Vue 2 下,它的大部分 API 和 Vue 2 保持了一致。当使用那些在 Vue 3 中发生变化或者废弃的特性时,这个版本会提出警告,从而避免兼容性问题的发生,帮助你很好地迁移项目。并且通过升级的提示信息,@vue/compat 还可以很好地帮助你学习版本之间的差异。
在下面的代码中,首先我们把项目依赖的 Vue 版本换成 Vue 3,并且引入了 @vue/compat 。
“dependencies”: {
- “vue”: “^2.6.12”,
+ “vue”: “^3.2.19”,
+ “@vue/compat”: “^3.2.19”
…
},
“devDependencies”: {
- “vue-template-compiler”: “^2.6.12”
+ “@vue/compiler-sfc”: “^3.2.19”
}
然后给 vue 设置别名 @vue/compat,也就是以 compat 作为入口,代码如下:
// vue.config.js
module.exports = {
chainWebpack: config => {
config.resolve.alias.set(‘vue’, ‘@vue/compat’)
…
}
}
这时你就会在控制台看到很多警告,以及很多优化的建议。我们参照建议,挨个去做优化就可以了。
在 @vue/compat 提供了很多建议后,我们自己还是要慢慢做修改。但从另一个角度看,“偷懒”是优秀程序员的标志,社区就有能够做自动化替换的工具,比较好用的就是“阿里妈妈”出品的 gogocode,官方文档也写得很详细,就不在这里赘述了。
**自动化替换工具的原理很简单,和 Vue 的 Compiler 优化的原理是一样的,也就是利用编译原理做代码替换。**如下图所示,我们利用 babel 分析左边 Vue 2 的源码,解析成 AST,然后根据 Vue 3 的写法对 AST 进行转换,最后生成新的 Vue 3 代码。

对于替换过程的中间编译成的 AST,你可以理解为用 JavaScript 的对象去描述这段代码,这和虚拟 DOM 的理念有一些相似,我们基于这个对象去做优化,最终映射生成新的 Vue 3 代码。
关于 AST 的细节,在课程后面的 Vue 3 生态源码篇中,我会带你手写一个迷你版的 Vue 3 Compiler,那时你会对 AST 和它背后的编译原理有一个更深的认识。
总结
我们来总结一下你今天都学到了什么吧。**首先,我带你明确了什么时候该升级 Vue 3,什么时候该继续使用 Vue 2 的兼容版本。**现在,Vue 3 的官方生态在整体都比较稳定,新的项目完全可以直接选择 Vue 3。并且,对于那些需要长期维护的项目,其实也很有必要进行升级。不过,Vue 2 很快会停止更新,如果你的项目需要兼容 IE11,那就需要继续使用 Vue 2.7。这样,在保持好项目的兼容性的前提下,还可以体验到 Composition API 带来的便利。
**然后,在升级 Vue 的过程中,我们可以利用官方和社区的工具,帮助我们高效地升级。**我们可以使用 compat 来给出提醒,项目中设置 @vue/compat 作为 vue 的别名,这样内部就会把所有和 Vue 2 的语法相关的升级信息提示出来,逐个替换即可,或者直接使用 gogocode 进行自动化批量替换。
最后,我想说的是,全面拥抱 Vue 3 也算是一次离开舒适圈的挑战,这带来的不只是新框架的体验,同时也可能是更好的潜力与更好的待遇。课程导读篇也到此结束了,在课程的下一篇,我们会开始实战一个 Vue 3 的项目,与此同时,我也会手把手带你通过实战学会 Vue 3。
思考题
你可以分享一下,在你的项目里,有没有需要升级的地方?有的话,又在什么地方呢?
Vue 3 也算是一次离开舒适圈的挑战,这带来的不只是新框架的体验,同时也可能是更好的潜力与更好的待遇**。课程导读篇也到此结束了,在课程的下一篇,我们会开始实战一个 Vue 3 的项目,与此同时,我也会手把手带你通过实战学会 Vue 3。
思考题
你可以分享一下,在你的项目里,有没有需要升级的地方?有的话,又在什么地方呢?
欢迎你在留言区跟我交流讨论,也推荐你把这一讲推荐给你自己的朋友、同事。我们下一讲见!
最后
以上就是现实心情最近收集整理的关于玩转Vue3全家桶04丨升级:Vue2项目如何升级到Vue3?的全部内容,更多相关玩转Vue3全家桶04丨升级:Vue2项目如何升级到Vue3内容请搜索靠谱客的其他文章。
发表评论 取消回复