我是靠谱客的博主 背后心锁,这篇文章主要介绍Dubbo源码解析之SPI加载机制前言SPI的主要目录开始分析使用时,现在分享给大家,希望可以做个参考。

文章目录

  • 前言
  • SPI的主要目录
  • 开始分析
    • 1. DubboBootstrap类的设计
    • 2. 触发 ExtensionLoader.getExtension(name)
    • 3. Holder 缓存
    • 4. 缓存中没有实例,创建
  • 使用时
    • 1. SPI注解
    • 2. 关于SPI注解的操作
    • 3. AdaptiveExtensionFactory 类
    • 4. 从缓存中取、到缓存中去

前言

本篇文章基于 Dubbo (版本:2.7.8)源码的SPI部分。

代码下载:https://github.com/apache/dubbo/releases

SPI的主要目录

在这里插入图片描述

开始分析

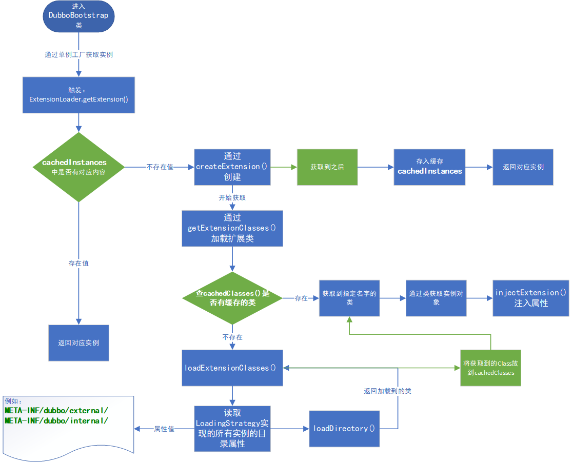
先上个图:
在这里插入图片描述
然后我们继续看各个部分的内容。

1. DubboBootstrap类的设计

这个类被设计为了单例。
官方文档给出的解释是,Dubbo中的一些类,是在每个线程下只有一个实例的。其中就包含了今天的主角: ExtensionLoader。它里边有大量的 static 修饰的方法。

这是该类的初始化:

public static DubboBootstrap getInstance() {
        if (instance == null) {
            synchronized (DubboBootstrap.class) {
                if (instance == null) {
                    instance = new DubboBootstrap();
                }
            }
        }
        return instance;
    }

    private DubboBootstrap() {
        configManager = ApplicationModel.getConfigManager();
        environment = ApplicationModel.getEnvironment();

        DubboShutdownHook.getDubboShutdownHook().register();
        ShutdownHookCallbacks.INSTANCE.addCallback(new ShutdownHookCallback() {
            @Override
            public void callback() throws Throwable {
                DubboBootstrap.this.destroy();
            }
        });
    }

2. 触发 ExtensionLoader.getExtension(name)

可以看到在构造器中有ApplicationModel.getXXXX()方法。
在我点进去看了之后,发现在ApplicationModel中,初始化了ExtensionLoader,然后通过它触发了 ExtensionLoader中的:

public T getExtension(String name) {
        return getExtension(name, true);
    }

    public T getExtension(String name, boolean wrap) {
        if (StringUtils.isEmpty(name)) {
            throw new IllegalArgumentException("Extension name == null");
        }
        if ("true".equals(name)) {
            return getDefaultExtension();
        }
        final Holder<Object> holder = getOrCreateHolder(name);
        Object instance = holder.get();
        if (instance == null) {
            synchronized (holder) {
                instance = holder.get();
                if (instance == null) {
                    instance = createExtension(name, wrap);
                    holder.set(instance);
                }
            }
        }
        return (T) instance;
    }

通过它获取一个扩展类的实例。即通过一个指定的 @SPI(name) 中的 name 值获取指定的扩展类实例。

3. Holder 缓存

Holder 其实就是存储在一个Map中。
key=之前传入的name
value=对应名字的一个扩展类的承载类实例。

private final ConcurrentMap<String, Holder<Object>> cachedInstances = new ConcurrentHashMap<>();

当尝试从这个缓存取值时,如果取到值了,就会直接用。
没取到就会触发创建指定扩展实例的方法。

4. 缓存中没有实例,创建

调用 createExtension()这个方法来创建。
该方法的职责是:
从外部默认位置(比如:META-INF/dubbo/internal/)加载一个文件,通过该文件获取完整类名,然后通过反射 clazz.newInstance()创建实例。
(注意,在加载Class时,也使用了缓存)

在获取到实例后,对实例属性注入值。
随后将该实例存放到缓存中,随后返回。

使用时

1. SPI注解

首先需要实现带有SPI注解的接口。
比如:

@SPI(RandomLoadBalance.NAME)
public interface LoadBalance {
	@Adaptive("loadbalance")
    <T> Invoker<T> select(List<Invoker<T>> invokers, URL url, Invocation invocation) throws RpcException;
}

这里的 RandomLoadBalance.NAME实际上就是random,然后在文件列表中:
在这里插入图片描述
这个接口名的文件中定义了该接口的一些实现:

random=org.apache.dubbo.rpc.cluster.loadbalance.RandomLoadBalance
roundrobin=org.apache.dubbo.rpc.cluster.loadbalance.RoundRobinLoadBalance
leastactive=org.apache.dubbo.rpc.cluster.loadbalance.LeastActiveLoadBalance
consistenthash=org.apache.dubbo.rpc.cluster.loadbalance.ConsistentHashLoadBalance
shortestresponse=org.apache.dubbo.rpc.cluster.loadbalance.ShortestResponseLoadBalance

没错, @SPI(name)这里的name实际就是这个文件中的key值(等号左边)。
那么通过这个注解是怎么来加载这个类的呢?

2. 关于SPI注解的操作

public class SpiExtensionFactory implements ExtensionFactory {

    @Override
    public <T> T getExtension(Class<T> type, String name) {
        if (type.isInterface() && type.isAnnotationPresent(SPI.class)) {
            ExtensionLoader<T> loader = ExtensionLoader.getExtensionLoader(type);
            if (!loader.getSupportedExtensions().isEmpty()) {
                return loader.getAdaptiveExtension();
            }
        }
        return null;
    }
}

可以看到,这个工厂最终是调用了ExtensionLoader.getAdaptiveExtension()
然而工厂在dubbo中也有俩实现:

@Adaptive
public class AdaptiveExtensionFactory implements ExtensionFactory{}

public class SpiExtensionFactory implements ExtensionFactory {}

因为AdaptiveExtensionFactory带有了@Adaptive注解,在使用时,会返回它。

在上一节分析的开始时,我的那张图中,有一个loadExtensionClasses()这个加载类的操作。
那么在这个方法的内部,实际上就对这个进行了判断实现:

    private Map<String, Class<?>> loadExtensionClasses() {
        cacheDefaultExtensionName();

        Map<String, Class<?>> extensionClasses = new HashMap<>();

        for (LoadingStrategy strategy : strategies) {
            loadDirectory(extensionClasses, strategy.directory(), type.getName(), strategy.preferExtensionClassLoader(), strategy.overridden(), strategy.excludedPackages());
            loadDirectory(extensionClasses, strategy.directory(), type.getName().replace("org.apache", "com.alibaba"), strategy.preferExtensionClassLoader(), strategy.overridden(), strategy.excludedPackages());
        }

        return extensionClasses;
    }

这里有调用 loadDirectory方法,这个方法中调用了loadResource(),loadResource()调用了loadClass(),在loadClass中:

private void loadClass(Map<String, Class<?>> extensionClasses, java.net.URL resourceURL, Class<?> clazz, String name,
                           boolean overridden) throws NoSuchMethodException {
        if (!type.isAssignableFrom(clazz)) {
            throw new IllegalStateException("Error occurred when loading extension class (interface: " +
                    type + ", class line: " + clazz.getName() + "), class "
                    + clazz.getName() + " is not subtype of interface.");
        }
        if (clazz.isAnnotationPresent(Adaptive.class)) {
            cacheAdaptiveClass(clazz, overridden);
        } else if (isWrapperClass(clazz)) {
            cacheWrapperClass(clazz);
        } else {
            clazz.getConstructor();
            if (StringUtils.isEmpty(name)) {
                name = findAnnotationName(clazz);
                if (name.length() == 0) {
                    throw new IllegalStateException("No such extension name for the class " + clazz.getName() + " in the config " + resourceURL);
                }
            }

            String[] names = NAME_SEPARATOR.split(name);
            if (ArrayUtils.isNotEmpty(names)) {
                cacheActivateClass(clazz, names[0]);
                for (String n : names) {
                    cacheName(clazz, n);
                    saveInExtensionClass(extensionClasses, clazz, n, overridden);
                }
            }
        }
    }

这里判断了类是否带有Adaptive注解,存在就放到缓存中。
剩下就是取值了。主要在AdaptiveExtensionFactory 中。

3. AdaptiveExtensionFactory 类

@Adaptive
public class AdaptiveExtensionFactory implements ExtensionFactory {

    private final List<ExtensionFactory> factories;

    public AdaptiveExtensionFactory() {
        ExtensionLoader<ExtensionFactory> loader = ExtensionLoader.getExtensionLoader(ExtensionFactory.class);
        List<ExtensionFactory> list = new ArrayList<ExtensionFactory>();
        for (String name : loader.getSupportedExtensions()) {
            list.add(loader.getExtension(name));
        }
        factories = Collections.unmodifiableList(list);
    }

    @Override
    public <T> T getExtension(Class<T> type, String name) {
        for (ExtensionFactory factory : factories) {
            T extension = factory.getExtension(type, name);
            if (extension != null) {
                return extension;
            }
        }
        return null;
    }

}

这个工厂实现,在构造器中加载了所有的工厂实现,在后提供获取实例的getExtension()方法。
这样就实现了套娃。可以从SpiExtensionFactorygetExtension()方法获取值。最终调用的是ExtensionLoader.getAdaptiveExtension()

4. 从缓存中取、到缓存中去

ExtensionLoader.getAdaptiveExtension()中,对private final Holder<Object> cachedAdaptiveInstance = new Holder<>();进行了操作。
值得一提的是,这个 Holder的属性,是用的原子变量private volatile T value;定义的,线程间可见。

    public T getAdaptiveExtension() {
        Object instance = cachedAdaptiveInstance.get();
        if (instance == null) {
            if (createAdaptiveInstanceError != null) {
                throw new IllegalStateException("Failed to create adaptive instance: " +
                        createAdaptiveInstanceError.toString(),
                        createAdaptiveInstanceError);
            }

            synchronized (cachedAdaptiveInstance) {
                instance = cachedAdaptiveInstance.get();
                if (instance == null) {
                    try {
                        instance = createAdaptiveExtension();
                        cachedAdaptiveInstance.set(instance);
                    } catch (Throwable t) {
                        createAdaptiveInstanceError = t;
                        throw new IllegalStateException("Failed to create adaptive instance: " + t.toString(), t);
                    }
                }
            }
        }

        return (T) instance;
    }

最后

以上就是背后心锁最近收集整理的关于Dubbo源码解析之SPI加载机制前言SPI的主要目录开始分析使用时的全部内容,更多相关Dubbo源码解析之SPI加载机制前言SPI内容请搜索靠谱客的其他文章。

本图文内容来源于网友提供,作为学习参考使用,或来自网络收集整理,版权属于原作者所有。
点赞(195)

评论列表共有 0 条评论

立即
投稿
返回
顶部