文章标题总算是可以正常一点了……
通过之前的文章我们已经知道:在 React 体系中所谓的 "在 JavaScript 中编写 HTML 代码" 指的是 React 扩展了 JavaScript 的语法,也就是 JSX。JSX 语法中可以以类似 HTML 语法的方式使用 React 组件,从而编写 React 组件就有一种创造一个新的 HTML 标签的体验。
上一篇文章《玩转 React(四)- 创造一个新的 HTML 标签》介绍了如何来创建一个 React 组件,以及组件的属性。了解到组件的视图是属性的映射,通过改变组件属性可以触发组件重新渲染,从而改变组件的视图。其实组件的视图并不仅仅是由属性映射来的,本篇将介绍另一种可以触发组件重新渲染的方式,即组件的内部状态(state),严格来说组件的视图是由属性和内部状态映射而来的,即:view = f(props, state),跟属性类似,状态的改变也会触发组件重新渲染,只不过状态是组件内部基于自身逻辑或者用户事件自己维护的,而不是由外部输入的。
另外本文中会介绍一个通过类继承方式定义的组件的生命周期,以及在各个生命周期函数中能做什么,不能或尽量不要做什么。
内容摘要
ReactDOM.render在一个单页面 web 应用中通常只调用一次。组件可以通过
setState改变内部状态state来更新视图。setState多数情况下是异步的。不要直接使用当前
state的值生成下一个state。不要直接通过
this.state修改state。组件生命周期流程图。
各个生命周期函数介绍及使用经验。
以上是本文的内容摘要,如果你已经知道我要说的是什么,那么就没有必要继续看下去了,节约时间。
组件的内部状态
此前,我们已经了解到可以通过 ReactDOM.render(<HelloMessage name="Lucy" />, container) 的方式,将带有特定属性的组件渲染到页面的某个 DOM 节点中(container),这样页面上会展示出 “Hello Lucy”,当我们希望页面上展示 “Hello Tom” 的时候,我们可以将组件的 name 属性改为 Tom 后再次调用 ReactDOM.render 方法,这样组件就会以新的属性重新渲染,从而更新组件的视图。
下面是官方文档中一个展示时钟的例子,我简单改造了下:
https://codepen.io/Sarike/pen...
例子中定义了一个 Clock 组件,组件接收一个 time 属性,在组件外部通过 setInterval 周期性地调用 ReactDOM.render 不断更新 Clock 的属性并重新渲染。
然而在很多实际场景中,对于一个时钟组件,我们希望它有更好的封装性和复用性,也就是说我们希望只调用一次 ReactDOM.render(<Clock />, container) 然后它可以自己更新自己的视图,这样我们就更容易在页面上放置多个时钟了,即复用性更好了。
要达到这个目的,就需要组件的内部状态来支持。组件有一个特殊的属性 state 用来保存组件的内部状态。用户可以通过 this.setState(statePatch) 来更新组件的状态,组件的状态更新后会重新执行 render 方法来更新视图,上面的例子使用内部状态改造后:
https://codepen.io/Sarike/pen...
这样 Clock 作为一个完整的时钟组件就可以自己来更新自己了,上篇文中也有提到过,如果想要使用组件的内部状态,那组件必须以类继承的方式来定义,而不能使用函数式组件。所以说,函数式组件经常也被称作是无状态组件(stateless)。
上面例子中有用到 componentDidMount 和 componentWillUnmount 两个函数,它们是组件的生命周期函数,本文的后半部分将会介绍,这俩函数分别在组件挂载到页面上和组件将要从页面上移除时调用。
改造后的例子,我们只需要调用一次 ReactDOM.render 即可,在实际的项目中,一个完整的单页面 web 应用,也只需要调用一次 ReactDOM.render 方法把根组件挂载到页面中即可,剩下的工作就都放心地交给 React 就行了。
初始化组件内部状态
在创建一个拥有内部状态的组件时,我们需要对内部状态进行初始化,即设置组件最初的状态是什么。做法很简单,就是在构造函数 constructor 中设置 state 属性就可以了。如下所示:
class MyComponent extends React.Component {
constructor(props) {
super(props); // 这行代码不能少哦
this.state = {
name: "Lucy"
}
}
}
setState 大多数情况下是异步的
setState 多数情况下是异步的,异步意味着通过 setState 更新组件状态后,不能立刻通过 this.state 来获取到更新之后的值,另外当连续多次调用 setState 来更新同一个字段时,只有最后一次更新才会生效。如下示例:
https://codepen.io/Sarike/pen...
如果希望上面示例代码正常工作,你需要通过回调函数的方式来生成下一个 state,如下所示:
this.setState(preState => ({value: preState.value + 1}));
this.setState(preState => ({value: preState.value + 2}));
this.setState(preState => ({value: preState.value + 3}));
所以,直接基于当前 state 的值,生成一下个 state 是不靠谱的,但是很多不清楚这一点的同学基本上都是这么做的,因为写起来简单嘛,而且貌似也没有什么问题。这是因为很多情况下,业务逻辑没有那么复杂,基本不会频繁调用 setState 。但是这确实是一个隐患,如果在项目初期不注意规避,等项目复杂到一定程度以后,可能会出现难以排查的BUG。
那为什么说多数情况下是异步的呢?难道有些情况下不是异步的吗?是的,实际上只有在 React 能控制的事件处理过程中调用的 setState 才是异步的,如:生命周期函数,React 内置的如 button,input 等组件的事件处理函数。在多数的情况下我们只需要在这些地方控制我们的组件就够了,所以说大多数情况下 setState 是异步的。
在某些特殊的组件中,可能需要通过 addEventListener 来设置某些 DOM 的事件处理函数,在这种通过原生的 JS API 来设置的事件处理过程调用 setState 就是同步的,会立即更新 this.state。另外还有 setInterval、setTimeout 等原生 API 的回调函数也是如此。
参考:https://www.zhihu.com/questio...
不要直接通过 this.state 来更新组件状态
这一点跟属性类似,直接通过 this.state 修改组件状态,组件状态被修改了,但并不会触发组件的重新渲染。这样就会导致组件视图与状态不一致。
生命周期函数
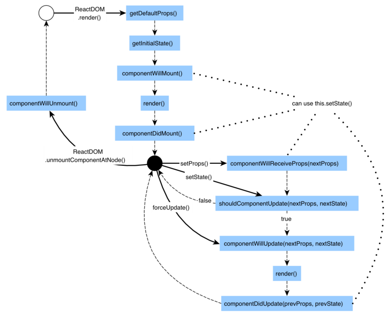
一个组件被我们创造到这个世界上之后,在使用它时,它的每个实例都是有一定生命周期的,下面这张图说明了一个组件实例的生命周期:

图片来源:https://tylermcginnis.com/an-...,这张图略微有点老,不过结合下文来看也没什么问题。
下面我们来解释一下上面这张图。
组件初始化:constructor
我们定义的每一个组件,都是一个类(class),这些类被实例化后才能作为 React DOM 中的一个节点渲染到页面上。所以,当我们通过 ReactDOM.render 或者在某个组件中通过 JSX 表达式将一个组件第一次渲染到页面上时,组件首先要做的就是对组件进行实例化。
实例化主要做的事情:
创建一个组件的实例对象(也就是 Element,通常对应一个JSX表达式,如:
<MyComponent />)。获取组件的默认属性。
获取组件的初始内部状态(在
constructor中this.state = xxxx;)。
componentWillMount
在组件被渲染到页面上之前执行,在组件的整个生命周期内只执行一次。在这里可以调用 setState 更新内部状态,但是更推荐将这里的状态更新操作放到 constructor 中。
该函数执行完后会立马执行 render 方法并将组件渲染到页面上。所以,在这里执行 setState 不会触发额外的渲染过程,因为这是没有必要的。
componentDidMount
组件被渲染到页面上后立马执行,在组件的整个生命周期内只执行一次。这个时候是做如下操作的好时机:
某些依赖组件 DOM 节点的操作。
发起网络请求。
设置
setInterval、setTimeout等计时器操作。
在这里可以调用 setState 更新组件内部状态,且会触发一个重新渲染的过程,即会重新执行 render 方法并更新视图。
componentWillReceiveProps
componentWillReceiveProps(nextProps)
该声明周期函数可能在两种情况下被调用:
组件接收到了新的属性。新的属性会通过
nextProps获取到。组件没有收到新的属性,但是由于父组件重新渲染导致当前组件也被重新渲染。
你只要知道,当该函数被调用时,并不一定是因为属性发生了变化。
在这里也可以调用 setState 更新组件的内部状态,同样也不会触发额外的重新渲染操作,React 会聪明地用更新后的属性和内部状态进行一次重新渲染。
shouldComponentUpdate
shouldComponentUpdate(nextProps, nextState)
这是一个询问式的生命周期函数,所以该函数需要一个返回值 true/false,如果为 true,组件将触发重新渲染过程,如果为 false 组件将不会触发重新渲染。因此,合理地利用该函数可以一定程度节省开销,提高系统的性能。
此处不能调用 setState 更新组件的状态。
由于组件属性或者内部状态被改变时都触发组件重新渲染,所以该函数接受两个参数:新的属性(nextProps)、新的状态(nextState)。
在处理该声明周期函数时,切记要兼顾属性和状态,不能只顾其一,不然很容易踩坑。例如:某位同学只依据属性来判断是否触发重新渲染,而忽略了内部状态,这样就导致你无论如何 setState,组件视图都不能正常更新。
在上篇文章中我们提到类继承方式定义组件时说到,React 提供了两个基类,一个是 Component,另一个是 PureComponent,两者的差别就在于后者已经帮我们简单实现了一下 shouldComponentUpdate 函数,当属性和状态都没有发生变化时返回 false 以避免额外的开销。
但是比对过程出于性能考虑,只是进行浅比对,也就是只比对对象的第一级字段,而且是否发生变化是通过 Object.is 方法类判断的。所以会导致有时候发生变化了组件没有更新,没有变化却触发了重新渲染过程。这个在这里不再赘述,想深入探讨可以扫描问候的二维码加我微信好友(我的微信:leobaba88)。
componentWillUpdate
当组件 shouldComponentUpdate 返回 true 或者调用 forceUpdate 时将触发此函数。
该函数中不能调用 setState 更新组件状态,当你想这么做的时候,你可以考虑将它移到 componentWillReceiveProps 函数里。
该函数在函数第一次渲染的时候不会执行。
componentDidUpdate
componentDidUpdate(prevProps, prevState)
在组件重新渲染过程中,重新执行 render 方法并更新组件视图后立即执行该函数。类似组件第一次渲染过程中的 componentDidMount,该函数在第一次渲染时不会执行。
在此处是做这些事情的好时机:
执行依赖新 DOM 节点的操作。
依据新的属性发起新的网络请求。(但是此处一定要格外谨慎,一定要在确认属性变化后再发起网络请求,不然极有可能进入死循环:didUpdate -> ajax -> changeProps -> didUpdate -> ...)。
componentWillUnmount
当组件被从页面中移除之前调用,此时是清理战场的好时机,如清理定时器、终止网络请求等。
componentDidCatch
componentDidCatch(error, info)
这是 React 16 新加入的一个生命周期函数。定义该生命周期函数的组件将会成为一个错误边界,错误边界这个词非常形象,它可以有效地将错误限制在一个有限的范围内,而不会导致整个应用崩溃,防止一颗耗子屎坏了一锅汤。
错误边界组件,可以捕获其整个子组件树内发生的任何异常,但是却不能捕获自身的异常。
下面是官方的一个示例,大家感受下:
https://codepen.io/gaearon/pe...
最后(微信群)
这篇文章来的有点慢,非常抱歉。
另外为了方便大家阅读,我将所有文章的链接更新到第一篇文章 《玩转React(一)- 前言》 中。
文字的表现范围毕竟有限,为了方便大家交流,我建了一个微信群,对 React 感兴趣的同学可以进群一起交流、学习,由于微信群邀请的时间限制,大家可以先扫描下面二维码,加我好友,我拉大家进群:

我的微信:leobaba88
最后
以上就是悲凉季节最近收集整理的关于 玩转 React(五)- 组件的内部状态和生命周期的全部内容,更多相关内容请搜索靠谱客的其他文章。
发表评论 取消回复