概述
FPGA具有高度实时的特性。这里讨论基于FPGA设计一款简单的正弦信号发生器。
DDS原理
Direct Digital frequency Synthesis如下图所示:

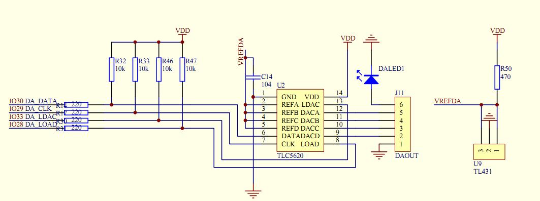
3. DAC原理
这里DAC采用TLC5620,下面分别给出DAC的原理图和时序图。


4. ROM文件的生成
ROM波形可以通过MIF或HEX文件保存在FPGA的ram或rom模块中,也可以自己编写HDL文件存储。这里我们采用后者。
利用win-tc或matlab生产所需格式的函数数据,参考C代码如下:#include "stdio.h"
#include "math.h"
#definePi 3.1416
#defineDEPTH 256
#defineLENTH DEPTH/
最后
以上就是腼腆花生最近收集整理的关于matlab生成正弦波平fpga,FPGA设计——正弦信号发生器的全部内容,更多相关matlab生成正弦波平fpga内容请搜索靠谱客的其他文章。
本图文内容来源于网友提供,作为学习参考使用,或来自网络收集整理,版权属于原作者所有。
发表评论 取消回复