对于热爱打工的深圳人来说,那就是人在你那电脑在哪,就像UP我也是最喜欢上班(摸鱼)的,不知道为啥也把电脑搬回家了(可能是跟风吧,为了显得我比较努力)。但是看着他们搬的显示器相比较之下我这个便携显示器还是挺方便的。
近年来随着USB Type-C接口的流行和普及,USB Type-C接口在智能手机和笔记本电脑等设备上几乎成为了标配。USB Type-C接口如此受欢迎,不仅仅是其小巧轻薄、支持大功率充电和高速传输数据,同时,它还可以传输DP视频信号,实现手机和笔记本电脑的扩展显示。可见,USB Type-C接口是一个极其强大的接口,完全有替代掉HDMI和DP接口的趋势。在这样的背景下,越来越多的显示器采用了USB C接口来支持手机和笔记本电脑的扩展投屏。在众多的USB Type-C接口显示器中,便携式的双USB Type-C接口显示器尤为受到消费者的欢迎。这种显示器跟笔记本电脑大小差不多,但是比电脑轻薄便携,十分适合带到户外或者亲朋好友家使用。它拥有两个USB Type-C接口,一个USB Type-C接口接适配器,一个USB Type-C接口接设备,可以在设备投屏的同时,给设备充电。两个USB Type-C接口不需要区分接适配器或者设备,两个USB Type-C接口都可以接电源,两个USB Type-C接口都能投屏。
为了加深对双USB Type-C接口便携显示器的了解,我们网购了几款主流的双USB Type-C接口便携显示器。通过测试和拆解,我们大致得出了它们的基本架构如下:
这些双USB Type-C接口显示器的两个USB Type-C接口在功能上是对等的,即每个USB Type-C接口既可以接适配器,又可以接投屏设备,不用担心接错。这种双全功能USB Type-C接口显示器,毫无疑问是消费者的最佳选择。因为便携显示器插拔接口的操作会比较频繁,如果需要区分两个外观完全相同而功能不同的接口,消费者会感到厌烦,体验非常不好。
通过框图可以看出,这些显示器的内部都有一个共同的芯片LDR6282。通过查找资料,我们了解到,这是一颗支持USB PD3.0的协议控制芯片,它有两组USB C通道,分别连接到两个USB C接口,独立管理每个USB C口的通信。LDR6282还支持在线升级,消费者如果遇到兼容性问题,通过升级LDR6282的固件即可解决,无需返寄给厂商。
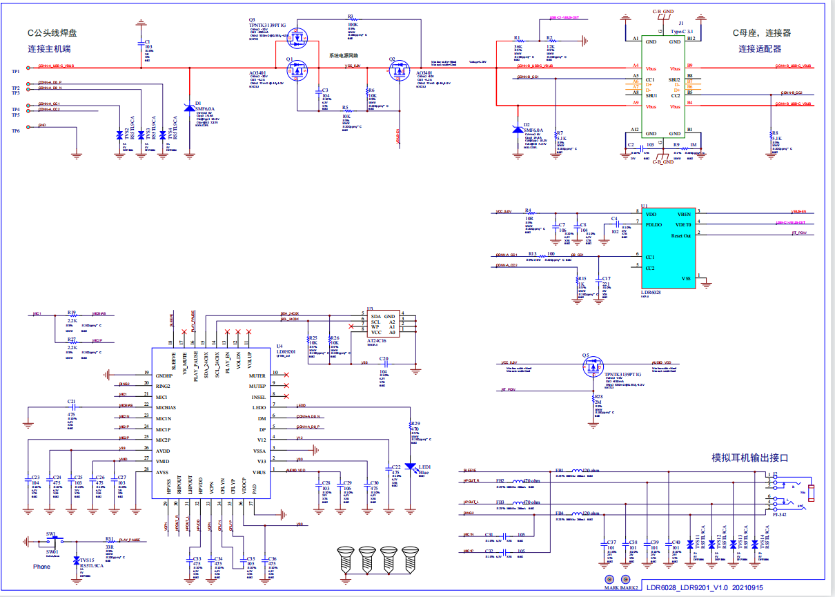
通过网上的资料,我们找到了LDR6282的参考电路如下:
LDR6282搭配RTD2556轻松实现支持两个USB Type-C接口都能投屏的便携显示器方案。
最后
以上就是成就小丸子最近收集整理的关于type-C便携显示器方案对于居家办公的深圳人的用处,USC-C显示器方案,DRP PD3.0协议芯片的全部内容,更多相关type-C便携显示器方案对于居家办公的深圳人的用处,USC-C显示器方案,DRP内容请搜索靠谱客的其他文章。
发表评论 取消回复