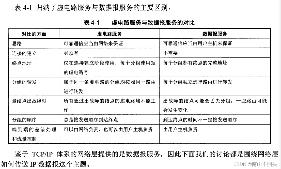
虚电路服务:
使用面向连接的,让网络负责可靠交付的方式。类似于传统电信网提供电话服务的主要业务。
当两台计算机进行通信时,应当先建立连接(这里的连接不是物理连接,而是逻辑上的连接。也称为虚电路VC (Viryual Circuit)).以预留双方通信所需的一切网络资源。然后双方就沿着已建立的虚电路发送分组(分组,可以理解为IP数据报)。
这样的分组不需要填写完整的目的主机地址,只需要填写这条虚电路的编号(一个不大的整数),,从而减少分组的开销。

数据报服务:
网络层向上只提供简单灵活的、无连接的、尽最大努力交付的数据报服务 (这里的数据报,即IP数据报,就是经常使用的“分组”)
网络在发送分组时不需要先建立连接。每一个分组(也就是IP数据报)独立发送,与 其前后的分组无关(不进行编号)。网络层不提供服务质量的承诺。也就是说,所传送的分 组可能出错、丢失、重复和失序(即不按序到达终点),当然也不保证分组交付的时限。由于传输网络不提供端到端的可靠传输服务,这就使网络中的路由器比较简单,且价格低廉 (与电信网的交换机相比较)。如果主机(即端系统)中的进程之间的通信需要是可靠的, 那么就由网络的主机中的运输层负责(包括差错处理、流量控制等)。采用这种设计思路的 好处是:网络造价大大降低,运行方式灵活,能够适应多种应用。互联网能够发展到今日的规模,充分证明了当初采用这种设计思路的正确性。

虚电路服务与数据报服务的对比图:

参考教材:谢希仁《计算机网络》第七版
最后
以上就是俊秀自行车最近收集整理的关于网络层提供的两种服务的全部内容,更多相关网络层提供内容请搜索靠谱客的其他文章。
本图文内容来源于网友提供,作为学习参考使用,或来自网络收集整理,版权属于原作者所有。
发表评论 取消回复