目录:
1. LoRa终端开发板的硬件环境的终极目标
2. LoRa终端开发板的选择思路
3. LoRa终端开发板的方案选择
4. ASR6505-EVB开发板的硬件示意图
5. ASR6505-EVB开发板的实物图
6. ASR6505-EVB开发板的原理图
7. 仿真器接口定义
1. LoRa终端开发板的硬件环境的终极目标

2. LoRa终端开发板的选择思路

LoRa终端开发板的搭建有如下的三种思路
方案1:选用LoRa射频芯片和MCU芯片,从头搭建LoRa终端的开发板,这种方案设计最紧凑。
这种方案适合最终的产品对终端的物理体积要求比较高的场合。
方案2:选用现成的LoRa终端模组,LoRa模块是一个SOC芯片,集成了LoRa射频芯片和MCU芯片。
方案适合最终的产品对终端的物理体积要求不太高的场合。
方案3:选择第三方现成的LoRa终端开发板,开发板LoRa终端模组SOC芯片为核心部件,添加了一些外围接口,用于方便的连接各种传感器以及调试接口,比如串口转USB、Jtag程序下载接口、SPI、串口、GPIO、I2C接口。
这种方案适合基于开发板调试。
3. LoRa终端开发板的方案选择
这里选择的是方案3, 在淘宝上购买第三方的LoRa终端开发板。

开发板选用的是:成都芯域矩阵ASR6505-EVB开发板
该ASR6505-EVB开发板:以翱捷科技ASR6505 LoRa终端模组,增加了一下用于开发调试的外围接口与串口转USB的调试口。
ASR6505 LoRa终端模组:集成了Semtech公司的SX1262射频芯片和意法半导体ST公司的STM8 MCU。
4. ASR6505-EVB开发板的硬件示意图

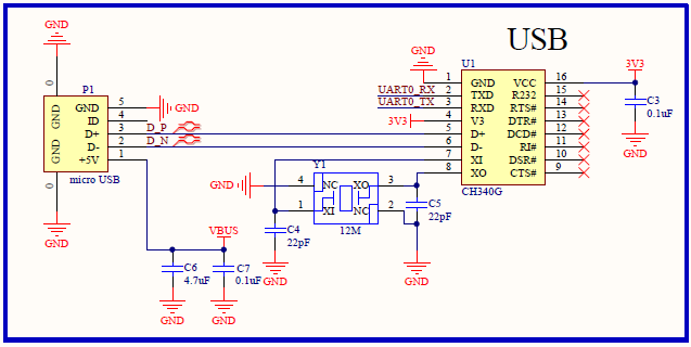
串口转USB:用于通过打印调试信息,大多数笔记本都没有串口,通过串口转USB可以笔记本的USB口模拟串口
5. ASR6505-EVB开发板的实物图

LoRa点对点通信必需硬件列表如下:
1) ASR6505-EVB 2个:在LoRa终端与LoRa基站通信前,用于在两个终端间进行点对点通信。
2) 天线 2根:两个终端的天线
3) USB线 2根:两个终端的USB线
4) ST link V2仿真下载器 1个:用于下载程序和在线调试程序,不需要给每个终端配置仿真器。
5) PC机 1台:开发主机
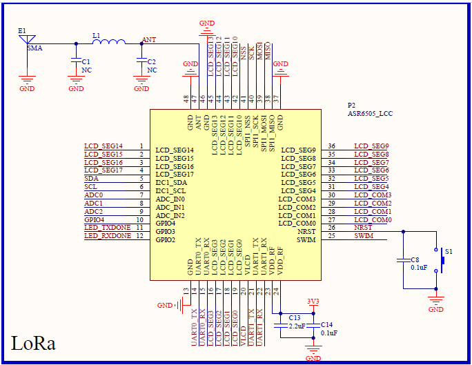
6. ASR6505-EVB开发板的原理图





从上述原理图可以看出:
(1)USB口可以给开发提供电源。
(2)仿真器接口也可以给开发板提供电源。
(3)虽然提供了LCD的接口,但LCD需要另外购买
7. 仿真器接口定义:

结束语:
至此,已经拆解和搭建好LoRa终端的硬件。
后续将拆解LoRa终端的软件开发环境以及终端应用程序的实现。
最后
以上就是乐观钻石最近收集整理的关于物联网LoRa系列-6:LoRa终端开发板硬件的搭建的全部内容,更多相关物联网LoRa系列-6:LoRa终端开发板硬件内容请搜索靠谱客的其他文章。
发表评论 取消回复