大家好,我是程序员小哈。
前几天有个球友在用一个语音模块,遇到了点困难,为了方便调试,小哈哥也买了两个一起玩了一下。

今天小哈哥就来简单分享一下这个模块。
模块概述
- DY-SV17F 语音模块,包括IO 分段触发,UART 串口控制, ONE_line 单总线控制,标准 MP3 等 7 种工作模式;
- 板载 5W D 类功放,可直接驱动 4Ω, 3~5W 喇叭;
- 支持 MP3,WAV 解码格式;
- 板载4MByte flash 存储,可通过 USB 数据线连接模块上的MicroUSB接口,电脑可以将模块识别为一个U盘,打开此存储更新音频文件即可。
硬件连接

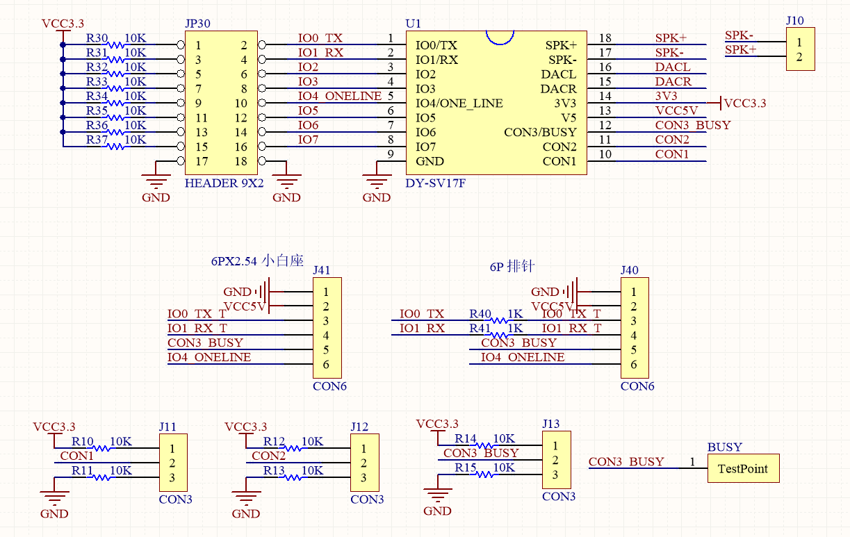
原理图
为了测试方便,各位也可以画一个PCB板,这样就可以避免使用一堆杜邦线进行连接,也可以避免调试过程中遇到一些不必要的问题,底板的原理图可以参考下图所示。

因为我们要选择串口模式,所以实际使用过程中,CON1、CON2接地,CON3接高电平。

CON3/BUSY 引脚,上电 30mS 内作为模式配置引脚 3,30mS 后作为 BUSY 信号输出,播放曲目时,CON3输出高电平(3.3V),播放结束输出低电平(0V)。
注意:上述CON3引脚状态,我实际测试结果与手册中描述相反,此处自己使用时进行一下确认。
工作模式配置

资源文件
要想实现语音播放当前时间,我们首先要找到或者制作一些基本语音的音频文件,如果想制作音频文件素材,可以用下面网址制作:
https://www.coder.work/text2audio
准备好组合播放的音频素材文件,将其放置在 ZH 文件夹下,曲目名要求固定两个字符,为了控制方便,我们选择以两位数字的形式命名文件名,本次实例的音频文件素材如下:

素材的语音内容具体如下:
| 文件名 | 语音 |
|---|---|
| 00.mp3 | 零 |
| 01.mp3 | 一 |
| 02.mp3 | 二 |
| 03.mp3 | 三 |
| 04.mp3 | 四 |
| 05.mp3 | 五 |
| 06.mp3 | 六 |
| 07.mp3 | 七 |
| 08.mp3 | 八 |
| 09.mp3 | 九 |
| 10.mp3 | 十 |
| 11.mp3 | 现在时间是 |
| 12.mp3 | 点 |
| 13.mp3 | 分 |
| 14.mp3 | 秒 |
协议
串口通信,波特率为9600,数据位:8,停止位1位,校验位N。
| 示例 | 含义 | 备注 |
|---|---|---|
| AA 01 00 AB | 查询播放状态 | AA 01 01 播放状态 校验 |
| 比如:AA 01 01 00 AC | ||
| AA 02 00 AC | 从头开始播放当前曲目 | |
| AA 03 00 AD | 暂停 | 无返回 |
| AA 04 00 AE | 停止 | 无返回 |
| AA 05 00 AF | 上一曲 | 无返回 |
| AA 06 00 B0 | 下一曲 | 无返回 |
| AA 07 02 曲目高 曲目低 SM | 指定曲目 | 无返回,曲目序号由存储顺序决定。 |
| AA 0C 00 B6 | 查询总曲目 | 返回:AA 0C 02 总曲目高 总曲目低 校验 |
| AA 0D 00 B7 | 查询当前曲目 | AA 0D 02 00 08 C1 |
| AA 10 00 BA | 结束播放 | |
| AA 13 01 VOL SM | 音量设置 | 无返回,例如: AA 13 01 14 D2 设置音量为 20 级 |
| AA 14 00 BE | 音量加 | 无返回 |
| AA 15 00 BF | 音量减 | 无返回 |
| AA 1B 长度 曲目 1 名称高字节,曲目名称 1 低字节… 曲目 n 名称高字节, 曲目 n 名称低字节 SM | 组合播放 | 无返回,例如: AA 1B 04 30 31 30 32 8C,文件名为“01”、“02”歌曲组合播放。 文件名播放方式,不受拷贝顺序限制。 |
| AA 1C 00 C6 | 结束组合播报 | 无返回 |
| AA 25 00 CF | 开启播放时间发送 | 返回:AA 25 03 时 分 秒 SM |
| AA 25 03 01 02 03 D8 | ||
| AA 26 00 D0 | 关闭播报时间发送 | |
查询模块当前播放状态的串口指令,调试过程如截图所示:

模块的串口协议有很多,因为要播放实时时间,这个是一个变化的量,使用模块自带的组合播放功能,可以方便的实现实时时间的播放报。
AA 1B 长度 曲目1名称高字节 曲目名称1低字节 ..... 曲目n名称高字节 曲目n名称低字节 SM
例如:串口发送 AA 1B 04 30 31 30 32 8C,模块会将文件名为“01.mp3”、“02.mp3”的歌曲进行组合播放。
结果展示
要进行组合播放,无非将要组合的文件名进行拼接,将这些内容按照组合播放的通信协议,组成一个字符数组进行发送即可,代码比较简单,大家有需要的,直接去公众号后台回复:语音播报实时时间 获取代码查看吧。
下面我们看一下语音播放实时时间的效果吧。
效果赶不上专业的TTS模块,此方案胜在性价比高。
今天的文章到这里就结束了,希望对你有帮助,我们下期见。
更多精彩内容,请关注小哈哥的微信视频号:程序员小哈
最后
以上就是强健小懒猪最近收集整理的关于DY-SV17F 语音模块的全部内容,更多相关DY-SV17F内容请搜索靠谱客的其他文章。
发表评论 取消回复