目录:
1、运放之轨到轨
2、运放之不可忽略的输入偏置电流
3、运放之快速下降的PSRR
4、运放之乱加的补偿电容
5、运放之被冤枉的共模输入范围
6、运放之不可忽略的压摆率
7、运放之被遗忘的反馈电阻
8、运放之失效的AD620
9、运放之ADC的采样时间被其拖累
10、运放之被遗忘的功耗
11、温度对运放的影响
--------------------------------------------------------------------------------------------------------------
1、运放之轨到轨
某公司对轨到轨运放产品的介绍:“高速(>50MHz)轨到轨运算放大器支持以更低的电源电压、更接近供电轨的摆幅和更宽的动态范围工作。”看到没有:“以更低的电源电压、更接近供电轨的摆幅和更宽的动态范围工作。”
看一个轨到轨运放的手册:

输出电压的确是到不了电源的5V,why?运放的输出级可以简化为下面这种的结构形式:

由于MOS管有导通电阻,当流过电流时,导致了电压降。因此当负载越大时,导通压降越大,输出电压越不能达到轨。
所以说,轨到轨运放不是完全的可以使输出到达电源值,使用的时候,还需要看负载和温度(影响导通电阻阻值)的关系来决定输出能达到多大电压。


--------------------------------------------------------------------------------------------------------------
2、运放之不可忽略的输入偏置电流
设计了一个分压电路,理论上输入1V,输出2V,可是一测,总是多了近6、7百个mV。这要是进12位3V量程ADC,可是要吃掉600多个码。

下面假设,两个输入端的输入偏置电流相同。

对于,正向输入端来说,Ib+带来偏置电压几乎等于0,而对于反向输入端来说,Ib-带来的偏置电压等于350mV(计算时,假设Vout接地,相当于R1//R2)。因此,需要的是在正向输入端增加一个电阻,来补偿反向输入端带来的误差。


偏置电流是运放的主要误差之一,在之后还会介绍一些影响后级的误差源。
--------------------------------------------------------------------------------------------------------------
3、运放之快速下降的PSRR
当我是个菜鸟工程师的时候,做运放设计从来不考虑PSRR,当听说过PSRR(电源纹波抑制比)之后,每次选运放都会在成本控制基础上选择一个有较高PSRR的运放。
比如这款运放PSRR达到了160dB,根据计算公式:
即使电源电压在4.5V-5.5V区间内发生变化,电源对运放输出的影响只有10nV。很可惜,这个指标是指电源电压的直流变化,而不包括电源电压交流的变化(如纹波),在交流情况下,这个指标会发生非常大的恶化。Spec.里面提到的只是直流变化,交流变化在后面图示里面,一般情况下,非资深工程师对待图示都是滑滑地翻过去。
如果运放电路使用了开关电源,又没有把去耦、滤波做得很好的话,后级输入精度会受到极大的影响。来看同一款运放的交流PSRR。

对于500kHz开关频率的纹波,PSRR+恶化到只有50dB,假设纹波大小为100mV,那么对于后级的影响恶化会达到0.3mV。对于很多小信号采集的应用来说,这个误差是不可接受的。因此,有些应用场景甚至会在运放电源入口做一个低通滤波(请注意电阻功耗和电阻热噪声)。
--------------------------------------------------------------------------------------------------------------
4、运放之乱加的补偿电容
以前有个“老工程师”对我说,反馈电路加个电容,电路就不会震荡。一看到“震荡”这么高大上的词语,我当场就懵逼了,以后所有的电路都并一个小电容,这样才professional。

直到一天,我要放大一个100kHz(运气很好,频率还没有太高,不然电压反馈运放都没法玩)的信号,也是按照经验并上一个电容,然后信号再也没有正常。因为,并上了这个电容反馈阻抗对于100kHz的信号变成了只有不到200Ω,导致放大系数变化。
然,这还不是关键,问题在于:真的需要一个补偿电容吗?
首先,运放内部存在一个极点(把它想成就是RC低通造成的),它会造成相位的改变,最大到-90°:

如果再增加一个极点呢,它又会再次对相位进行改变,最大还可以增加到90°:

这样相位就到了-180°,这有什么问题呢?那就是“震荡”。看一下电压负反馈运放的增益:

当某些频率点上的环路增益Aβ等于1,而相位为-180°的时候,这时Vout/Vin会变成无穷大,电路就不稳定了。因此,当外部增加一个零点时,运放就会在某些频率点进入震荡,比如引脚上的分布电容,如下图:

这时,我们并上一个电容,相当于人为引入一个零点,把拉下去的相位,拉上来,但是,这个分布电容一般很小,使得它环路增益Aβ等于1的位置非常远,在这么远的频点上,运放早就不能正常工作了。而看手册这个运放自身在100k的时候,相位余量相当的高,超过了90°,完全不需要增加额外的补偿电容。

因此,对于具体情况,要具体分析。
--------------------------------------------------------------------------------------------------------------
5、运放之被冤枉的共模输入范围
以前遇到过一个问题,前级运放放大后,再由运放跟随进ADC,进ADC的信号是0.3V-1.5V。感觉是个很简单的电路,但是后面实测这颗工作电压为单电源5V的运放,有部分板卡在输出1.5V左右的时候,它的输出值并没有完全跟随到输入值,而低于比1.5V的信号,跟随都没问题,但是一旦接近就不对。
当然,这个问题就上了硬件组的会议,最后讨论的结果是:“这个运放有问题,我们要找厂商嚎盘,但是我们是xx企业,别个又不得理我们,这样吧,我们换一个其它公司的运放”。
不幸的是,我们冤枉了一颗运放,并且没有找到问题原因,幸运的是,在没有完全弄清原理的前提下,我们碰巧选到了一颗可以正常工作的运放。来看下这款运放的一个指标,运放共模输入范围:

运放共模输入范围是运放输入电压的一个区间,它表征的是运放能够线性工作的区间,即输入电压共模值在这个区间内,当输入电压发生变化时,输出电压能够线性的发生变化。
对于跟随电路,由于存在负反馈,基本上可认为正相输入端电压和负相输入端电压是同一个值,而这颗运放在5V供电时,它的共模输入范围是-0.1V~1.5V。因此,当输入电压在1.5V左右的时候,运放就存在不能正常线性跟随的情况。
为什么不能跟随呢?来看一个三极管放大电路,它也是运放的组成部分之一,来进行举例说明。

当输入的Vb发生变化时,Ie就会随着Vb发生相应的变化,从而引起Vc的变化,这就是跟随。
若Vb继续增大到,使得Vc=Vcc-Ie x Rc计算值为负数的时候,而实际上Ie*Rc并不能超过Vcc,这时放大电路达到饱和甚至电流反相,导致输出电压固定或削峰或反向等。
运放的单电源与双电源供电:
运放采用双电源供电(一般电源电压需要对称)可获得最大的动态范围。共模输入电压等于1/2Vcc,此条件下可以获得最佳的性能。若工作于双电源模式,此最佳输入共模电压是0V,这就是双电源供电最大的好处。
--------------------------------------------------------------------------------------------------------------
6、运放之不可忽略的压摆率
做1pps驱动电路,要求上升沿≤5ns,FPGA输出的信号用运放跟随增强驱动后,发现上升沿达不到要求。为什么呢?因为没有考虑到一个重要的指标,压摆率。压摆率是指:输入为阶跃信号时,闭环放大器的输出电压时间变化率的平均值。即输入一个理想的阶跃信号,输出会是一个带斜率信号,这个信号的爬升速率就是压摆率。

看一下这个运放的压摆率:

根本达不到要求啊,5ns只能爬升20mV,所以,上升沿根本达不到设计需求。怎么办呢?后期飞线增加了一个脉冲增强电路。

脉冲增强电路C4和R4,相当于一个微分电路C4和RL(当C x RL远小于压摆率时间)加一个直流电阻R4,使得负载RL上的信号边沿变得更加陡峭。分析一下:
a.电容C4与RL形成分压电路,根据下图的计算公式,C4上电压的变化率等于RL上的电压值。

b.那么假设电容电压变化率在0-τ范围内是几乎不变化的,那么负载RL上面的电压也是几乎不变的,一旦电容开始充电(电压发生变化),负载RL的电压就上升到顶点。记为波形1,如下图。

c.然后在电容充电结束后开始下落,为了解决没有变化率就没有电压的问题,增加一个直流电阻R4维持波形,它是一个直通波形,也就是原始波形,记为波形2。

d.两个波形合在一起后,由于波形1,波形2的上升沿得到极大增强,从而使得合成波形上升沿得以改善。
--------------------------------------------------------------------------------------------------------------
7、运放之被遗忘的反馈电阻
为了扩大外部驱动能力,一般会在最后一级增加一个跟随电路,选择电流反馈运放-CFA增加运放的输出带宽。好简单哦,可惜你就是调不出来。还是先看图吧。好简单哦,可惜你就是调不出来。还是先看图吧。

什么电源轨、共模输入范围、增益积带宽、带载能力、压摆率。。。我全都考虑了啊,还是不对呢?
因为,CFA和VFA(电压反馈运放)不一样,读书时学的运放,基本上老师都是拿VFA进行举例和讲解。下图是CFA运放的模型:

它与VFA区别是,输入端不再是两个都虚断,反相输入电阻ZB是个非常小的值,但又绝对不能认为是零;它的开环增益Gout不再是非常大,而是约等于1;它的跨阻Z可以认为是无穷大。
因此,CFA的跟随电路的电路模型如下:

解出Aβ等于:它的闭环增益是:

当没有反馈电阻ZF的时候,A约等于1,ZF趋近于0,Aβ趋近于无穷,增益趋近于0,和想要的跟随电路完全不一样,也就是网上常说的“CFA不加反馈电阻就没信号”。(没找到这句话,忘记是在哪里看到的了,只能看下CFA手册上对反馈电阻的介绍)

因此,要增加一个反馈电阻,电路就会正常工作了。
PS:上面推导计算有技巧,只能从Aβ进行计算推导,因为CFA的计算前提是反相输入电阻ZB是个非常小的值;它的跨阻Z可以认为是无穷大,所以,要在求极限是找到一个单一变量,如果按照最终表达进行求极限,一个函数,三个变量(ZF趋近于0,ZB趋近于0,Z趋近于无穷),没法玩,如下图。

--------------------------------------------------------------------------------------------------------------
8、运放之失效的AD620
在我读大学的年代,仪用放大器绝对是一个高X格的词语,在那个还常见三运放搭差分运放的年代,仪放是超高共模抑制比、高温度稳定性的代名词,正相反相两个电压差一减,就得到了结果,这绝对是一个采集EEG信号的好东西啊。
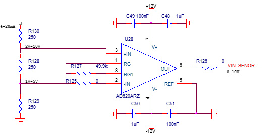
由于EEG信号幅度很小,加上前级放大,也不过1V左右,因此,屡试不爽也没什么问题。后来要做一个工业现场信号检测,就不正常了。还是先看图吧:

采集4~20mA电流,得到1V~5V电压差,放大2倍后进入后级ADC。为了防止电阻功耗过高,R128、R129、R130三个电阻采用了并联取值的方式,最终取到了250Ω这个值。
分析一下,正相输入端2V~10V,符合器件输入范围(VCC-1.4V),反相输入端1V~5V,我加了负电,那更是符合了;然后看放大倍数2倍,Vmax=10V,也符合器件输出范围(VCC~1.4V);电源、放大倍数、去耦等等都没有问题。这是一个显得没有任何错误的原理图,但是实际上,它会在高输入电压值时发生错误。
看下仪放的内部原理,就明白了(这里选一个手上有的资料,非AD620的内部原理,其实仪放原理都差不多)。

正相输入电压和反相输入电压体现在仪放内部的R2处,而真正进行输出的电压,是由V1out和V2out体现的,换一句话说,最终增加的电压值平分为两份,一份由V1out提供,它会比V1高,另外一份由V2out提供,它会比V2低。
再看原理图,在20mA的时候,Vin+达到了10V,Vin-是5V,放大2倍,在仪放内部需要将Vin+放大到12.5V。这已经超过了仪放供电电压,因此是绝对不可能正常工作的。
--------------------------------------------------------------------------------------------------------------
9、运放之ADC的采样时间被其拖累
ADC采集信号,信号稳定的时候,很准确;信号变化的时候,数据不稳定。当然了,ADC有采样时间,软件工程师也知道,他采了10次,只取后5次,但是数据还是有不稳定的状态。让硬件来看电路,硬件工程师说,电路当然没有问题了,全是从别人那里扣来的,怎么在我这就有问题了?
先看ADC的指标Tcycmin=500nS和Tacqmin=80nS,这是颗SAR型ADC,速度能上Mbps,还算挺快的。所以,它连续采样10次,所用时间也才10μS左右。

而运放从信号输入到输出,并不是一个无延时的过程,而是一个有延时还带震荡的过程,同时,这个过程的时间还会因为后级线路的PCB设计而增大。如下图:

看一下运放的指标,当4V时,达到0.01%,时间为5.1μS,此时带来的波动误差是0.4mV,而在4V范围内,一个16位ADC的1LSB为0.06mV。误差可以吃掉6、7个码字,如果再加上分布电容和走线电阻,这个时间会进一步增加,使得后级稳定时间增长,从而导致误差变得更加的大。后来软件工程师调低了采样率,增加了采集时间,问题得以解决。
--------------------------------------------------------------------------------------------------------------
10、运放之被遗忘的功耗
做过一款板卡,功耗要求很严格,因此,设计完成后,就画了电源树,计算了每个器件的功耗,没有超,然后投版,调试,一上电,功耗超标。后面一检查,发现是运放功耗计算的时候出现了问题,下图这样的运放电路用了5个。

由于是直流驱动,在计算的时候,只考虑了运放本身的静态功耗,PD=15V x 4.2mA =63mW,按照最大静态功耗来考虑,功耗余量还绰绰有余。

实际上,忽略了一个重要的功率消耗点:运放供电电压15V到输出电压(1V~4.5V)之间的电压差,全部在运放里面消耗了,按照最大压差计算,一个电路就消耗140mW。这种耗散功率,以前从来没有考虑过,所以,全部都选择性的忽略了,当遇到功耗要求紧张的需求时,问题就暴露出来了。
--------------------------------------------------------------------------------------------------------------
11、温度对运放的影响
1)输入失调电压温漂:在规定工作温度范围内,输入失调电压Input Offset Voltage随温度的变化量与温度变化
量之比值。 该参数是指Vos在规定工作范围内的温度系数,是衡量运放温度影响的重要指标
。一般情况下
约为
(10~30)uV/摄氏度,高质量的可做<0.5uV/C(摄氏度)。
-----------------------------------------------------------
2)输入失调电流温漂:在规定工作温度范围内,输入失调电流随温度的变化量与温度变化量之比值。 它是指输入失调电流Input Offset Current在规定工作范围内的温度系数,也是衡量运放受温度影响的重要指标,通常约为(1~50)nA/C,高质量的约为几个pA/C。
--------------------------------------------------------------------------------------------------------------
最后
以上就是细腻心锁最近收集整理的关于运算放大器设计注意的全部内容,更多相关运算放大器设计注意内容请搜索靠谱客的其他文章。
本图文内容来源于网友提供,作为学习参考使用,或来自网络收集整理,版权属于原作者所有。
发表评论 取消回复